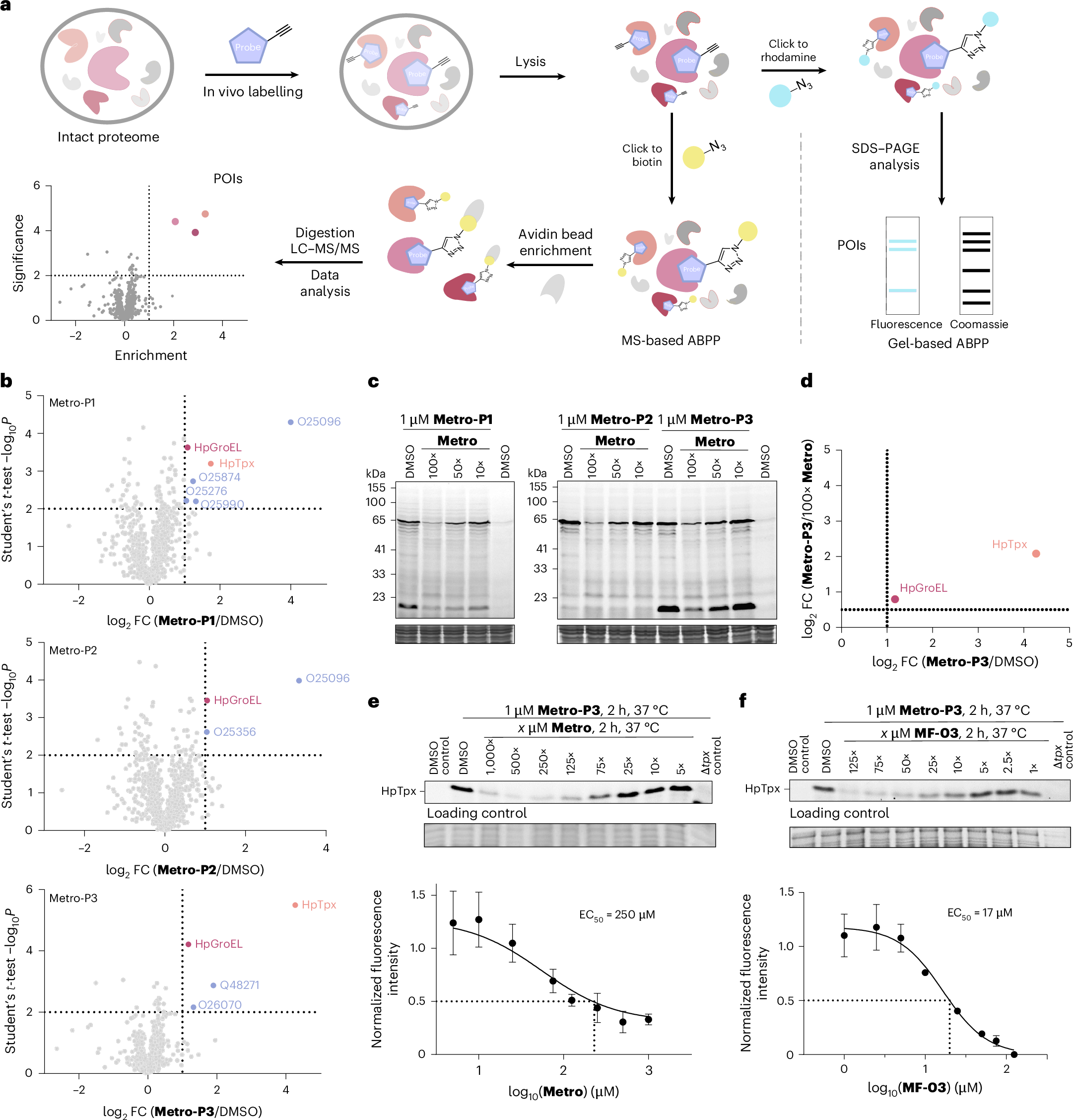
Fig. 2: Target identification studies of Metro in H. pylori.

a, The in situ gel-based or MS-based ABPP workflow using a Metro probe for the identification of proteins of interest (POI)35,36. b, The volcano plots with cut-off lines at log2 fold change (FC) of 1.0 and –log10 P value of 2 (P < 0.01) after labelling with 1 µM of each of Metro-P1 (top), Metro-P2 (centre) or Metro-P3 (bottom) in H. pylori 26695 against DMSO. Enriched protein targets were marked in blue (Uniprot ID), in red (60 kDa chaperonin HpGroEL, Uniprot ID P42383) or in orange (thiol peroxidase HpTpx, Uniprot ID O25151). c, The gel-based competitive labelling in H. pylori with Metro before the addition of Metro-P1, Metro-P2 or Metro-P3 (1 µM). Results were reproduced in an independent repeat experiment. d, The outcompeted protein targets of Metro-P3 displayed as a scatter plot with log2 FC of enriched proteins with Metro-P3 (1 µM) or as competition with Metro (100 µM). Proteins with P values <0.01 and q values <0.05 in both conditions are depicted. e,f, Gel-based in situ competitive labelling in H. pylori 26695 for EC50 determination: the pretreatment with Metro (1–1,000× excess) (e) or MF-03 (1–125× excess) (f) before incubation with Metro-P3 (1 µM). The band intensities were quantified with ImageJ70. Values were normalized to band intensities without competitor, and DMSO control was subtracted as baseline. In b and d, experiments were performed in biological triplicates (nbio = 3). A two-tailed Student’s t-test was performed for statistics. In e and f, data represent mean values ± s.d. of three biological replicates (nbio = 3). EC50 values were determined using nonlinear regression and the extrapolation of x values at 50% reduction (dotted lines). Panels c, e and f show fluorescence gel (top) and Coomassie gel (bottom) as loading control.