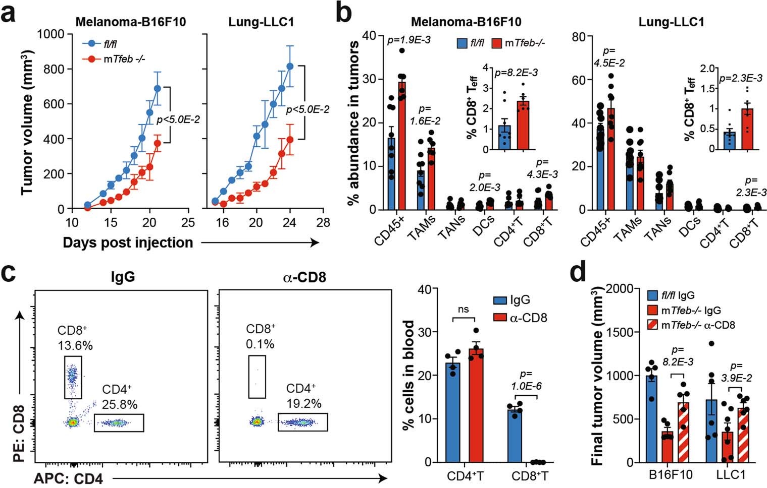
Extended Data Fig. 4: Deleting Tfeb in myeloid cells attenuates tumor growth via CD8+ T cells (B16F10 & LLC1 models).
From: A lysosome-targeted DNA nanodevice selectively targets macrophages to attenuate tumours

a, B16F10 tumor growth rates in fl/fl (n = 14) and mTfeb-/- (n = 10) mice (left). LLC1 tumor growth rates in fl/fl (n = 10) and mTfeb-/- (n = 8) mice (right). b, Tumor immune cell composition in B16F10 tumor bearing fl/fl (n = 8) and mTfeb-/- (n = 6) mice; Tumor immune cell composition in LLC1 tumor bearing fl/fl (n = 9) and mTfeb-/- (n = 8) mice. CD8+ Teff = effector CD8+ T cells. c, Blood CD8+ T cell levels in mice treated with α-CD8 or IgG antibodies. Representative flow cytometry data (left). Quantification of CD8+ and CD4+ T cells (right). n = 4/group. d, Final tumor volume in B16F10 (n = 5/group) and LLC1 (fl/fl: n = 6, mTfeb-/-: n = 7 (IgG), n = 6 (α-CD8)) tumor bearing fl/fl and mTfeb-/- mice treated with IgG or α-CD8 antibodies. Statistical significance was calculated via two-tailed Student’s t-test (P < 0.05 values are provided); error bars indicate the mean of independent experiments ± s.e.m. ns; not significant. All measurements (n) are biological replicates.