Extended Data Fig. 6: Effects of E64-DNA on the functional properties of TAMs.
From: A lysosome-targeted DNA nanodevice selectively targets macrophages to attenuate tumours

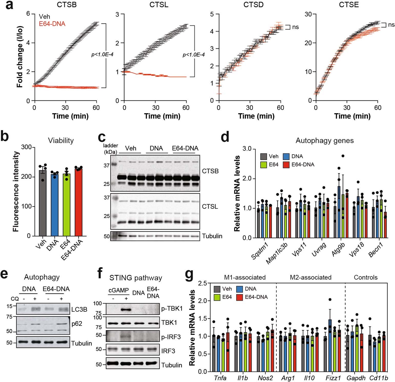
a, Catalytic activity assays for lysosomal cysteine proteases (CTSB, CTSL; 5 nM) or aspartic proteases (CTSD, CTSE; 5 nM) in the presence of vehicle (Veh; PBS) or E64-DNA (25 nM). Results are plotted as fluorescence intensity at time t, relative to time 0 (I/Io). n = 3/group. b-d, TAMs isolated from E0771 tumors were treated with vehicle (Veh; PBS), DNA, E64, or E64-DNA (100 nM). b, Cell viability (Calcein-AM) following a 72 h exposure. n = 4/group. c, CTSB and CTSL protein levels following a 24 h exposure. Experiment was performed once with n = 3/group. d, Relative mRNA levels of autophagy genes following a 24 h exposure. n = 3/group. e, LC3B and p62 protein levels in DNA or E64-DNA (10uM) treated TAMs following a 24 h treatment with vehicle (Veh; H2O) or chloroquine (CQ, 50μM). Representative of 2 independent experiments. f, Effect of E64-DNA (2 h) on TBK and IRF3 phosphorylation. TAMs treated with 3’3′-cGAMP (10μg/mL, 6 h) were used as a positive control for STING activation Representative of 2 independent experiments. g, Effect of E64-DNA (24 h) on M1- and M2-associated gene expression. n = 3/group. Statistical significance was calculated via two-tailed Student’s t-test (P < 0.05 values are provided); error bars indicate the mean of independent experiments ± s.e.m. ns; not significant. All measurements (n) are biological replicates.