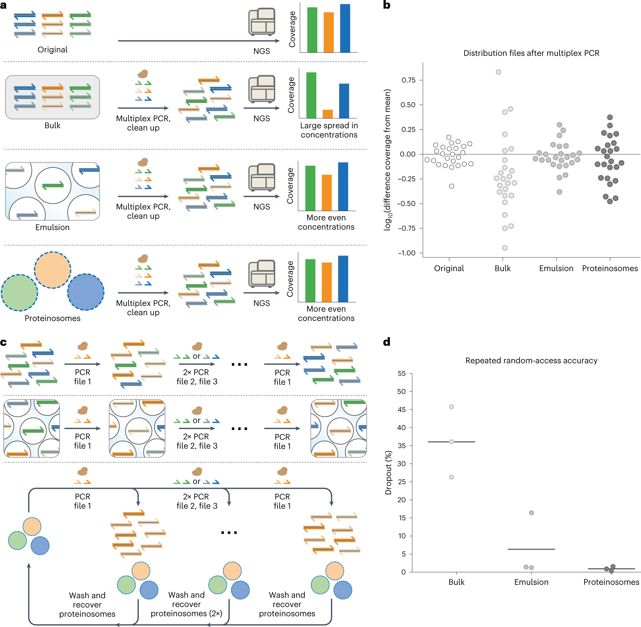
Fig. 5: Multiplex PCR and repeated access of DNA-encoded files within proteinosomes.
From: DNA storage in thermoresponsive microcapsules for repeated random multiplexed data access

a, Schematic of the experiments used to determine the effect of localization on DNA file concentration distributions after PCR amplification in bulk or within either water-in-oil emulsion droplets or proteinosomes in water. Multiplex PCR was used to amplify twenty-five 1 MB DNA-encoded files, totalling 25 MB. Purified reaction mixtures were subsequently sequenced using Illumina sequencing and aligned to reference sequences to determine per-file coverage (Methods). NGS, next-generation sequencing. b, Scatter plot showing the log10 change from mean coverage per amplification method. Each point shows the log10 deviation from the mean coverage for an individual file. We observed 3-fold, 60-fold, 5-fold and 7-fold changes between the most and least sequenced files for reference, bulk, emulsion and thermoconfined amplification, respectively. The primer sequences used are listed in Supplementary Table 4. c, Schematic of the repeated random DNA access experiment. In three consecutive PCR reactions, the files were amplified using part of the previous reaction. After three files were randomly accessed, the first amplified file was accessed again using PCR and the reaction mixtures were purified. Using Illumina sequencing, we determined the dropout per file after the final PCR (Methods). d, Sequence dropout in the final file amplified after repeated-access PCR, as determined using Illumina sequencing (Methods) and aligned to the reference sequences (Methods), randomly sampled to ×30 coverage for direct comparison. The horizontal lines indicate the mean dropout of the final file accessed after four rounds of PCR for three different repeated random-access orders, and the points indicate individual data points. The histograms showing individual coverage distributions of the sequencing reads are shown in Supplementary Fig. 15. The sequences used are listed in Supplementary Table 4.