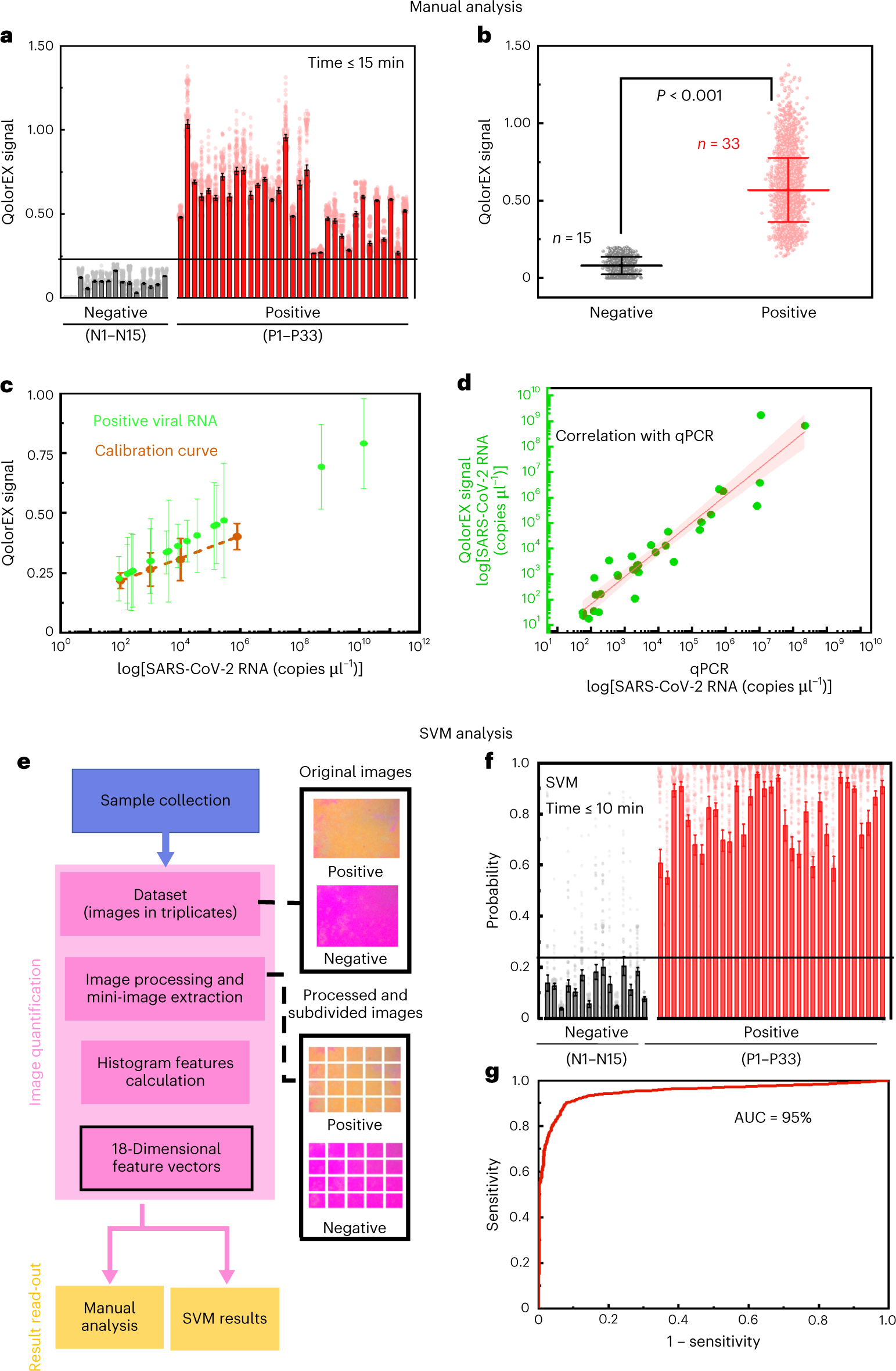
Fig. 6: Real-time monitoring of respiratory viral infection in uninfected and infected human samples.

a, QolorEX signal analysis comparing SARS-CoV-2-infected human samples (P1 to P33) to uninfected human samples (N1 to N15). Quantification of the data shows mean values ± standard error of the mean with a coefficient of 1.5. b, Statistical analysis of the average QolorEX signal shows a clearly distinguished signal in SARS-CoV-2-infected human samples compared to uninfected human samples (P < 0.001). The plot shows a data distribution with a total size of 90 for each uninfected and infected sample, the mean range and the s.d. with a coefficient of 1.0 (F value = 7,177.8141). c, Quantitative correlation of QolorEX colorimetric signal from human patient samples with the assay calibration curve for SARS-CoV-2 viral RNA load. The error bars show the s.d. with a coefficient of 1.0. d, Linear regression and 95% confidence interval of the QolorEX quantitative response compared with qPCR. e, Flow chart of image quantification (with examples for negative and positive samples) and sample analysis (manual and machine learning). f, Comparison of the probability of SARS-CoV-2 infection obtained through a machine learning SVM model based on QolorEX signal between infected and uninfected human samples at 10 min. A probability threshold of 0.21 is established based on the comparison for the detection of SARS-CoV-2-positive samples with an F value of 549.77794 (quantification of the data shows mean values ± standard error of the mean with a coefficient of 1.5). g, The receiver operating characteristic curve shows a 0.95 ± 0.00288 AUC. N = 90 per human sample, pertaining to ten colorimetry read-outs for each of the nine samplings.