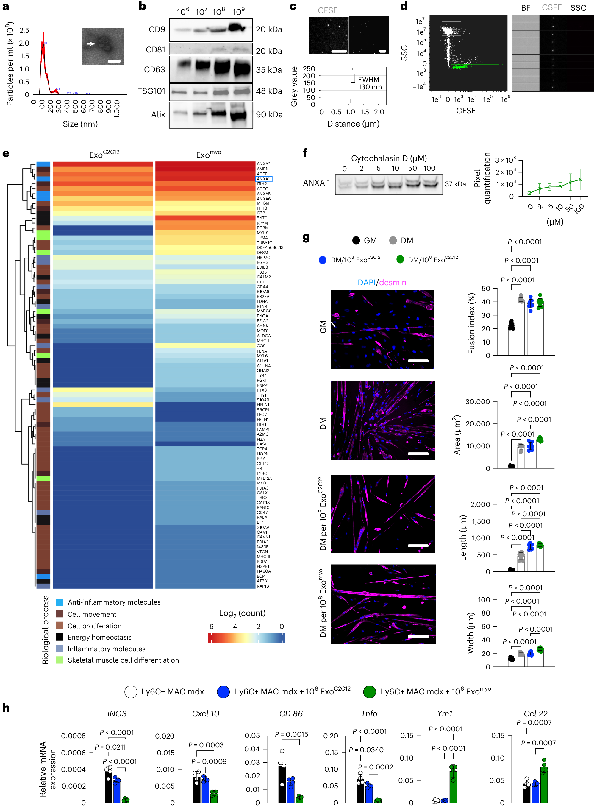
Fig. 1: Exomyo enhances myogenesis and switches macrophages to an anti-inflammatory state.

a, NTA and TEM (inset; the arrow indicates exosomes) were performed on ExoC2C12 obtained through differential ultracentrifugation (average diameter, 137.5 nm; mode, 116 nm; s.d., 56.2 nm). Scale bar, 200 nm. b, Western blot of CD9, CD81, CD63, TSG101 and Alix in 106, 107, 108 and 109 ExoC2C12 samples. c, Representative super-resolution dSTORM reconstructed image showing CFSE-labelled exosomes from C2C12 (upper left panel) and the FWHM of the fluorescence intensity distribution (lower panel) obtained from dSTORM imaging (upper right panel). Scale bars, 10 μm (left) and 1 μm (right). d, Representative Amnis ImageStream of CFSE-labelled ExoC2C12 showing the scatter plot of SSC versus CFSE intensity, which resolves three discrete populations (SpeedBeads (SB); Background (BG); Exosomes (R1), 0–200 nm) (left panel). CFSE staining is evident only in the R1 ExoC2C12 population as confirmed by CFSE, SSC and bright-field (BF) imagery (right panel). In a–d representative images from n = 3 independent experiments are shown. e, Heatmap of the top 100 differentially expressed proteins between the ExoC2C12 and Exomyo groups. n = 3 samples per group. f, Western blotting (left panels) and quantification (right panels) of ANXA1 expression in exosomes isolated from cytochalasin D-primed C2C12 cells. Cells were primed with escalating cytochalasin D doses (0, 2, 5, 10, 50, 100 μM). Blots are representative of n = 3 independent experiments; data are presented as mean ± s.d. of n = 3 independent experiments. g, Myogenic commitment of desmin-positive mdx SCs cultured for 24 h in growth medium and for 7 days in differentiation medium (DM), DM supplemented with 108 ExoC2C12 or DM supplemented with 108 ExoMyo. Scale bars, 75 μm. Graphs show quantification of the fusion index and myotube area, length and width. Data are presented as mean ± s.d.; n = 2 or 3 independent experiments, for each experiment n = 3 or 4 images per group were quantified; ordinary one-way ANOVA followed by post hoc Tukey multiple-comparison test. h, Quantitative reverse-transcription PCR transcript levels of the indicated genes were quantified from freshly purified (by FACS) circulating macrophages (iMACs) and iMACs cultured for 24 h in the presence of 108 ExoC2C12 or 108 Exomyo. Data are presented as mean ± s.d.; n = 4 independent experiments; ordinary one-way ANOVA followed by post hoc Tukey multiple-comparison test.