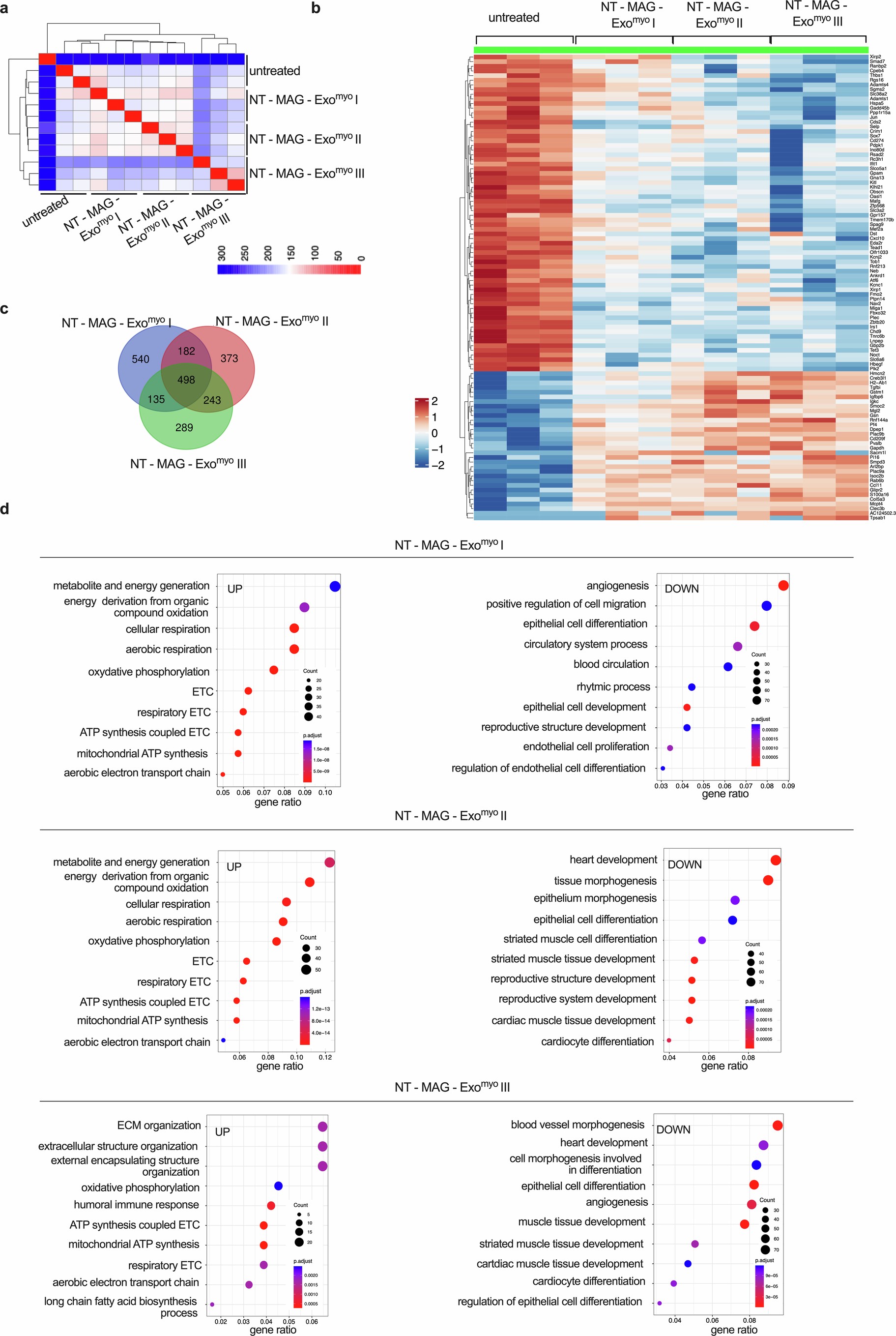
Extended Data Fig. 3: Transcriptomic profiling of muscle fibres isolated from mdx mice treated with NT-MAG-Exomyo III.

Transcriptomic analysis of single muscle fibres (MS) of hind limb muscle tissues of mdx vehicle (n = 3), NT-MAG-Exomyo I (n = 3), NT-MAG-Exomyo II (n = 3) and NT-MAG-Exomyo III. a, Heatmap representation of Euclidean distances between log2 counts per million gene expression values across all samples. The colour scale represents the distance values, ranging from 0 (indicating identical gene expression) in red to 300 (indicating the highest distance) in blue. The heatmap provides a visual representation of the similarity or dissimilarity of gene expression patterns among samples. b, Heatmap representation of log CPM expression values for the top 100 differentially expressed genes between groups. The colour scale ranges from blue (indicating low expression) to red (indicating high expression). Expression values have been standardized. c, The Venn diagram representation of the shared DEGs between groups. d, Gene Ontology (GO) pathway analysis of up- and downregulated genes. One-sided version of Fisher’s exact test used to determine whether known biological functions or processes are overrepresented in the list of differentially expressed genes. The p-values are adjusted according to Benjamini–Hochberg method. P-value and q-value cutoff are 0.01 and 0.05, respectively. The size of each dot is proportional to the number of genes in the corresponding category. The colour scale represents the significance of the analysis for each category: red denotes higher significance; blue denotes lower significance.