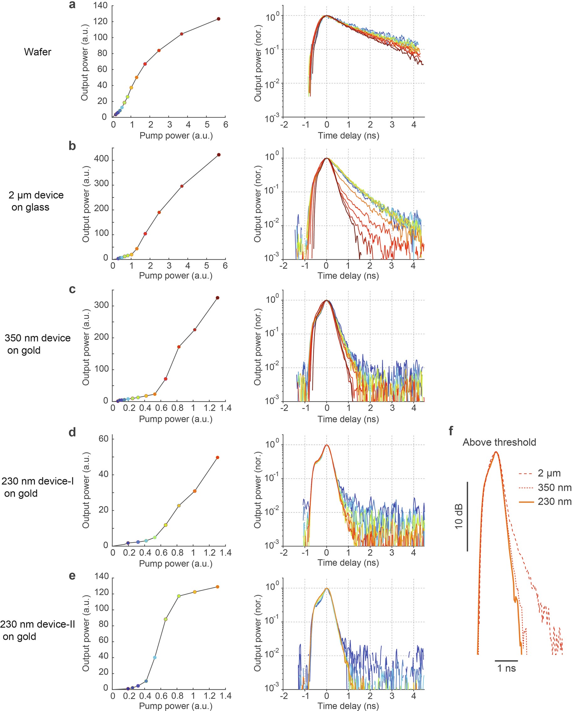
Extended Data Fig. 7: Temporal responses of picosecond-pumped devices.
From: Half-wave nanolasers and intracellular plasmonic lasing particles

a-e, Output intensity (left) and temporal (right) curves at varying pump powers from four representative devices: a, a pristine semiconductor wafer; b, a photonic microlaser with a diameter of approximately 2 µm placed on a glass substrate; c, a plasmonic nanodisc device with a diameter of approximately 350 nm on a gold substrate; and d-e, two different nanodisc devices with a diameter of approximately 230 nm on a gold substrate. Colors represent measurements at different pump powers. All laser devices exhibit kink behaviors indicative of the lasing threshold and accelerated lifetime. f, Superimposition of three representative temporal curves obtained from the devices in a, b, and d, above their respective lasing thresholds. The temporal profiles in the vicinity of the peak are nearly identical, indicating they are limited by the finite temporal resolution of the measurement instrument.