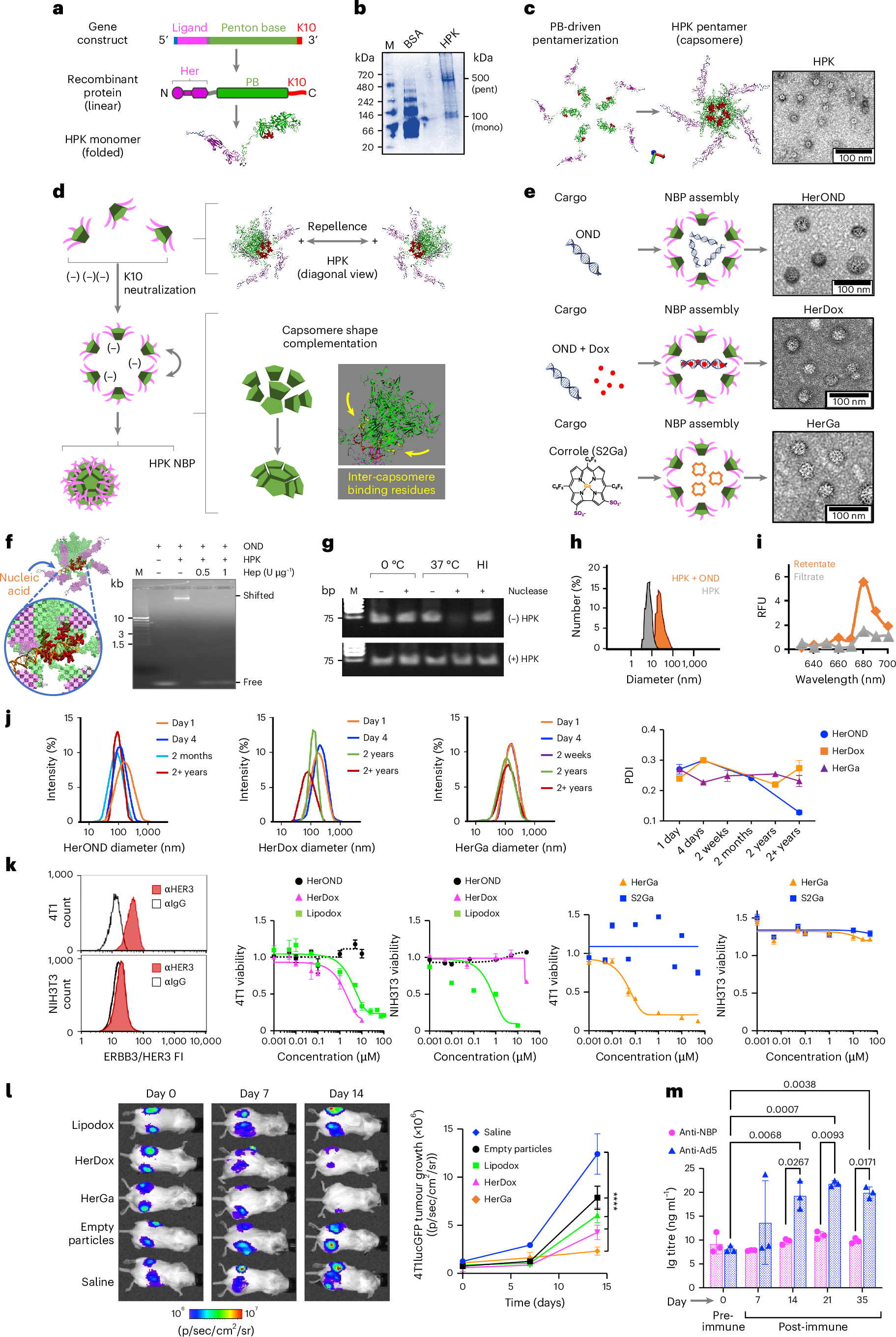
Fig. 1: NBP assembly and characterization.

a, Domain map of the HPK gene and protein linear sequence, and a ribbon model highlighting the HER3-binding motif (Her), penton base (PB) and decalysine (K10). b, Native PAGE of purified HPK delineating electrophoretic species matching pentamers (pent) and monomers (mono). M, molecular size marker. c, Structural modelling (left) and TEM (right) of HPK capsomeres. d, Putative mechanism of NBP self-assembly depicting charge-repelling capsomeres in solution that converge upon charge neutralization by anionic cargo leading to inter-capsomere binding and shape complementation to form a polyhedron. e, HPK assembly with indicated cargo forming specified NBPs. Right: TEM of NBPs. f, Capsomere binding to nucleic acid cargo. Structural model shows the HPK capsomere interacting with nucleic acid through the K10 domains. Right: electrophoretic mobility shift assay of OND alone (Free) and with HPK (Shifted) ± heparin (Hep). g, Gel electrophoresis and ethidium bromide staining of OND ± incubation in serum nucleases ± preassembly with HPK. HI, heat-inactivated serum. h, Hydrodynamic diameters of HerOND (HPK + OND) compared with HPK alone. i, Fluorimetry of NBP containing NIR-labelled OND after ultrafiltration to isolate assembled particles (retentate) from unassembled cargo (filtrate). RFU, relative fluorescence units. j, Hydrodynamic diameters and polydispersion indices (PDIs) of indicated NBPs (HerOND, HerDox, HerGa) after −20 °C storage for various time periods. k, Cell surface HER3 and killing curves (showing cell survival at 24 h after treatment) on mouse TNBC (4T1) and fibroblast (NIH3T3) lines. Data are presented as mean ± s.d. (n = 3). FI, fluorescence intensity. l, BLI and growth of subcutaneous bilateral 4T1 tumours in 8-week-old female BALB/c mice during systemic treatment with indicated reagents. Day 0, first day of treatment (5 days after tumour implantation). ****P = 1.8 × 10−7 (saline versus empty particles); P = 1.1 × 10−10 (saline versus lipodox); P = 2.9 × 10−13 (saline versus HerDox); P = 5.1 × 10−14 (saline versus HerGa). Significances determined at 95% confidence interval (CI) by two-way multiple comparisons ANOVA and Tukey post hoc test (n = 5 per treatment group). Data are presented as mean ± s.d. m, Ig titres in sera of tumour-free BALB/c mice inoculated with empty NBPs (at doses equating to 0.2 mg kg−1 HerDox) twice per week for 4 weeks. Statistical significances determined using two-way multiple-comparisons ANOVA (95% CI) and Tukey post hoc test (n = 3 mice per treatment group). Data are presented as mean ± s.d.