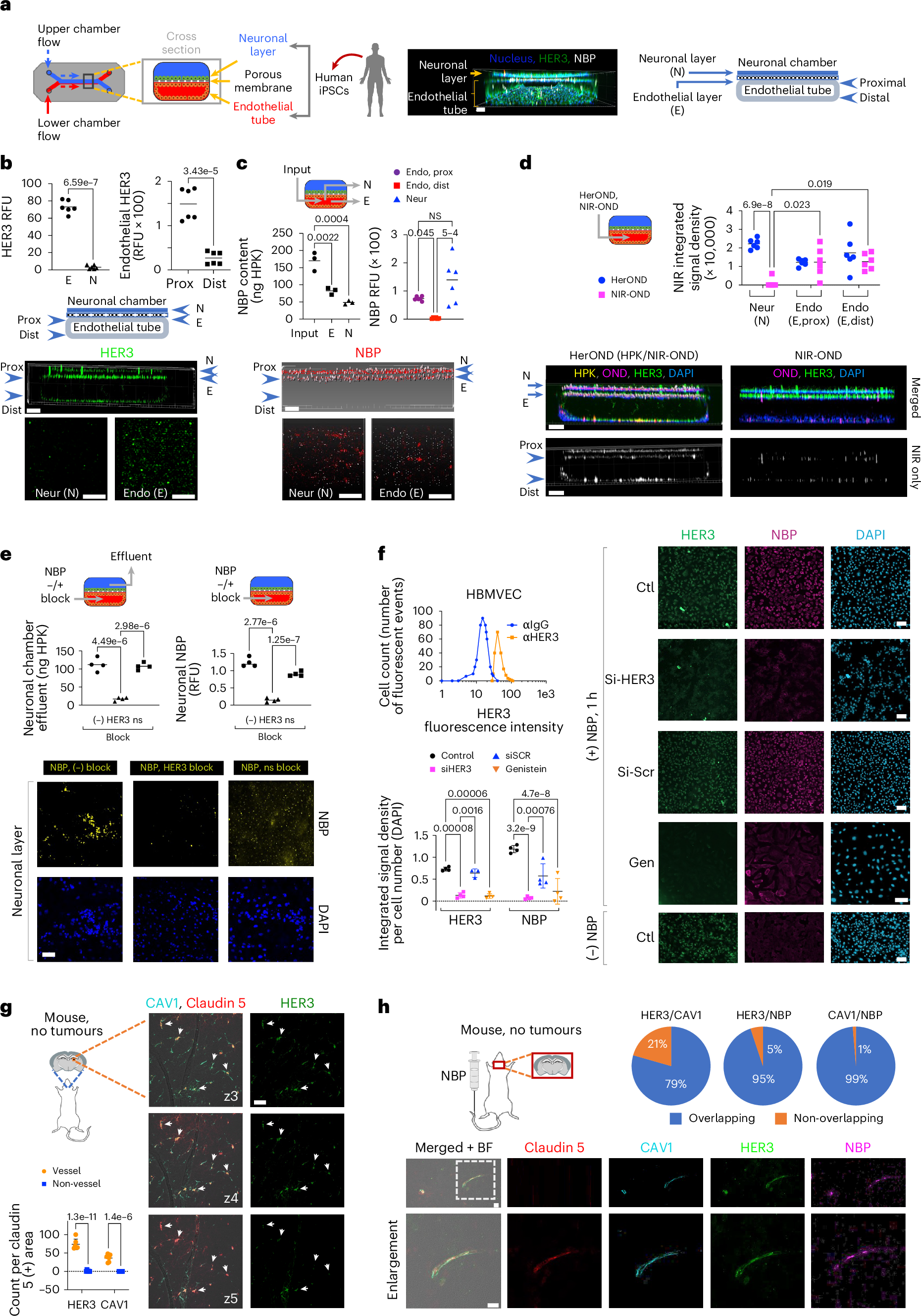
Fig. 4: HER3 and NBP in the BBB.

a, Left: BBB chip schematic; middle: 3D chip imaging 24 h after NBP injection into the endothelial flow chamber; right: cross-sectional map of BBB chip. b, HER3 in BBB chips showing cross-sectional and 2D surface views of neuronal (N) and endothelial (E) layers. Graphs show the relative HER3 levels on N and E surfaces and on proximal and distal endothelium (n = 6). Significances determined by two-tailed unpaired t-tests (95% CI). c, BBB chips 4 h after endothelial flow of NBPs delivering NIR-OND, showing cross-sectional and 2D surface views of N and E layers. Graphs, NBP content (left) collected from endothelial (E) and neuronal (N) chamber effluents (n = 3), and (right) immunodetection on proximal versus distal endothelial and neuronal layers (n = 6). Significances determined using one-way ANOVA (95% CI) and Tukey post hoc test. d, BBB chips 4 h after endothelial flow of NBPs delivering NIR-OND versus NIR-OND alone. Significances determined using two-way ANOVA (95% CI) and Ĺ Ădák post hoc test (n = 6). e, NBP content in neuronal chamber effluents (left graph) and immunodetection in neuronal layer during 4 h of endothelial flow ± non-specific (ns) or HER3 blocking. Significances determined using one-way ANOVA (95% CI) and Tukey post hoc test (n = 4). f, Cell surface HER3 (upper graph; αIgG, secondary antibody alone) and NBP entry of HBMVECs (immunofluorescence imaging and quantification) ± silencing by HER3 siRNA (siHER3) versus scrambled siRNA (siSCR) or genistein treatment (Gen), captured at 1 h after NBP uptake. Significances determined using two-way ANOVA (95% CI) and Ĺ Ădák post hoc test (n = 4). Data presented as mean ± s.d. g, HER3 and caveolin-1 (CAV1) localization relative to vasculature (claudin-5) in brains of non-diseased 8-week-old female BALB/c mice, showing 1 µm serial planes (z3–z5) along the viewing z axis. Arrows, HER3-positive areas aligning with CAV1 and claudin-5-positive areas. Graph compares each biomarker at vessel versus non-vessel areas. Significances determined using two-way ANOVA (95% CI) and Ĺ Ădák post hoc test (n = 6). Data presented as mean ± s.d. h, Localization of NBP, HER3, CAV1 and claudin-5 in brains of 8-week-old female BALB/c mice at 4 h after systemic delivery of NBPs. Scale bars, 150 μm (a), 100 μm (b–d), 50 μm (e,h), 30 μm (f,g).