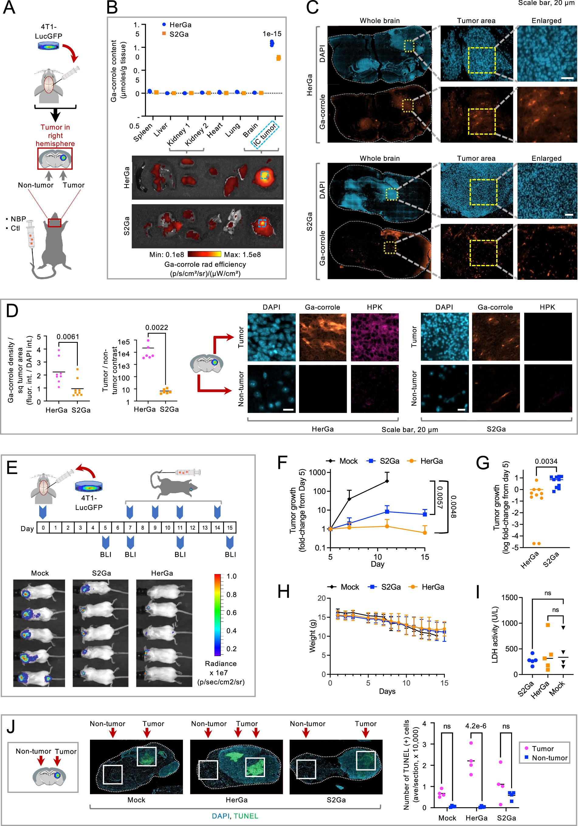
Extended Data Fig. 1: Comparison to serum transferrin (Tf).

A, Schematic,stereotactic TNBC implant in brains of 8-week female BALB/c mice receiving systemic NBP or control reagents (Ctl) 8 days post-implant. B, Tissue-distribution of Ga-corrole comparing delivery by HPK (HerGa) and by serum Tf (S2Ga) after tail vein injection in mice (n = 5/treatment) described in A. Images, tissue harvested 4 h after systemic delivery. IC tumours delineated by dashed line. Graph, relative tissue content of gallium(III) metal. Significance compares to all other HerGa and S2Ga tissues (n = 5/treatment) using two-way multiple comparisons ANOVA (95% CI) and Ĺ Ădák post hoc test. Data represent mean and individual measurements. C, Immunohistofluorescence of brain sections from B showing localization of Ga-corrole at 4 h after tail vein injection of HerGa or S2Ga. D, Tumour vs non-tumour regions from C at 4 h after systemic delivery of HerGa or S2Ga. Micrographs, channel-separated images of IC tumour specimens counterstained for nuclei and HPK. Graphs, HerGa vs S2Ga in tumour vs non-tumour regions (n = 6). Data represent mean and individual measurements. E, Timeline and regimen of tumour implantation, tumour growth monitoring, and treatment in 8-week female BALB/c mice bearing IC TNBC tumours. Bioluminescence imaging (BLI) performed at indicated time points. Images, BLI of mice from each cohort at experimental endpoints (Mock, Day 12; S2Ga and HerGa, Day 15). F, IC tumour growth in mice (n = 5) from E receiving indicated treatments. Data represent mean + /-SD. G, Tumour growth change in S2Ga vs HerGa treatment cohorts (n = 5/treatment) from E at experimental endpoints for each mouse. Each data point represents an individual bioluminescent region of interest (ROI) delineating one or more tumour sites per brain. n= Data represent mean and individual measurements. H, Average weights of each cohort (mean ± SD) throughout the experimental timeline in E (n = 5/treatment). I, Tissue damage assessment by measuring LDH from blood samples (HerGa, S2Ga: n = 5; Mock, n = 4) of mice in E (ns, no statistical significance). Data represent mean and individual measurements. J, Apoptosis detected by TUNEL stain in brain specimens from treated mice in E. Tumour and non-tumour areas delineated. Data represent mean and individual measurements (n = 4).