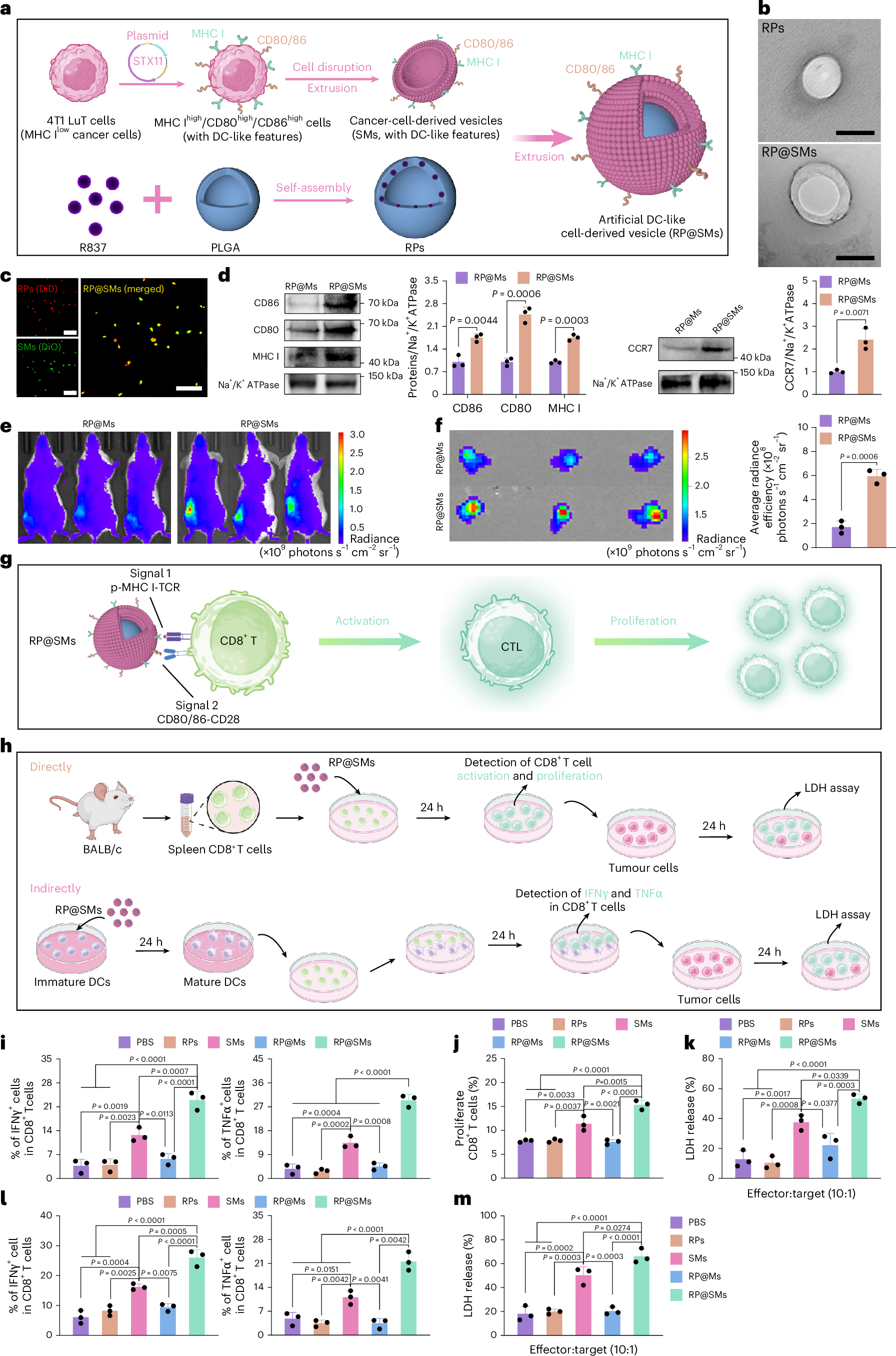
Fig. 3: Preparation, characterization, CD8+ T cell activation and LN targeting of RP@SMs.

a, Schematic of RP@SMs nanovaccine preparation. b, Transmission electron microscopy images of RPs and RP@SMs (n = 3 independent biological replicates). Scale bars, 200 nm. c, Confocal microscopy images of RP@SMs, with RPs labelled by DiD (red) and SMs labelled by DiO (green) (n = 3 independent biological replicates). Scale bars, 4 μm. d, Western blot analysis of CD80, CD86, MHC I and CCR7 expressions in RP@Ms (RPs co-extruded with membranes derived from 4T1 LuT cells transfected with an empty vector) and RP@SMs (n = 3 independent biological replicates). e,f, In vivo bioluminescence imaging (e) and fluorescent imaging of inguinal dLNs (f) after the subcutaneous injection of DiD-labelled RP@Ms or RP@SMs (n = 3 independent biological replicates). g, Schematic showing CD8+ T cell activation and proliferation by RP@SMs. h, Schematic of direct and indirect T cell activation assays corresponding to the data in i–m. i,j, Quantification of the percentages of IFNγ+CD8+ and TNFα+CD8+ T cells (i) and proliferating CD8+ T cells from mouse spleens (j) (n = 3 independent biological replicates). k, In vitro cytotoxicity of splenic T cells against 4T1 LuT cells after 24-h incubation with various nanoparticles (n = 3 independent biological replicates). l, Quantification of IFNγ+CD8+ and TNFα+CD8+ T cells in the DC-to-T co-culture system after 24-h incubation of BMDCs (pretreated with different nanoparticles) and splenocytes at a 1:10 ratio (n = 3 independent biological replicates). m, In vitro assessment of the cytotoxic activity of splenocytes, stimulated by BMDCs pretreated with various nanoparticles, against 4T1 LuT cells after 24-h co-culture at an effector-to-target ratio of 10:1 (n = 3 independent biological replicates). Data are presented as mean ± s.d. Statistical significance was determined using a one-way ANOVA with Tukey’s multiple comparisons test or an unpaired two-sided t-test with a confidence interval of 95%. Panels a, g and h created with BioRender.com.