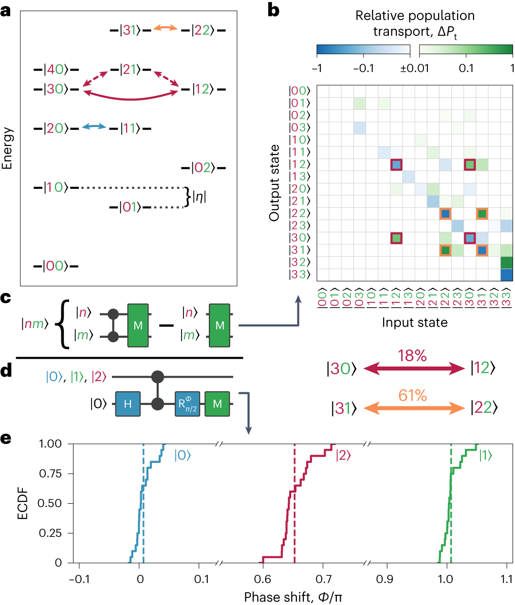
Fig. 2: Leakage transport and phase errors in CZ gates.

a, The eigenenergy ladder for a pair of qubits satisfying the resonance condition for a diabatic CZ gate, where the qubits are detuned by their common nonlinearity \(\left\vert \eta \right\vert\). We denote the two-qubit states \(\left\vert \mathrm{HL}\right\rangle\) with the higher (lower) energy qubit first (second). In addition to the intended resonance (\(\left\vert 20\right\rangle \leftrightarrow \left\vert 11\right\rangle\); blue arrow), higher levels also satisfy a resonance condition, either directly (\(\left\vert 31\right\rangle \leftrightarrow \left\vert 22\right\rangle\); orange arrow) or mediated by a two-photon process (\(\left\vert 30\right\rangle \leftrightarrow \left\vert 12\right\rangle\); red arrows). b, The relative population transport (net change in state populations) ΔPt for the diabatic CZ gate, including the first two leakage levels. The rotation in \(\left\vert 20\right\rangle \leftrightarrow \left\vert 11\right\rangle\) has been calibrated to 2π. Highlighted are the off-diagonal elements due to the couplings between higher levels, with average relative population transport \(\overline{| {{\Delta }}{P}_\mathrm{t}| }\) shown below. c, The two circuits used to measure the relative population transport shown in b. We subtract the population transport Pt in the baseline experiment without a CZ gate (right) from the experiment with a CZ gate (left). d, The circuit for the modified Ramsey experiment shown in e with an interleaved CZ gate to a neighbouring qubit at a higher frequency, followed by tomography on the lower frequency qubit. e, The measured phase shift ϕ during the modified Ramsey experiment with the neighbouring qubit prepared in \(\left\vert 0\right\rangle\) (blue), \(\left\vert 1\right\rangle\) (green), or \(\left\vert 2\right\rangle\) (red) shown in an empirical cumulative distribution function (ECDF) over 20 qubit pairs, with the mean value indicated by the dashed line. The CZ gate should produce a phase shift of ϕ = 0 for an input \(\left\vert 0\right\rangle\) and a shift of ϕ = π for an input \(\left\vert 1\right\rangle\). A spurious phase shift near ϕ ≈ 0.65π is produced when the higher-energy qubit is prepared in \(\left\vert 2\right\rangle\).