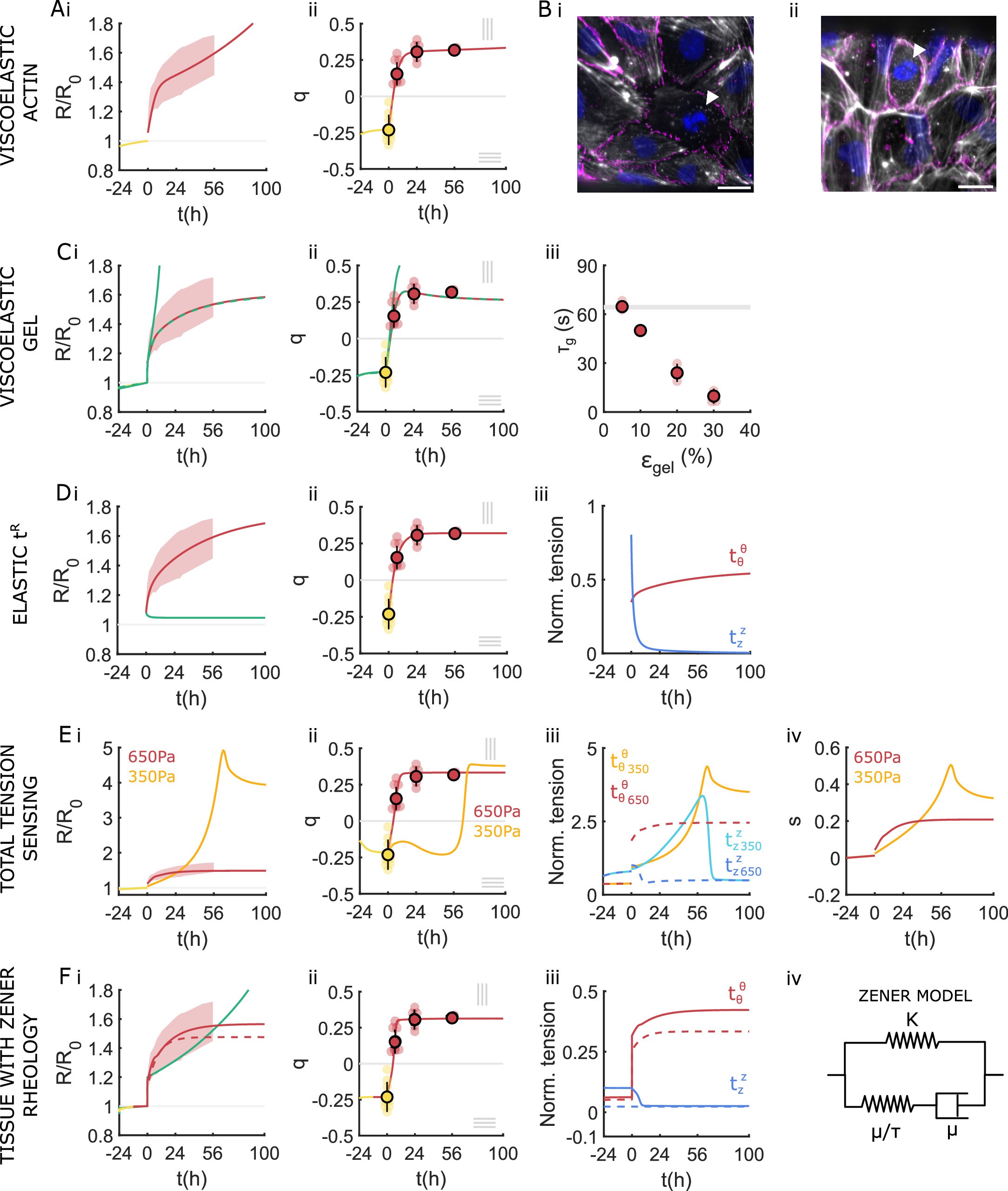
Extended Data Fig. 5: Exploring alternative models of endothelial tube mechanics.
From: Interplay of actin nematodynamics and anisotropic tension controls endothelial mechanics

A Time evolution of normalized radius R/R0 (i) and actin order parameter q (ii), in a model with viscoelastic actin accounting for actin strain memory loss (solid line, Supplementary Section 1.3.2) compared to experimental data (shadow, dots, same data as in Fig. 2a,civ). B Endothelium stained for DAPI (blue), VE-cadherin (magenta) and phalloidin (white) under low pressure (i) and high pressure (ii), showing a mitotic cell (arrowhead) with condensed chromatin and no stress fibers. Scale bar 20 μm. C Time evolution of normalized radius R/R0 (i) and actin order parameter q (ii) taking into account the contribution of the surrounding gel (green lines, Supplementary Section 1.3.3) or not (red lines, same data as in Fig. 4di,ii), removing actin elasticity (continuous lines) or not (dashed lines), based on the values for the relaxation time constant τg (iii) obtained by fitting with an exponential the time evolution of the stress after a strain step of varying amplitude (Extended Data Fig. 1Bi). D Time evolution of normalized radius R/R0 (i) obtained for a model where the total tension is the sum of a purely elastic tension \({t}_{ij}^{\rm{r}}\) and a tension \({t}_{ij}^{\rm{a}}\) oriented along actin stress fibers, either purely elastic (green line, Supplementary Section 1.3.4) or viscoelastic (red line, Supplementary Section 1.3.4), fitted to experimental data. Red shadow indicates experimental data as in Fig. 2a. Here the actin stress fibers order parameter has been fitted by \(q(t)=-0.25+0.57\)\(\times (1-\exp (-0.17t))\) (ii, dots show experimental data as in Fig. 2civ). Ciii Time evolution of normalized circumferential tension \({t}_{\theta }^{\theta }/K\) (red) and longitudinal tension \({t}_{z}^{z}/K\) (blue), computed from the model in (i), with viscoelastic actin oriented tension. E Time evolution of normalized radius R/R0 (i) and actin order parameter q (ii) after a pressure increase from 150 Pa to 350 Pa (orange) and 650 Pa (red), obtained from a model where actin fibers mean orientation dynamics is coupled to total tension (solid lines, Supplementary Section 1.3.6), fitted to experimental data. Shadow and dots indicate experimental data as in Fig. 2,civ. Eiii Time evolution of normalized circumferential tension \({t}_{\theta }^{\theta }/{\zeta }_{0}\) (red and orange) and longitudinal tension \({t}_{z}^{z}/{\zeta }_{0}\) (blue and cyan) for a pressure increase from 150 Pa to 350 Pa (red and blue) and 650 Pa (orange and cyan), computed from the model in (i). Eiv Time evolution of actin strain s after a pressure increase from 150 Pa to 350 Pa (orange) and 650 Pa (red), computed from this model. Fi Time evolution of normalized radius R/R0 obtained from the following models: tissue described as an isotropic material following a Zener rheology, without (green, Supplementary Section 1.3.7), or with isotropic active tension (red dashed line, Supplementary Section 1.3.7), and tissue described as an elastic material with Zener rheology, together with an active tension contribution oriented along actin stress fibers (red solid line, Supplementary Section 1.3.8). Shadow indicates experimental data as in Fig. 2a. Fii Time evolution of actin order parameter q obtained from the model describing the tissue as an elastic material with Zener rheology together with actin oriented active tension (red), fitted to experimental data (dots, same data as in Fig. 2civ). Fiii Time evolution of normalized circumferential tension \({t}_{\theta }^{\theta }/K\) (red) and longitudinal tension \({t}_{z}^{z}/K\) (blue), computed from either a model describing the tissue as an elastic material with Zener rheology and subjected to actin oriented active tension (solid line) or a model describing the tissue as an isotropic material following a Zener rheology, together with isotropic active tension (dashed lines). Fiv Schematics of the Zener rheology, consisting of a spring of elastic modulus K, in parallel with a serial association of a dashpot of viscosity μ and a spring of elastic modulus μ/τ, with τ a characteristic time.