Abstract
Trypanosomiases are diseases caused by various species of protozoan parasite in the genus Trypanosoma, each presenting with distinct clinical manifestations and prognoses. Infections can affect multiple organs, with Trypanosoma cruzi predominantly affecting the heart and digestive system, leading to American trypanosomiasis or Chagas disease, and Trypanosoma brucei primarily causing a disease of the central nervous system known as human African trypanosomiasis or sleeping sickness. In this Review, we discuss the effects of these infections on the heart, with particular emphasis on Chagas disease, which continues to be a leading cause of cardiomyopathy in Latin America. The epidemiology of Chagas disease has changed substantially since 1990 owing to the emigration of over 30 million Latin American citizens, primarily to Europe and the USA. This movement of people has led to the global dissemination of individuals infected with T. cruzi. Therefore, cardiologists worldwide must familiarize themselves with Chagas disease and the severe, chronic manifestation — Chagas cardiomyopathy — because of the expanded prevalence of this disease beyond traditional endemic regions.
Key points
-
American trypanosomiasis, also known as Chagas disease (ChD), and human African trypanosomiasis (HAT), also known as sleeping sickness, are distinct diseases caused by different species of parasitic trypanosomes and with unique clinical manifestations.
-
The clinical presentation of ChD depends on the severity of organ involvement, particularly the heart, whereas the presentation of HAT varies according to the subspecies of parasite and disease stage.
-
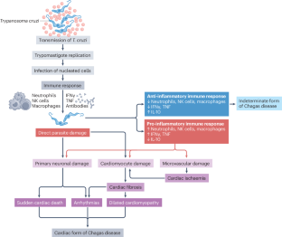
In ChD, trypanosomes invade myocardial cells, resulting in progression to Chagas cardiomyopathy (CCM); in HAT, trypanosomes do not invade myocardial cells.
-
The pathogenesis of CCM is influenced by parasite persistence, triggering dysregulation of the immune response.
-
ChD can be diagnosed by serological tests; CCM is recognized by clinical presentation or the appearance of typical electrocardiographic changes.
-
Antitrypanosomal medications are more effective for HAT than for ChD or CCM, for which therapeutic options are limited, highlighting a crucial need for novel therapies.
This is a preview of subscription content, access via your institution
Access options
Access Nature and 54 other Nature Portfolio journals
Get Nature+, our best-value online-access subscription
$32.99 / 30 days
cancel any time
Subscribe to this journal
Receive 12 print issues and online access
$189.00 per year
only $15.75 per issue
Buy this article
- Purchase on SpringerLink
- Instant access to the full article PDF.
USD 39.95
Prices may be subject to local taxes which are calculated during checkout



Similar content being viewed by others
References
Haag, J. The molecular phylogeny of trypanosomes: evidence for an early divergence of the salivaria. Mol. Biochem. Parasitol. 91, 37–49 (1998).
Stevens, J., Noyes, H. & Gibson, W. The evolution of trypanosomes infecting humans and primates. Mem. Inst. Oswaldo Cruz 93, 669–676 (1998).
Pérez-Molina, J. A. & Molina, I. Chagas disease. Lancet 391, 82–94 (2018).
International Organization for Migration. World Migration Report 2024: Chapter 3 — Migration and migrants: regional dimensions and developments. Latin America and Caribbean (IOM, 2024).
Schmunis, G. A. & Yadon, Z. E. Chagas disease: a Latin American health problem becoming a world health problem. Acta Trop. 115, 14–21 (2010).
Echeverría, L. E. et al. WHF IASC roadmap on Chagas disease. Glob. Heart 15, 26 (2020).
Chagas, C. Nova especie morbida do homem, produzida por um Trypanozoma (Trypanozoma cruzi): nota prévia. Braz. Med. 23, 161 (1909).
Kropf, S. P. & Sá, M. R. The discovery of Trypanosoma cruzi and Chagas disease (1908–1909): tropical medicine in Brazil. Hist. Cienc. Saude Manguinhos 16, 13–34 (2009).
Tarleton, R. L., Gürtler, R. E., Urbina, J. A., Ramsey, J. & Viotti, R. Chagas disease and the London declaration on neglected tropical diseases. PLoS Negl. Trop. Dis. 8, e3219 (2014).
WHO Expert Committee. Control of Chagas disease. World Health Organ. Tech. Rep. Ser. 905, 1–109 (2002); https://iris.who.int/handle/10665/42443.
Lima-Costa, M. F., Peixoto, S. V. & Ribeiro, A. L. P. Chagas disease and mortality in old age as an emerging issue: 10 year follow-up of the Bambuí population-based cohort study (Brazil). Int. J. Cardiol. 145, 362–363 (2010).
de Almeida, E. A., Barbosa Neto, R. M., Guariento, M. E., Wanderley Jda, S. & de Souza, M. L. Clinical presentation of chronic Chagas disease in elderly individuals. Rev. Soc. Bras. Med. Trop. 40, 311–315 (2007).
Shikanai-Yasuda, M. A. & Carvalho, N. B. Oral transmission of Chagas disease. Clin. Infect. Dis. 54, 845–852 (2012).
Gurevitz, J. M. et al. Intensified surveillance and insecticide-based control of the Chagas disease vector Triatoma infestans in the Argentinean Chaco. PLoS Negl. Trop. Dis. 7, e2158 (2013).
Vinhaes, M. C. et al. Assessing the vulnerability of Brazilian municipalities to the vectorial transmission of Trypanosoma cruzi using multi-criteria decision analysis. Acta Trop. 137, 105–110 (2014).
Campos, M. C. O. A. et al. Occurrence and spatial distribution of triatomines (Hemiptera: Reduviidae) in the urban area of the municipality of Montes Claros, Northern Minas Gerais, Brazil. Zoonoses Public Health 69, 83–94 (2022).
Ribeiro, G. Jr et al. Frequent house invasion of Trypanosoma cruzi-infected triatomines in a suburban area of Brazil. PLoS Negl. Trop. Dis. 9, e0003678 (2015).
World Health Organization. Chagas disease in Latin America: an epidemiological update based on 2010 estimates. Wkly. Epidemiol. Rec. 90, 33–43 (2015).
Irish, A., Whitman, J. D., Clark, E. H., Marcus, R. & Bern, C. Updated estimates and mapping for prevalence of Chagas disease among adults, United States. Emerg. Infect. Dis. 28, 1313–1320 (2022).
Basile, L. et al. Chagas disease in European countries: the challenge of a surveillance system. Eur. Surveill. 16, 19968 (2011).
Ribeiro, A. L. P. The burden of Chagas disease in the contemporary world: the RAISE study. Glob. Heart 19, 2 (2024).
Pan American Health Organization. Less than 10% of those infected with Chagas disease receive timely diagnosis and treatment. PAHO https://www.paho.org/en/news/13-4-2022-less-10-those-infected-chagas-disease-receive-timely-diagnosis-and-treatment (2022).
Damasceno, R. F. et al. Challenges in the care of patients with Chagas disease in the Brazilian public health system: a qualitative study with primary health care doctors. PLoS Negl. Trop. Dis. 14, e0008782 (2020).
Stimpert, K. K. & Montgomery, S. P. Physician awareness of Chagas disease, USA. Emerg. Infect. Dis. 16, 871–872 (2010).
Capuani, L. et al. Mortality among blood donors seropositive and seronegative for Chagas disease (1996–2000) in São Paulo, Brazil: a death certificate linkage study. PLoS Negl. Trop. Dis. 11, e0005542 (2017).
França, E. B. et al. Chagas disease deaths detected among garbage codes registered in mortality statistics in Brazil: a study from the burden of Chagas disease in the contemporary world (RAISE) project. Public Health 227, 112–118 (2023).
Martins-Melo, F. R. et al. The burden of neglected tropical diseases in Brazil, 1990–2016: a subnational analysis from the Global Burden of Disease Study 2016. PLoS Negl. Trop. Dis. 12, e0006559 (2018).
Stanaway, J. D. & Roth, G. The burden of Chagas disease: estimates and challenges. Glob. Heart 10, 139–144 (2015).
Andrade, M. V. et al. The economic burden of Chagas disease: a systematic review. PLoS Negl. Trop. Dis. 17, e0011757 (2023).
Lee, B. Y., Bacon, K. M., Bottazzi, M. E. & Hotez, P. J. Global economic burden of Chagas disease: a computational simulation model. Lancet Infect. Dis. 13, 342–348 (2013).
de Sousa, A. S., Vermeij, D., Ramos, A. N. Jr & Luquetti, A. O. Chagas disease. Lancet 403, 203–218 (2024).
Otani, M. M. et al. WHO comparative evaluation of serologic assays for Chagas disease. Transfusion 49, 1076–1082 (2009).
Sánchez-Camargo Claudia, L. et al. Comparative evaluation of 11 commercialized rapid diagnostic tests for detecting Trypanosoma cruzi antibodies in serum banks in areas of endemicity and nonendemicity. J. Clin. Microbiol. 52, 2506–2512 (2020).
Whitman, J. D. et al. Chagas disease serological test performance in U.S. blood donor specimens. J. Clin. Microbiol. 57, e01217–e01219 (2019).
Pan American Health Organization. Guidelines for the diagnosis and treatment of Chagas disease (PAHO, 2019).
Lapa, J. S. et al. Dealing with initial inconclusive serological results for chronic Chagas disease in clinical practice. Eur. J. Clin. Microbiol. Infect. Dis. 31, 965–974 (2012).
Remesar, M. et al. Bimodal distribution of Trypanosoma cruzi antibody levels in blood donors from a highly endemic area of Argentina: what is the significance of low-reactive samples? Transfusion 55, 2499–2504 (2015).
Ferreira-Silva, M. M. et al. Chagas disease: performance analysis of immunodiagnostic tests anti-Trypanosoma cruzi in blood donors with inconclusive screening results. Hematol. Transfus. Cell Ther. 43, 410–416 (2021).
Salles, N. A. et al. Risk of exposure to Chagas disease among seroreactive Brazilian blood donors. Transfusion 36, 969–973 (1996).
Sabino, E. C. et al. Enhanced classification of Chagas serologic results and epidemiologic characteristics of seropositive donors at three large blood centers in Brazil. Transfusion 50, 2628–2637 (2010).
Luquetti, A. O. & Schmuñis, G. A. in American Trypanosomiasis 743–792 (eds Telleria, J. & Tibayrenc, M.) Ch. 28 (Elsevier, 2010).
Pirard, M. et al. The validity of serologic tests for Trypanosoma cruzi and the effectiveness of transfusional screening strategies in a hyperendemic region. Transfusion 45, 554–561 (2005).
Rassi, A., Luquetti, A. O., Tavares, S. B. N. & Oliveira, R. A. Ausência de cura espontânea na doença de Chagas em 110 casos sem tratamento específico, com seguimento de 11 a 15 anos. Arq. Bras. Cardiol. 109 (5 Suppl. 1), 131 (2017); http://publicacoes.cardiol.br/portal/abc/portugues/resumo-das-comunicacoes.asp.
Buss, L. F. et al. Declining antibody levels to Trypanosoma cruzi correlate with polymerase chain reaction positivity and electrocardiographic changes in a retrospective cohort of untreated Brazilian blood donors. PLoS Negl. Trop. Dis. 14, e0008787 (2020).
Sabino, E. C. et al. Antibody levels correlate with detection of Trypanosoma cruzi DNA by sensitive polymerase chain reaction assays in seropositive blood donors and possible resolution of infection over time. Transfusion 53, 1257–1265 (2012).
Nunes, M. C. P. et al. Incidence and predictors of progression to Chagas cardiomyopathy: long-term follow-up of Trypanosoma cruzi-seropositive individuals. Circulation 144, 1553–1566 (2021).
Georg, I. et al. Evolution of anti-Trypanosoma cruzi antibody production in patients with chronic Chagas disease: correlation between antibody titers and development of cardiac disease severity. PLoS Negl. Trop. Dis. 11, e0005796 (2017).
Zeledón, R. et al. Does a spontaneous cure for Chagas’ disease exist? Rev. Soc. Bras. Med. Trop. 21, 15–20 (1988).
Viotti, R. et al. Long-term cardiac outcomes of treating chronic Chagas disease with benznidazole versus no treatment: a nonrandomized trial. Ann. Intern. Med. 144, 724–734 (2006).
Forsyth, C. J. et al. Recommendations for screening and diagnosis of chagas disease in the United States. J. Infect. Dis. 225, 1601–1610 (2022).
World Health Organization. WHO Technical Report Series 905: Control of Chagas Disease — Second report of the WHO Expert Committee (WHO, 2002).
Gabaldón-Figueira, J. C. et al. Practical diagnostic algorithms for Chagas disease: a focus on low resource settings. Expert Rev. Anti Infect. Ther. 21, 1287–1299 (2023).
Schijman, A. G. et al. International study to evaluate PCR methods for detection of Trypanosoma cruzi DNA in blood samples from Chagas disease patients. PLoS Negl. Trop. Dis. 5, e931 (2011).
Sabino, E. C. et al. T. cruzi PCR positivity is associated with clinical and laboratory markers of severity of Chagas cardiomyopathy. Transfusion 52, 37A–38A (2012).
Ramírez, J. D. et al. Evaluation of adult chronic Chagas’ heart disease diagnosis by molecular and serological methods. J. Clin. Microbiol. 47, 3945–3951 (2009).
Lewis, M. D. & Kelly, J. M. Putting infection dynamics at the heart of Chagas disease. Trends Parasitol. 32, 899–911 (2016).
Ferreira, A. V. M. et al. Evidence for Trypanosoma cruzi in adipose tissue in human chronic Chagas disease. Microbes Infect. 13, 1002–1005 (2011).
Andrade, D. V., Gollob, K. J. & Dutra, W. O. Acute Chagas disease: new global challenges for an old neglected disease. PLoS Negl. Trop. Dis. 8, e3010 (2014).
Andrade, Z. A. Immunopathology of Chagas disease. Mem. Inst. Oswaldo Cruz 94, 71–80 (1999).
Dutra, W. O. et al. Cellular and genetic mechanisms involved in the generation of protective and pathogenic immune responses in human Chagas disease. Mem. Inst. Oswaldo Cruz 104, 208–218 (2009).
Souza, P. E. A. et al. Trypanosoma cruzi infection induces differential modulation of costimulatory molecules and cytokines by monocytes and T cells from patients with indeterminate and cardiac Chagas’ disease. Infect. Immun. 75, 1886–1894 (2007).
Rodriguez-Salas, L. A. et al. Echocardiographic and clinical predictors of mortality in chronic Chagas’ disease. Echocardiography 15, 271–278 (1998).
Marin-Neto, J. A., Cunha-Neto, E., Maciel, B. C. & Simões, M. V. Pathogenesis of chronic Chagas heart disease. Circulation 115, 1109–1123 (2007).
Bonney, K. M., Luthringer, D. J., Kim, S. A., Garg, N. J. & Engman, D. M. Pathology and pathogenesis of Chagas heart disease. Ann. Rev. Pathol. 14, 421–447 (2019).
Bonney, K. M., Taylor, J. M., Daniels, M. D., Epting, C. L. & Engman, D. M. Heat-killed Trypanosoma cruzi induces acute cardiac damage and polyantigenic autoimmunity. PLoS ONE 6, e14571 (2011).
Daliry, A. et al. Levels of circulating anti-muscarinic and anti-adrenergic antibodies and their effect on cardiac arrhythmias and dysautonomia in murine models of Chagas disease. Parasitology 141, 1769–1778 (2014).
Giordanengo, L., Gea, S., Barbieri, G. & Rabinovich, G. A. Anti-galectin-1 autoantibodies in human Trypanosoma cruzi infection: differential expression of this β-galactoside-binding protein in cardiac Chagas’ disease. Clin. Exp. Immunol. 124, 266–273 (2001).
Bonney, K. M., Gifford, K. M., Taylor, J. M., Chen, C.-I. & Engman, D. M. Cardiac damage induced by immunization with heat-killed Trypanosoma cruzi is not antibody mediated. Parasite Immunol. 35, 1–10 (2013).
Talvani, A. et al. Levels of anti-M2 and anti-β1 autoantibodies do not correlate with the degree of heart dysfunction in Chagas’ heart disease. Microbes Infect. 8, 2459–2464 (2006).
Tarleton, R. L. Parasite persistence in the aetiology of Chagas disease. Int. J. Parasitol. 31, 550–554 (2001).
Lewis, M. D. et al. Bioluminescence imaging of chronic Trypanosoma cruzi infections reveals tissue-specific parasite dynamics and heart disease in the absence of locally persistent infection. Cell. Microbiol. 16, 1285–1300 (2014).
Cruz, J. S. et al. Altered cardiomyocyte function and Trypanosoma cruzi persistence in Chagas disease. Am. J. Trop. Med. Hyg. 94, 1028–1033 (2016).
Nagajyothi, F. et al. Mechanisms of Trypanosoma cruzi persistence in Chagas disease. Cell. Microbiol. 14, 634–643 (2012).
Zicker, F., Smith, P. G., Netto, J. C., Oliveira, R. M. & Zicker, E. M. Physical activity, opportunity for reinfection, and sibling history of heart disease as risk factors for Chagas’ cardiopathy. Am. J. Trop. Med. Hyg. 43, 498–505 (1990).
Espinosa-Pereiro, J. et al. A retrospective study on the influence of siblings’ relatedness in Bolivian patients with chronic Chagas disease. Parasite Vectors 12, 260 (2019).
Ayo, C. M. et al. Genetic susceptibility to Chagas disease: an overview about the infection and about the association between disease and the immune response genes. Biomed. Res. Int. 2013, 284729 (2013).
Ayo, C. M. et al. Killer cell immunoglobulin-like receptors and their HLA ligands are related with the immunopathology of Chagas disease. PLoS Negl. Trop. Dis. 9, e0003753 (2015).
Drigo, S. A. et al. TNF gene polymorphisms are associated with reduced survival in severe Chagas’ disease cardiomyopathy patients. Microbes Infect. 8, 598–603 (2006).
Llop, E., Rothhammer, F., Acuña, M. & Apt, W. HLA antigens in cardiomyopathic Chilean chagasics. Am. J. Hum. Genet. 43, 770–773 (1988).
Chaves, A. T. et al. Immunoregulatory mechanisms in Chagas disease: modulation of apoptosis in T-cell mediated immune responses. BMC Infect. Dis. 16, 191 (2016).
Cunha-Neto, E. & Chevillard, C. Chagas disease cardiomyopathy: immunopathology and genetics. Mediat. Inflamm. 2014, 683230 (2014).
Cunha-Neto, E. et al. Cardiac gene expression profiling provides evidence for cytokinopathy as a molecular mechanism in Chagas’ disease cardiomyopathy. Am. J. Pathol. 167, 305–313 (2005).
Nogueira, L. G. et al. Myocardial chemokine expression and intensity of myocarditis in Chagas cardiomyopathy are controlled by polymorphisms in CXCL9 and CXCL10. PLoS Negl. Trop. Dis. 6, e1867 (2012).
Casares-Marfil, D. et al. A genome-wide association study identifies novel susceptibility loci in chronic Chagas cardiomyopathy. Clin. Infect. Dis. 73, 672–679 (2021).
Sabino, E. C. et al. Genome-wide association study for Chagas cardiomyopathy identify a new risk locus on chromosome 18 associated with an immune-related protein and transcriptional signature. PLoS Negl. Trop. Dis. 16, e0010725 (2022).
Casares-Marfil, D. et al. GWAS loci associated with Chagas cardiomyopathy influences DNA methylation levels. PLoS Negl. Trop. Dis. 15, e0009874 (2021).
Lewis, M. D., Francisco, A. F., Taylor, M. C., Jayawardhana, S. & Kelly, J. M. Host and parasite genetics shape a link between Trypanosoma cruzi infection dynamics and chronic cardiomyopathy. Cell. Microbiol. 18, 1429–1443 (2016).
Olivo Freites, C. et al. Chronic Chagas disease-the potential role of reinfections in cardiomyopathy pathogenesis. Curr. Heart Fail. Rep. 19, 279–289 (2022).
Bosch-Nicolau, P., Espinosa-Pereiro, J., Salvador, F., Sánchez-Montalvá, A. & Molina, I. Association between Trypanosoma cruzi DNA in peripheral blood and chronic chagasic cardiomyopathy: a systematic review. Front. Cardiovasc. Med. 8, 787214 (2021).
Vela, A. et al. In vitro susceptibility of Trypanosoma cruzi discrete typing units (DTUs) to benznidazole: a systematic review and meta-analysis. PLoS Negl. Trop. Dis. 15, e0009269 (2021).
Zingales, B. & Macedo, A. M. Fifteen years after the definition of Trypanosoma cruzi DTUs: what have we learned? Life 13, 2339 (2023).
Tavares de Oliveira, M. et al. Correlation of TcII discrete typing units with severe chronic Chagas cardiomyopathy in patients from various Brazilian geographic regions. PLoS Negl. Trop. Dis. 16, e0010713 (2022).
Ianni, B. M., Arteaga, E., Frimm, C. C., Pereira Barretto, A. C. & Mady, C. Chagas’ heart disease: evolutive evaluation of electrocardiographic and echocardiographic parameters in patients with the indeterminate form. Arq. Bras. Cardiol. 77, 59–62 (2001).
Ribeiro, A. L. P., Marcolino, M. S., Prineas, R. J. & Lima-Costa, M. F. Electrocardiographic abnormalities in elderly Chagas disease patients: 10-year follow-up of the Bambui Cohort Study of Aging. J. Am. Heart Assoc. 3, e000632 (2014).
Nunes, M. C. P. et al. Chagas disease: an overview of clinical and epidemiological aspects. J. Am. Coll. Cardiol. 62, 767–776 (2013).
Rassi, A. Jr, Rassi, A. & Marin-Neto, J. A. Chagas disease. Lancet 375, 1388–1402 (2010).
Barbosa, M. M. et al. Early detection of left ventricular contractility abnormalities by two-dimensional speckle tracking strain in Chagas’ disease. Echocardiography 31, 623–630 (2014).
Marin-Neto, J. A. et al. SBC guideline on the diagnosis and treatment of patients with cardiomyopathy of Chagas disease — 2023. Arq. Bras. Cardiol. 120, e20230269 (2023).
Di Lorenzo Oliveira, C. et al. Risk score for predicting 2‐year mortality in patients with Chagas cardiomyopathy from endemic areas: SaMi‐Trop cohort study. J. Am. Heart Assoc. 9, e014176 (2020).
Nunes, M. C. P. et al. Chagas cardiomyopathy: an update of current clinical knowledge and management: a scientific statement from the American Heart Association. Circulation 138, e169–e209 (2018).
Prata, A. Clinical and epidemiological aspects of Chagas disease. Lancet Infect. Dis. 1, 92–100 (2001).
Nunes, M. C. P., Carmo, A. A. L., do, Rocha, M. O. C. & Ribeiro, A. L. Mortality prediction in Chagas heart disease. Expert Rev. Cardiovasc. Ther. 10, 1173–1184 (2012).
Nunes, M. do C. P., Barbosa, M. de M., Brum, V. A. A. & Rocha, M. O. da C. Morphofunctional characteristics of the right ventricle in Chagas’ dilated cardiomyopathy. Int. J. Cardiol. 94, 79–85 (2004).
Nunes, M. C. P., Barbosa, M. M., Ribeiro, A. L. P., Barbosa, F. B. L. & Rocha, M. O. C. Ischemic cerebrovascular events in patients with Chagas cardiomyopathy: a prospective follow-up study. J. Neurol. Sci. 278, 96–101 (2009).
Dias Junior, J. O. et al. Assessment of the source of ischemic cerebrovascular events in patients with Chagas disease. Int. J. Cardiol. 176, 1352–1354 (2014).
Rocha, M. O. C., Nunes, M. C. P. & Ribeiro, A. L. Morbidity and prognostic factors in chronic chagasic cardiopathy. Mem. Inst. Oswaldo Cruz 104, 159–166 (2009).
Barbosa, M. P. T., da Costa Rocha, M. O., de Oliveira, A. B., Lombardi, F. & Ribeiro, A. L. P. Efficacy and safety of implantable cardioverter-defibrillators in patients with Chagas disease. Europace 15, 957–962 (2013).
Nunes, M. & do, C. P. Coronary microvascular dysfunction: does it really matter in Chagas disease? Arq. Bras. Cardiol. 115, 1102–1103 (2020).
Marin-Neto, J. A. et al. Myocardial perfusion abnormalities in chronic Chagas’ disease as detected by thallium-201 scintigraphy. Am. J. Cardiol. 69, 780–784 (1992).
Hiss, F. C., Lascala, T. F., Maciel, B. C., Marin-Neto, J. A. & Simões, M. V. Changes in myocardial perfusion correlate with deterioration of left ventricular systolic function in chronic Chagas’ cardiomyopathy. JACC Cardiovasc. Imaging 2, 164–172 (2009).
Bierrenbach, A. L. et al. Hospitalizations due to gastrointestinal Chagas disease: National registry. PLoS Negl. Trop. Dis. 16, e0010796 (2022).
Baldoni, N. R. et al. Gastrointestinal manifestations of Chagas disease: a systematic review with meta-analysis. Am. J. Trop. Med. Hyg. 110, 10–19 (2024).
Jidling, C. et al. Screening for Chagas disease from the electrocardiogram using a deep neural network. PLoS Negl. Trop. Dis. 17, e0011118 (2023).
Brito, B. O. et al. Left ventricular systolic dysfunction predicted by artificial intelligence using the electrocardiogram in Chagas disease patients-the SaMi-Trop cohort. PLoS Negl. Trop. Dis. 15, e0009974 (2021).
Ribeiro, A. L. & Rocha, M. O. Indeterminate form of Chagas disease: considerations about diagnosis and prognosis. Rev. Soc. Bras. Med. Trop. 31, 301–314 (1998).
Maguire, J. H. et al. Cardiac morbidity and mortality due to Chagas’ disease: prospective electrocardiographic study of a Brazilian community. Circulation 75, 1140–1145 (1987).
Manzullo, E. C. & Chuit, R. Risk of death due to chronic chagasic cardiopathy. Mem. Inst. Oswaldo Cruz 94, 317–320 (1999).
Chadalawada, S. et al. Risk of chronic cardiomyopathy among patients with the acute phase or indeterminate form of Chagas disease: a systematic review and meta-analysis. JAMA Netw. Open 3, e2015072 (2020).
Sabino, E. C. et al. Ten-year incidence of Chagas cardiomyopathy among asymptomatic Trypanosoma cruzi–seropositive former blood donors. Circulation 127, 1105–1115 (2013).
Ramos Nascimento, B. et al. Prevalence of clinical forms of Chagas disease: a systematic review and meta-analysis — data from the RAISE study. Lancet Reg. Health Am. 30, 100681 (2024).
Brito, B. O. F. et al. The evolution of electrocardiographic abnormalities in the elderly with Chagas disease during 14 years of follow-up: the Bambui Cohort Study of Aging. PLoS Negl. Trop. Dis. 17, e0011419 (2023).
Chadalawada, S. et al. Mortality risk in chronic Chagas cardiomyopathy: a systematic review and meta-analysis. Esc. Heart Fail. 8, 5466–5481 (2021).
Cucunubá, Z. M., Okuwoga, O., Basáñez, M.-G. & Nouvellet, P. Increased mortality attributed to Chagas disease: a systematic review and meta-analysis. Parasites Vectors 9, 42 (2016).
Damasceno, R. F. et al. Failure to use health services by people with Chagas disease: multilevel analysis of endemic area in Brazil. PLoS Negl. Trop. Dis. 16, e0010785 (2022).
Ferreira, A. M. et al. Impact of the social context on the prognosis of Chagas disease patients: multilevel analysis of a Brazilian cohort. PLoS Negl. Trop. Dis. 14, e0008399 (2020).
Rassi, A. Jr, Rassi, A. & Rassi, S. G. Predictors of mortality in chronic Chagas disease: a systematic review of observational studies. Circulation 115, 1101–1108 (2007).
Torres, R. M. et al. Prognosis of chronic Chagas heart disease and other pending clinical challenges. Mem. Inst. Oswaldo Cruz 117, e210172 (2022).
Rassi, A. Jr et al. Development and validation of a risk score for predicting death in Chagas’ heart disease. N. Engl. J. Med. 355, 799–808 (2006).
Lima, E. M. et al. Deep neural network-estimated electrocardiographic age as a mortality predictor. Nat. Commun. 12, 5117 (2021).
Rodriques Coura, J. & de Castro, S. L. A critical review on Chagas disease chemotherapy. Mem. Inst. Oswaldo Cruz 97, 3–24 (2002).
Dias, J. C. P. et al. 2nd Brazilian consensus on Chagas disease, 2015. Rev. Soc. Bras. Med. Trop. 49, 3–60 (2016).
Schijman, A. G. et al. Aetiological treatment of congenital Chagas’ disease diagnosed and monitored by the polymerase chain reaction. J. Antimicrob. Chemother. 52, 441–449 (2003).
Russomando, G. et al. Treatment of congenital Chagas’ disease diagnosed and followed up by the polymerase chain reaction. Am. J. Trop. Med. Hyg. 59, 487–491 (1998).
Cancado, J. R. Long term evaluation of etiological treatment of Chagas disease with benznidazole. Rev. Inst. Med. Trop. Sao Paulo 44, 29–37 (2002).
Neves Pinto, A. Y. et al. Clinical, cardiological and serologic follow-up of Chagas disease in children and adolescents from the amazon region, Brazil: longitudinal study. Trop. Med. Infect. Dis. 5, 139 (2020).
Pérez-Molina, J. A., Crespillo-Andújar, C., Bosch-Nicolau, P. & Molina, I. Trypanocidal treatment of Chagas disease. Enferm. Infecc. Microbiol. Clin. 39, 458–470 (2021).
Streiger, M. L., del Barco, M. L., Fabbro, D. L., Arias, E. D. & Amicone, N. A. Longitudinal study and specific chemotherapy in children with chronic Chagas’ disease, residing in a low endemicity area of Argentina. Rev. Soc. Bras. Med. Trop. 37, 365–375 (2004).
de Andrade, A. L. et al. Randomised trial of efficacy of benznidazole in treatment of early Trypanosoma cruzi infection. Lancet 348, 1407–1413 (1996).
Sosa Estani, S. et al. Efficacy of chemotherapy with benznidazole in children in the indeterminate phase of Chagas’ disease. Am. J. Trop. Med. Hyg. 59, 526–529 (1998).
Fabbro, D. L. et al. Trypanocide treatment among adults with chronic Chagas disease living in Santa Fe city (Argentina), over a mean follow-up of 21 years: parasitological, serological and clinical evolution. Rev. Soc. Bras. Med. Trop. 40, 1–10 (2007).
Gallerano, R. R. & Sosa, R. R. Interventional study in the natural evolution of Chagas disease. Evaluation of specific antiparasitic treatment. Retrospective-prospective study of antiparasitic therapy. Rev. Fac. Cien. Med. Univ. Nac. Cordoba 57, 135–162 (2000).
Cançado, J. R. Criteria of Chagas disease cure. Mem. Inst. Oswaldo Cruz 94, 331–335 (1999).
Cardoso, C. S. et al. Beneficial effects of benznidazole in Chagas disease: NIH SaMi-Trop cohort study. PLoS Negl. Trop. Dis. 12, e0006814 (2018).
Crespillo-Andújar, C. et al. Use of benznidazole to treat chronic Chagas disease: an updated systematic review with a meta-analysis. PLoS Negl. Trop. Dis. 16, e0010386 (2022).
Morillo, C. A. et al. Randomized trial of benznidazole for chronic Chagas’ cardiomyopathy. N. Engl. J. Med. 373, 1295–1306 (2015).
Bosch-Nicolau, P. et al. Efficacy of three benznidazole dosing strategies for adults living with chronic Chagas disease (MULTIBENZ): an international, randomised, double-blind, phase 2b trial. Lancet Infect. Dis. 24, 386–394 (2024).
Torrico, F. et al. New regimens of benznidazole monotherapy and in combination with fosravuconazole for treatment of Chagas disease (BENDITA): a phase 2, double-blind, randomised trial. Lancet Infect. Dis. 21, 1129–1140 (2021).
Botoni, F. A. et al. Treatment of Chagas cardiomyopathy. Biomed. Res. Int. 2013, 849504 (2013).
Issa, V. S. et al. β-Blocker therapy and mortality of patients with Chagas cardiomyopathy: a subanalysis of the REMADHE prospective trial. Circ. Heart Fail. 3, 82–88 (2010).
Botoni, F. A. et al. A randomized trial of carvedilol after renin-angiotensin system inhibition in chronic Chagas cardiomyopathy. Am. Heart J. 153, 544.e1–8 (2007).
Dávila, D. F., Angel, F., Arata de Bellabarba, G. & Donis, J. H. Effects of metoprolol in chagasic patients with severe congestive heart failure. Int. J. Cardiol. 85, 255–260 (2002).
Bestetti, R. B. et al. Effects of B-blockers on outcome of patients with Chagas’ cardiomyopathy with chronic heart failure. Int. J. Cardiol. 151, 205–208 (2011).
US National Library of Medicine. ClinicalTrials.gov. https://clinicaltrials.gov/study/NCT04023227 (2023).
Barbosa, M. P. T., Carmo, A. A. L., do, Rocha, M. O., da, C. & Ribeiro, A. L. P. Ventricular arrhythmias in Chagas disease. Rev. Soc. Bras. Med. Trop. 48, 4–10 (2015).
Tanowitz, H. B. et al. Developments in the management of Chagas cardiomyopathy. Expert Rev. Cardiovasc. Ther. 13, 1393–1409 (2015).
Peixoto, G. et al. Predictors of death in chronic Chagas cardiomyopathy patients with pacemaker. Int. J. Cardiol. 250, 260–265 (2018).
Zeppenfeld, K. et al. 2022 ESC guidelines for the management of patients with ventricular arrhythmias and the prevention of sudden cardiac death. Eur. Heart J. 43, 3997–4126 (2022).
Gali, W. L. et al. Implantable cardioverter-defibrillators for treatment of sustained ventricular arrhythmias in patients with Chagas’ heart disease: comparison with a control group treated with amiodarone alone. Europace 16, 674–680 (2014).
Carmo, A. A. L. et al. Implantable cardioverter-defibrillator in Chagas heart disease: a systematic review and meta-analysis of observational studies. Int. J. Cardiol. 267, 88–93 (2018).
Rassi, F. M. et al. Systematic review and meta-analysis of clinical outcome after implantable cardioverter-defibrillator therapy in patients with Chagas heart disease. JACC Clin. Electrophysiol. 5, 1213–1223 (2019).
Nadruz, W. Jr et al. Temporal trends in the contribution of Chagas cardiomyopathy to mortality among patients with heart failure. Heart 104, 1522–1528 (2018).
Martinelli, M. et al. Chronic use of amiodarone against implantable cardioverter-defibrillator therapy for primary prevention of death in patients with Chagas cardiomyopathy study: rationale and design of a randomized clinical trial. Am. Heart J. 166, 976–982.e4 (2013).
Stein, C. et al. Amiodarone for arrhythmia in patients with Chagas disease: a systematic review and individual patient data meta-analysis. PLoS Negl. Trop. Dis. 12, e0006742 (2018).
França, A. T. et al. Evaluation of patients with implantable cardioverter‐defibrillator in a Latin American tertiary center. J. Cardiovasc. Electrophysiol. 35, 675–684 (2024).
Wilnes, B. et al. Enhancing ventricular tachycardia ablation outcomes: the impact of functional mapping in Chagas cardiomyopathy. Preprint at https://www.medrxiv.org/content/10.1101/2024.02.08.24302420v1 (2024).
Pisani, C. F. et al. Efficacy and safety of combined endocardial/epicardial catheter ablation for ventricular tachycardia in Chagas disease: a randomized controlled study. Heart Rhythm 17, 1510–1518 (2020).
Carmo, A. A. L., Zenobio, S., Santos, B. C., Rocha, M. O. C. & Ribeiro, A. L. P. Feasibility and safety of laparoscopic‐guided epicardial access for ventricular tachycardia ablation. J. Am. Heart Assoc. 9, e016654 (2020).
Lima, M. M. O. et al. A randomized trial of the effects of exercise training in Chagas cardiomyopathy. Eur. J. Heart Fail. 12, 866–873 (2010).
Vieira, M. C. et al. Effect of an exercise-based cardiac rehabilitation program on quality of life of patients with chronic Chagas cardiomyopathy: results from the PEACH randomized clinical trial. Sci. Rep. 14, 8208 (2024).
Clark, E. H. et al. Hyperendemic Chagas disease and the unmet need for pacemakers in the Bolivian Chaco. PLoS Negl. Trop. Dis. 8, e2801 (2014).
Blum, J. A., Zellweger, M. J., Burri, C. & Hatz, C. Cardiac involvement in African and American trypanosomiasis. Lancet Infect. Dis. 8, 631–641 (2008).
Blum, J. A., Neumayr, A. L. & Hatz, C. F. Human African trypanosomiasis in endemic populations and travellers. Eur. J. Clin. Microbiol. Infect. Dis. 31, 905–913 (2012).
Blum, J., Schmid, C. & Burri, C. Clinical aspects of 2541 patients with second stage human African trypanosomiasis. Acta Trop. 97, 55–64 (2006).
McDonald, A. & Stone, N. R. H. in The Travel and Tropical Medicine Manual 5th edn, 382–390 (eds Sanford, C. A. et al.) Ch. 27 (Elsevier, 2016).
Kuepfer, I. et al. Clinical presentation of T.b. rhodesiense sleeping sickness in second stage patients from Tanzania and Uganda. PLoS Negl. Trop. Dis. 5, e968 (2011).
Blum, J. A. et al. Cardiac alterations in human African trypanosomiasis (T.b. gambiense) with respect to the disease stage and antiparasitic treatment. PLoS Negl. Trop. Dis. 3, e383 (2009).
Blum, J. A. et al. Sleeping hearts: the role of the heart in sleeping sickness (human African trypanosomiasis). Trop. Med. Int. Health 12, 1422–1432 (2007).
Koten, J. W. & De Raadt, P. Myocarditis in Trypanosoma rhodesiense infections. Trans. R. Soc. Trop. Med. Hyg. 63, 485–489 (1969).
Collomb, H. & Bartoli, D. The heart in human African trypanosomiasis caused by Trypanosoma gambiense. Bull. Soc. Pathol. Exot. Filiales 60, 142–156 (1967).
Bertrand, E. et al. Current aspects of the cardiac symptoms in African human trypanosomiasis due to Trypanosoma gambiense (apropos of 194 cases). Acta Cardiol. 29, 363–381 (1974).
Blum, A. et al. Sleeping hearts: 12 years after a follow up study on cardiac findings due to sleeping sickness. One Health 11, 100182 (2020).
Mudji, J. et al. Gambiense human African trypanosomiasis sequelae after treatment: a follow-up study 12 years after treatment. Trop. Med. Infect. Dis. 5, 10 (2020).
Frean, J., Sieling, W., Pahad, H., Shoul, E. & Blumberg, L. Clinical management of East African trypanosomiasis in South Africa: lessons learned. Int. J. Infect. Dis. 75, 101–108 (2018).
MacLean, L. et al. Severity of human African trypanosomiasis in East Africa is associated with geographic location, parasite genotype, and host inflammatory cytokine response profile. Infect. Immun. 72, 7040–7044 (2004).
Betu Kumeso, V. K. et al. Efficacy and safety of acoziborole in patients with human African trypanosomiasis caused by Trypanosoma brucei gambiense: a multicentre, open-label, single-arm, phase 2/3 trial. Lancet Infect. Dis. 23, 463–470 (2023).
Brito, B. O., de, F. & Ribeiro, A. L. P. Electrocardiogram in Chagas disease. Rev. Soc. Bras. Med. Trop. 51, 570–577 (2018).
Rojas, L. Z. et al. Electrocardiographic abnormalities in Chagas disease in the general population: a systematic review and meta-analysis. PLoS Negl. Trop. Dis. 12, e0006567 (2018).
Ribeiro, A. H. et al. Automatic diagnosis of the 12-lead ECG using a deep neural network. Nat. Commun. 11, 1760 (2020).
Attia, Z. I. et al. Screening for cardiac contractile dysfunction using an artificial intelligence-enabled electrocardiogram. Nat. Med. 25, 70–74 (2019).
Raghunath, S. et al. Prediction of mortality from 12-lead electrocardiogram voltage data using a deep neural network. Nat. Med. 26, 886–891 (2020).
Tropical Medicine Research Centers Network. Sao Paulo-Minas Gerais Center for Chagas Disease Treatment (SaMi-Trop) https://tmrc-network.org/research-centers/brazil (TMRC, 2022).
Brant, L. C. C. et al. Association between electrocardiographic age and cardiovascular events in community settings: the Framingham Heart Study. Circ. Cardiovasc. Qual. Outcomes 16, e009821 (2023).
Acknowledgements
The authors are funded by NIAID TMRC-grant number U01 AI168383/AI. E.C.S., M.C.P.N. and A.L.P.R. are recipients of National Council for Scientific and Technological Development (CNPq) scholarship. A.L.P.R. is supported in part by FAPEMIG (Minas Gerais State Foundation for Research Support), CIIA-S (Innovation Center on Artificial Intelligence for Health) and IATS (National Institute of Science and Technology for Health Technology Assessment).
Author information
Authors and Affiliations
Contributions
The authors contributed substantially to all aspects of the article.
Corresponding authors
Ethics declarations
Competing interests
The authors declare no competing interests.
Peer review
Peer review information
Nature Reviews Cardiology thanks Roberto Saraiva and Andre Schmidt for their contribution to the peer review of this work.
Additional information
Publisher’s note Springer Nature remains neutral with regard to jurisdictional claims in published maps and institutional affiliations.
Rights and permissions
Springer Nature or its licensor (e.g. a society or other partner) holds exclusive rights to this article under a publishing agreement with the author(s) or other rightsholder(s); author self-archiving of the accepted manuscript version of this article is solely governed by the terms of such publishing agreement and applicable law.
About this article
Cite this article
Sabino, E.C., Nunes, M.C.P., Blum, J. et al. Cardiac involvement in Chagas disease and African trypanosomiasis. Nat Rev Cardiol 21, 865–879 (2024). https://doi.org/10.1038/s41569-024-01057-3
Accepted:
Published:
Version of record:
Issue date:
DOI: https://doi.org/10.1038/s41569-024-01057-3


