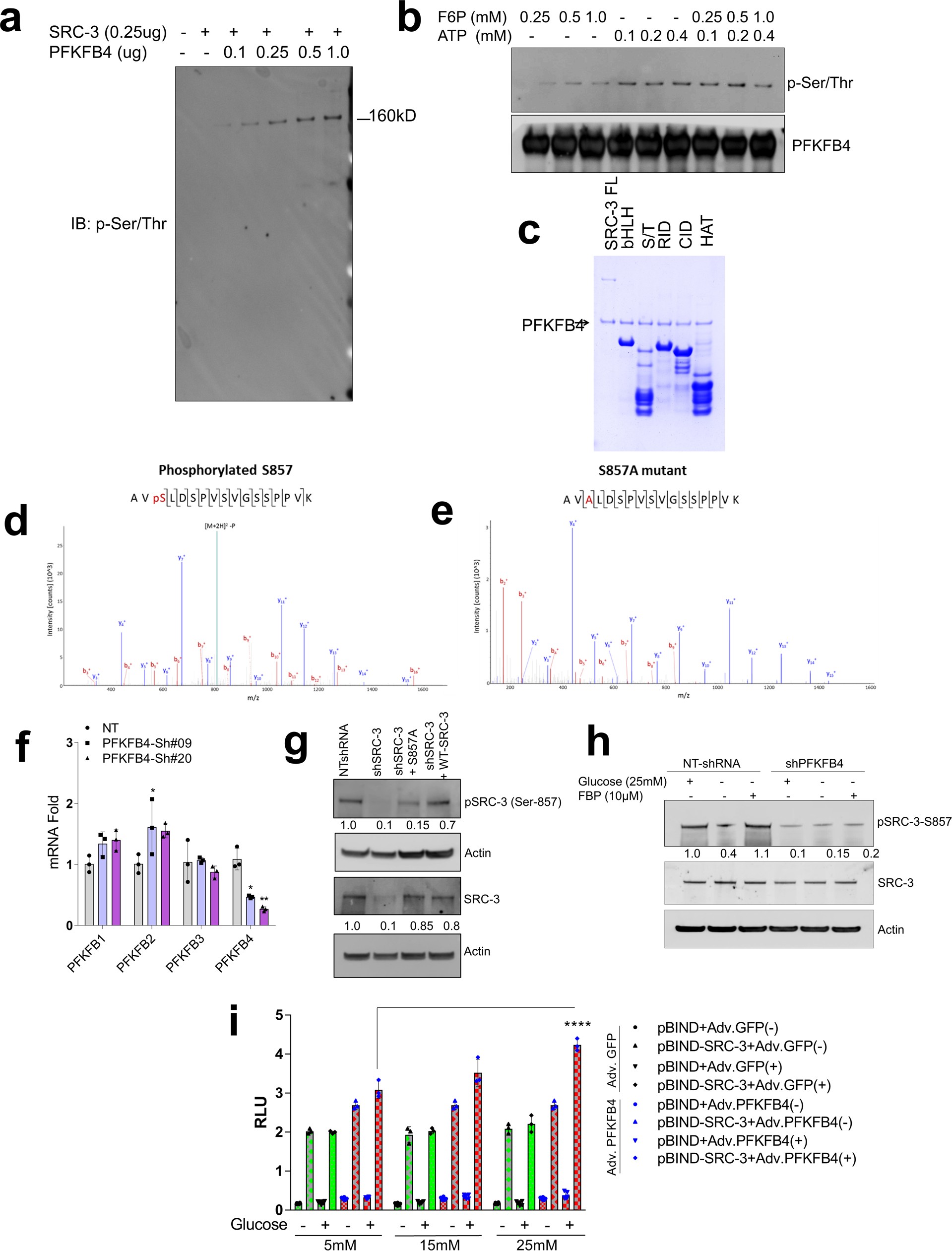
Extended Data Fig. 3: PFKFB4 functions as a protein kinase by phosphorylating SRC-3 at the Ser857 residue.
From: Metabolic enzyme PFKFB4 activates transcriptional coactivator SRC-3 to drive breast cancer

a, In vitro PFKFB4 kinase assay in the presence of purified SRC-3 protein, F6P, ATP and increasing concentration of recombinant PFKFB4 enzyme followed by SDS–PAGE. Immunoblotting with pSer/Thr antibody shows the level of phosphorylated SRC-3 protein. b, In vitro PFKFB4 kinase assay in presence of purified SRC-3 protein, PFKFB4 enzyme and varying concentrations of F6P and ATP followed by SDS–PAGE. Immunoblotting with pSer/Thr antibody shows the level of pSRC-3 protein. c, Coomassie blue stain showing the levels of GST-fused SRC-3 fragments used in in vitro kinase reactions performed in Fig. 2b. d, Proteomics analysis of in vitro kinase assay using the GST–SRC-3-CID fragment in the presence of PFKFB4 enzyme and ATP followed by mass spectrometric analyses. Mass spectrum shows the green phosphorylation peak. e, Proteomics analysis of an in vitro kinase assay using a Ser857Ala-mutated GST–SRC-3-CID protein in the presence of PFKFB4 enzyme and ATP, followed by mass spectrometric analyses. Mass spectrum failed to detect phosphorylation peaks in the Ser857Ala-mutated SRC-3-CID protein. f, Expression of PFKFB1, PFKFB2, PFKFB3 and PFKFB4 in MDA-MB-231 cells expressing shRNAs targeting PFKFB4 (#09 and #20). mRNA levels were normalized to internal housekeeping gene ACTB. n = 3 biological replicates. *P < 0.05, two-way ANOVA with Tukey’s multiple comparisons test. g, Protein levels of pSRC-3-Ser857, total-SRC-3 and actin in MDA-MB-231 cells stably expressing non-targeting control shRNA, SRC-3 shRNA, or SRC-3 shRNA plus the shRNA-resistant Ser857Ala SRC-3 mutant (shSRC-3 + S857A) or SRC-3 shRNA plus wild-type SRC-3 (shSRC-3 + WT-SRC-3) cultured in 25 mM glucose. Protein bands were quantified by ImageJ after normalization to β-actin. h, MDA-MB-231 cells stably expressing non-targeting shRNA or shRNA targeting PFKFB4 were grown in the presence of 25 mM glucose or were glucose-starved for 4 h followed by incubation with streptolysin O for 5 min. FBP (10 μM) was added to glucose-starved cells for an additional 1 h, followed by cell lysis and immunoblotting. Protein bands were quantified by ImageJ after normalization to β-actin and the non-targeting shRNA lane was set to 1. i, Relative luciferase activity showing the transcriptional activity of SRC-3 in MDA-MB-231 cells transduced with adenoviruses expressing GFP or PFKFB4 cultured in the presence of 5 mM, 15 mM or 25 mM glucose. n = 6 (pBIND) and n = 3 (pBIND-SRC-3) biological cell samples. *P < 0.000001, two-way ANOVA with Tukey’s multiple comparisons test. Data in a–c, f–h are representative of three biologically independent experiments with similar results, and in d, e are representative of two biologically independent experiments each run with three different reactions all showing similar results and peptide coverage. Data are mean ± s.d.