Extended Data Fig. 10: Establishment and maintenance of 5-hmC on premarked enhancers and proposed model.
From: Pluripotency factors functionally premark cell-type-restricted enhancers in ES cells

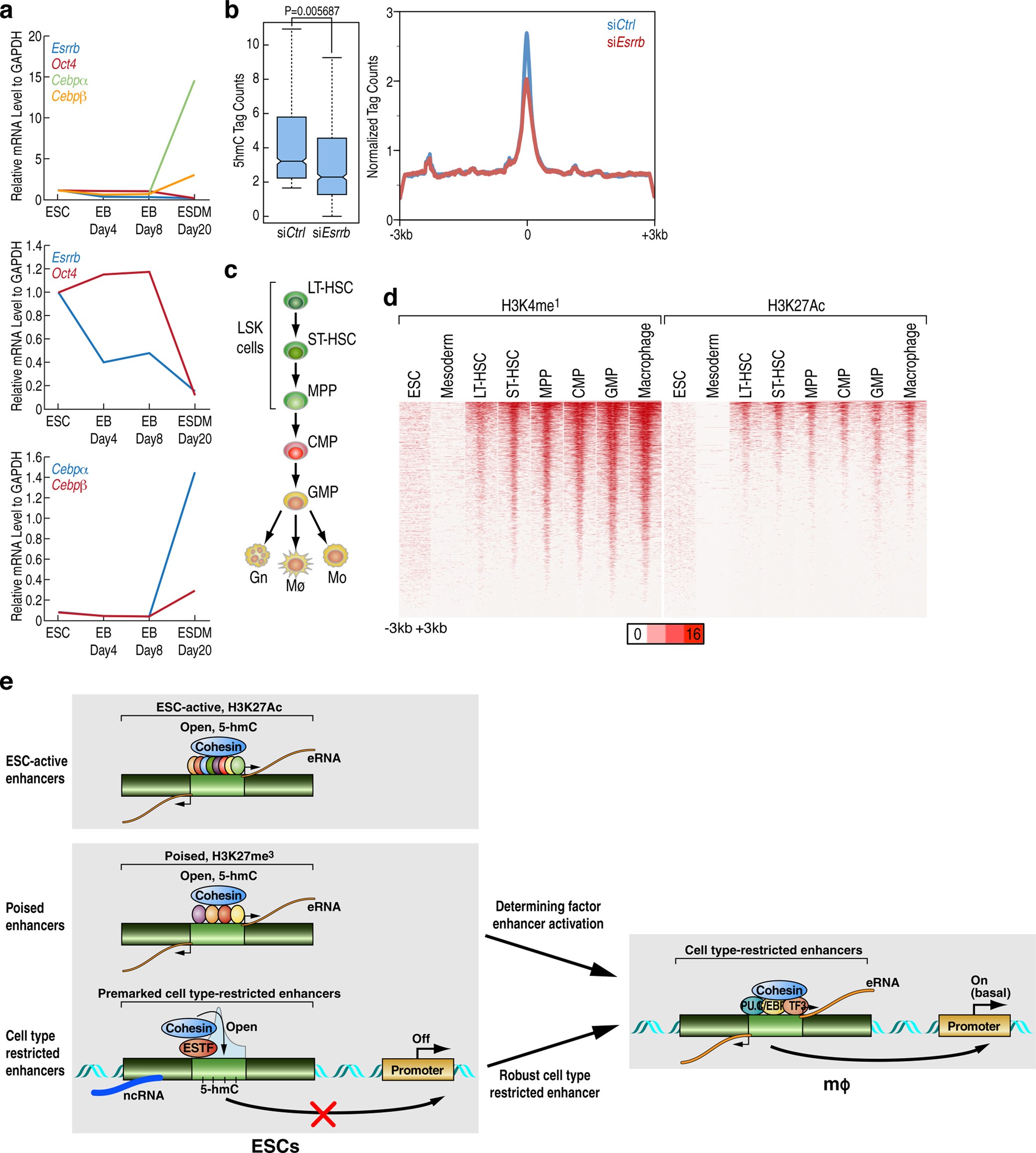
a, Esrrb, Oct4 and Cebp level measured at four different time points through differentiation process from ES cells to macrophages. b, 5-hmC level in 6,775 premarked enhancers in ES cells expressing scrambled (siCtrl) or Esrrb-targeted (siEsrrb) siRNA. In the box plots, line shows median and box shows 25th and 75th percentiles. P values calculated using Welch’s two-sided t-test. c, Schematic of the haematopoietic differentiation stages24. d, H3K4me1 and H3K27Ac in 6,775 premarked enhancers were analysed during haematopoietic differentiation (ES cells, mesoderm, LT-HSC, ST-HSC, MPP, CMP, GMP and macrophages), and presented in heat map within a −3 kb/+ 3 kb window centred on PU.1. Data from published sources are listed in Supplementary Table 1. e, Model of ‘premarked’ lineage-determining and terminal-differentiation enhancer indicating that poised enhancers bind several ES cell transcription factors, whereas late-activated cell-specific enhancers are premarked by binding of a single ES cell transcription factor, causing chromatin opening, transcription of a non-coding RNA, and appearance of a 5-hmC mark in the area of the enhancer that may provide the molecular memory for what ultimately will be the PU.1–C/EBPα core from which eRNAs will be transcribed.