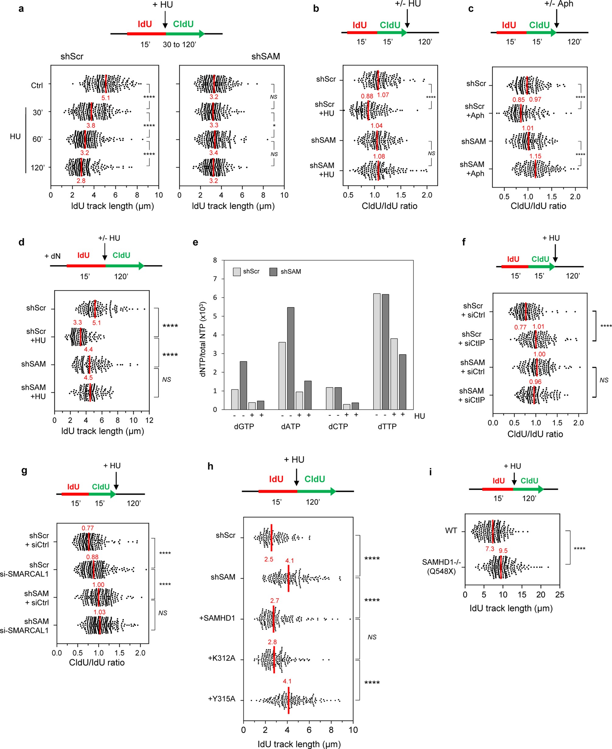
Extended Data Fig. 5: Role of SAMHD1 in the degradation of nascent DNA at HU-arrested forks.
From: SAMHD1 acts at stalled replication forks to prevent interferon induction

a, Control (shScr) and shSAM HEK293T cells were labelled with IdU for 15 min and then exposed to 4 mM HU for 30, 60 or 120 min in the presence of CldU. The lengths of the IdU tracks (n = 230) were measured on spread DNA fibres. b, shScr and shSAM HEK293T cells were sequentially labelled for 15 min with IdU and for 15 min with CldU. Then, they were either collected immediately or treated for 2 h with 4 mM HU before DNA fibre analysis. The lengths of the IdU and CldU tracks (n = 160) were plotted as the ratio of CldU to IdU. c, shScr and shSAM HEK293T cells were treated as in b, except that HU was replaced with 1 μM aphidicolin (n = 160). d, shScr and shSAM HEK293T cells were incubated for 120 min with a balanced mix of nucleosides (+dN) and then labelled with IdU and CldU in the presence of 4 mM HU, as indicated. The lengths of IdU tracks (n = 160) were measured on spread DNA fibres. e, shScr and shSAM HEK293T cells were treated for 2 h with 4 mM HU, or not treated, and intracellular dNTP pools were measured and expressed relative to intracellular rNTP pools in two independent experiments. f, shScr and shSAM HEK293T cells were transfected for 48 h with an siRNA against CtIP (siCtIP) or a control (siCtrl) and then labelled with IdU and CldU in the presence of 4 mM HU, as indicated. The lengths of the CldU and IdU tracks (n = 160) were measured on spread DNA fibres and plotted as the ratio of CldU to IdU track lengths. g, shScr and shSAM HEK293T cells were transfected with siRNA against SMARCAL1 or with a siCtrl for 48 h and then labelled with IdU and CldU in the presence of 4 mM HU, as indicated. The lengths of the CldU and IdU tracks (n = 200) were measured on spread DNA fibres and plotted as the ratio of CldU to IdU. h, Wild-type SAMHD1, the dNTPase-deficient mutant K312A or dNTPase-proficient mutant Y315A were expressed in shSAM HEK293T cells and the cells were labelled with IdU for 15 min and then with CldU in the presence of 4 mM HU for 2 h, as indicated. The lengths of the IdU tracks (n = 140) were measured on spread DNA fibres. i, Immortalized B cells from a SAMHD1−/− patient with a homozygous Q548X mutation or a healthy donor (WT) were labelled with IdU and CldU in the presence of HU, as in h. The lengths of the IdU tracks (n = 200) were measured on spread DNA fibres. In a–i, median track lengths are indicated in red. *P < 0.05, ****P < 0.0001, Mann–Whitney rank sum test.