Extended Data Fig. 10: Generating and assaying blastoids with Klf6−/− TS cells.
From: Blastocyst-like structures generated solely from stem cells

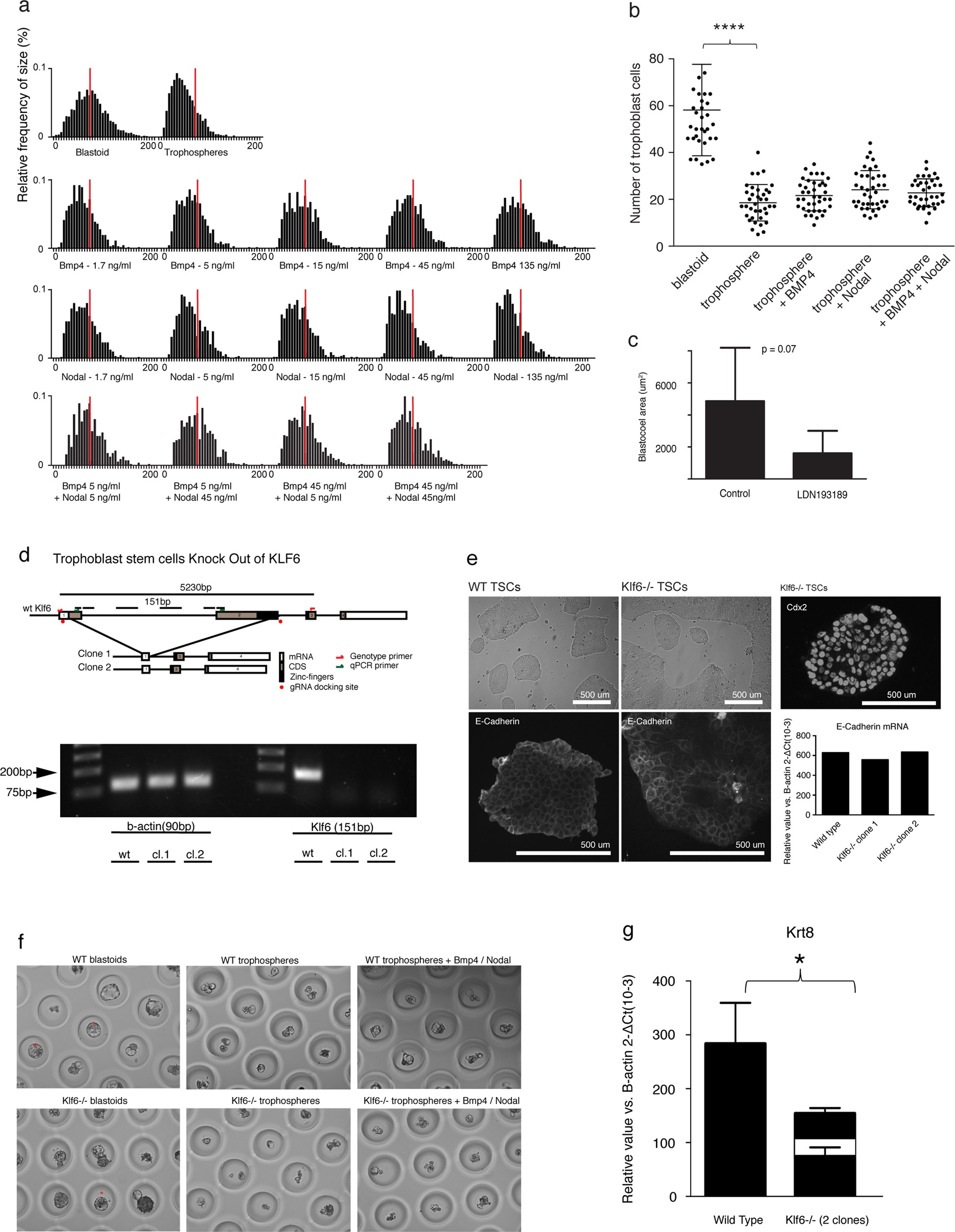
a, Frequency distribution of the diameter of blastoids, trophospheres and trophospheres exposed to BMP4 and Nodal (µm). For all graphics, the red bar is the median as measured for blastoids. b, Number of trophoblasts within blastoids, trophospheres and trophospheres stimulated with activators of the TGFβ signalling pathway. n = 30 independent blastoids or trophospheres. P = 0.0001, one-way ANOVA. The same graph is shown in part in fig. 4b. c, Effect of small-molecule inhibitors on blastocyst cavitation. Morula were flushed from the oviduct of E2.5 CBA × C57BL/6 mice and cultured in M16 medium. After the initiation of morula compaction, inhibitors or DMSO (1:1,000, control) were added. LDN193189 (0.25 µM) was used to inhibit ALK2 and ALK3 (SMAD pathway). Blastocysts were imaged 24 h after exposure. n = 10 independent blastocysts. P = 0.07, two-sided Student’s t-test. Error bars denote s.d. d, Targeting strategy of KLF6 in TS cells and PCR gel of the obtained clones. e, Bright-field image of wild-type and Klf6−/− TS cells (top left). Immunostaining for CDX2 in Klf6−/− TS cells (top right). E-cadherin immunostaining (bottom left) and quantitative PCR with reverse transcription (qRT–qPCR) (bottom right) of wild-type and Klf6−/− TS cells. f, Representative pictures of blastoids and trophospheres, and trophospheres stimulated with 45 ng ml−1 BMP4 and 5 ng ml−1 Nodal. Red asterisks denote blastoids, which comply to our definition of cavitated trophoblast structures comprising ES cells, with a circularity greater than 0.9 (circularity = 4π(area/perimeter2)), and a diameter between 70 and 110 µm (see Methods). Comparable results were obtained in three repeated experiments. g, qRT–PCR for Krt8 in structures formed by combining ES cells and wild-type or Klf6−/− TS cells. All structures (blastoids and non-blastoids) were collected from the microwell arrays and tested. Horizontal bars indicate mean expression. Error bars denote s.d. n = 3 pools from independent microwell arrays. *P = 0.04, two-sided Student’s t-test.