Extended Data Fig. 10: Accessible chromatin state in mouse TBEs.
From: Chromatin analysis in human early development reveals epigenetic transition during ZGA

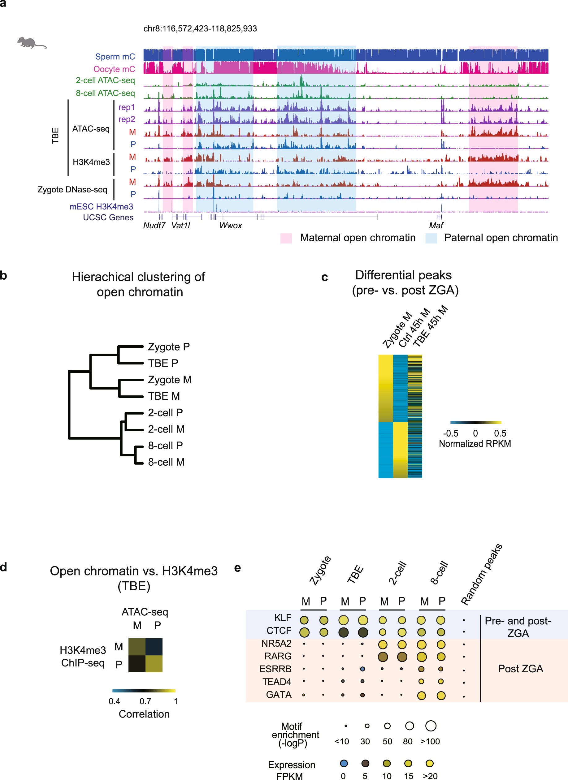
a, UCSC browser view showing DNA methylation levels in mouse sperm and oocyte, and ATAC-seq signals in normal mouse embryos as well as allelic ATAC-seq and H3K4me3 enrichment in TBE samples. Mouse ES cell H3K4me3 signals are also shown to mark the promoter regions. b, Hierarchical clustering results showing the relationships of allelic accessible chromatin states between zygotes, TBEs, and two- and eight-cell embryos in mouse. c, Heat map showing open chromatin regions that are unique to zygotes (DNase-seq) or 45 h control embryos (ATAC-seq). The ATAC-seq enrichment in TBE samples is then matched and shown. d, Heat map showing the Spearman correlation between allelic ATAC-seq and H3K4me3 signals in TBEs. e, Transcription factor motifs identified from distal DNase-seq and allelic distal ATAC-seq peaks are shown. Motifs shared by pre-ZGA and post-ZGA stages or are specific for post-ZGA stages are noted. For transcription factors that have multiple family members with similar motifs (KLF and GATA), the highest expression and motif enrichment among all family members at each stage are shown. A random set of peaks that match the lengths and number of zygote maternal peaks was used as a control. It is worth noting that the RNA levels of CTCF appear to decline in TBEs, presumably owing to RNA degradation during extended transcription inhibition.