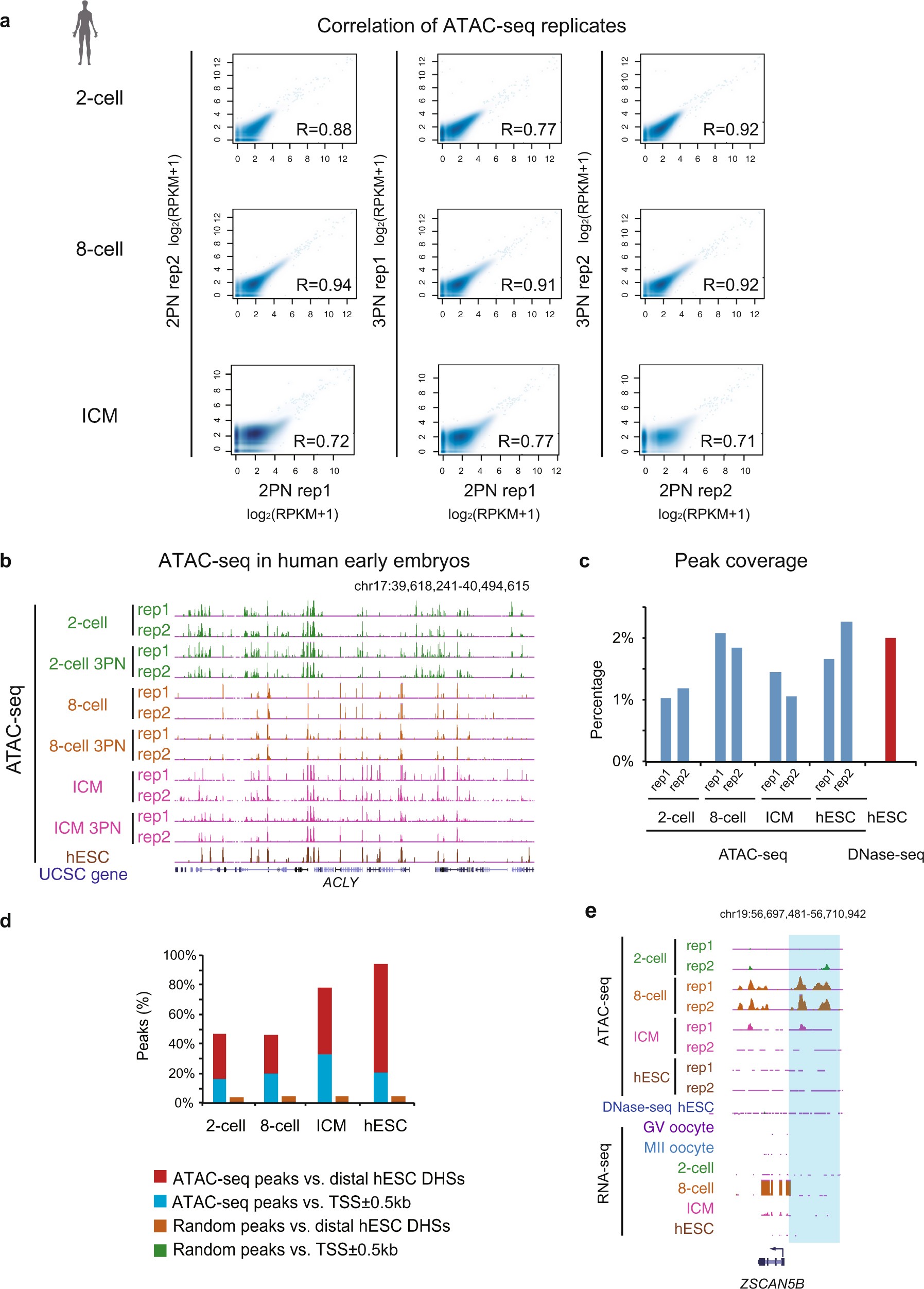
Extended Data Fig. 3: Validation of ATAC-seq data in human early embryos.
From: Chromatin analysis in human early development reveals epigenetic transition during ZGA

a, Scatter plots showing the ATAC-seq signals between replicates at each stage in human early development or between 2PN and 3PN embryos. b, UCSC browser view showing the landscape of accessible chromatin in replicates of human early embryos. c, Bar charts showing the genome coverages of ATAC-seq peaks of each stage or DNase-seq peaks for human ES cells (ENCODE). d, The overlap between ATAC-seq peaks and annotated promoters (TSS ± 0.5 kb) or distal DNase I hypersensitive sites in ES cells. A random set of peaks that match the lengths of individual ATAC-seq peaks were used as a control. e, UCSC browser views showing the ATAC-seq and RNA-seq enrichment near a representative gene. Open chromatin regions are shaded.