Extended Data Fig. 4: Relationship of chromatin accessibility and transcription in human early embryos.
From: Chromatin analysis in human early development reveals epigenetic transition during ZGA

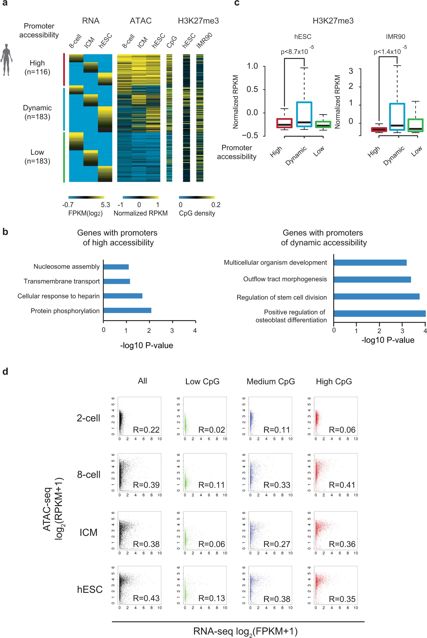
a, Heat maps showing three classes of promoter accessibility (high, dynamic and low) for stage-specific genes (maternal genes excluded). CpG densities and H3K27me3 levels in human ES cells and fibroblasts (IMR90)46 are also shown. b, GO analysis results for gene classes in a. (The ‘low’ class does not have gene set enrichment with P < 10−2). c, Box plots showing promoter enrichment of H3K27me3 in human ES and IMR90 cells46 for each class in a. P values based on a one-sided t-test are shown. d, Scatter plots showing promoter ATAC-seq enrichment and gene expression (maternal genes excluded) for all genes (black) or genes with promoters of low (green), medium (blue), or high (red) CpG densities. Spearman correlation coefficients are shown.