Extended Data Fig. 7: Induction of oligodendroglial α-Syn pathology in KOM2 mice.
From: Cellular milieu imparts distinct pathological α-synuclein strains in α-synucleinopathies

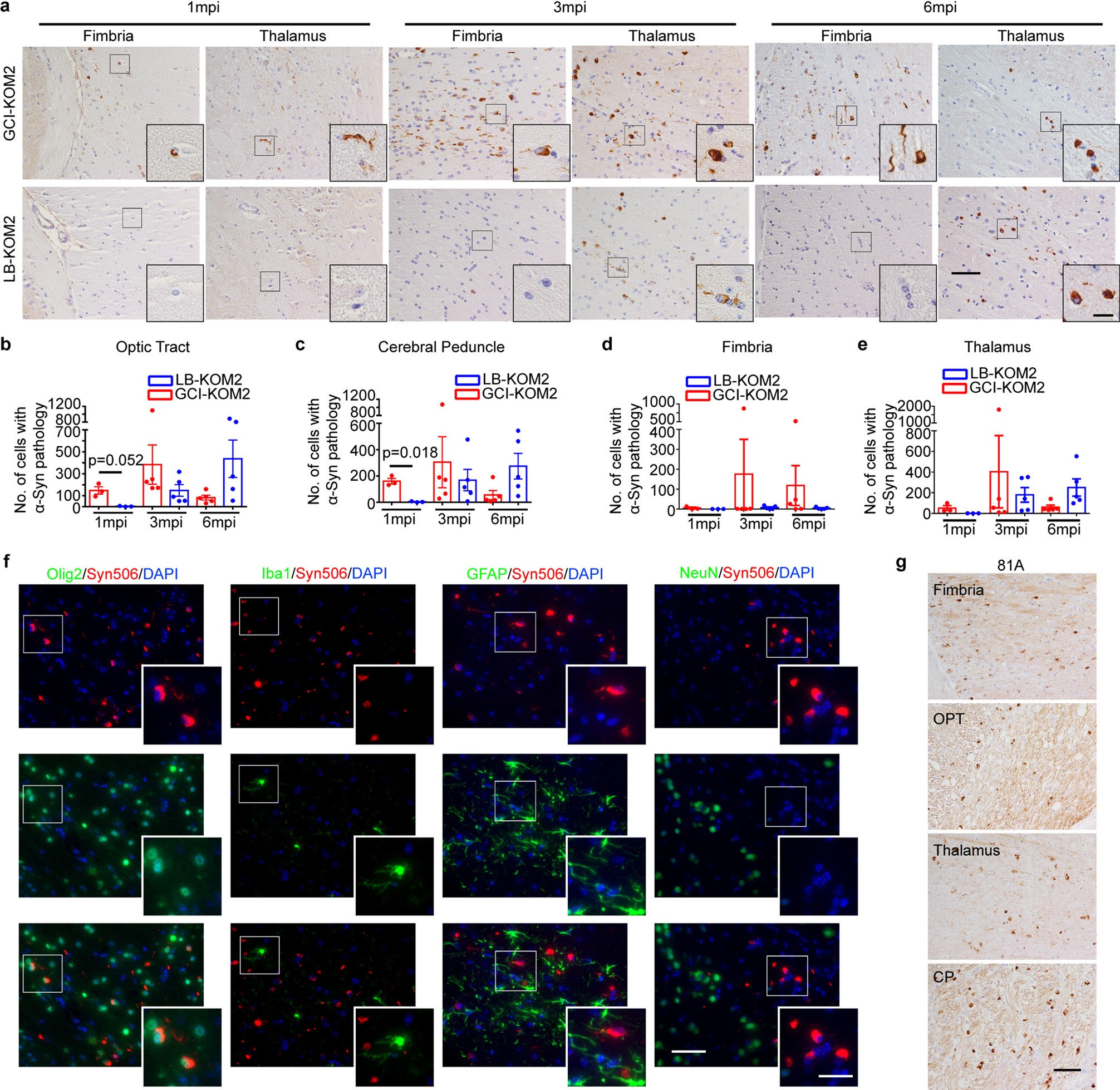
a, Syn506-positive α-Syn aggregates seeded by equal amounts of GCI-α-Syn or LB-α-Syn (18.75 ng) in KOM2 mice at one, three and six month post-injection in fimbria and thalamus. b–e, Quantification of the number of oligodendrocytes with α-Syn pathology in the optic tract (b), cerebral peduncle (c), fimbria (d), and thalamus (e) at different time points (one month post-injection, n = 3 mice; three and six months post-injection, n = 5 mice). f, Brain sections from GCI-α-Syn injected KOM2 mice were double-labelled with antibodies against misfolded α-Syn (Syn506) and various cell-type specific markers. The induced α-Syn pathologies are located in oligodendrocytes in KOM2 mice. g, GCI-α-Syn-injected KOM2 mouse brain sections were stained with an antibody against phosphorylated α-Syn (81A). Results shown as mean ± s.e.m. Scale bars: 50 μm (a, f and g), 12.5 μm (a insets) and 25 μm (f insets). The experiments in a, f and g have been repeated three times with similar results. Statistics shown in b, c are two tailed unpaired t-test adjusted with Bonferroni correction. See Supplementary Table 5 for statistical details.