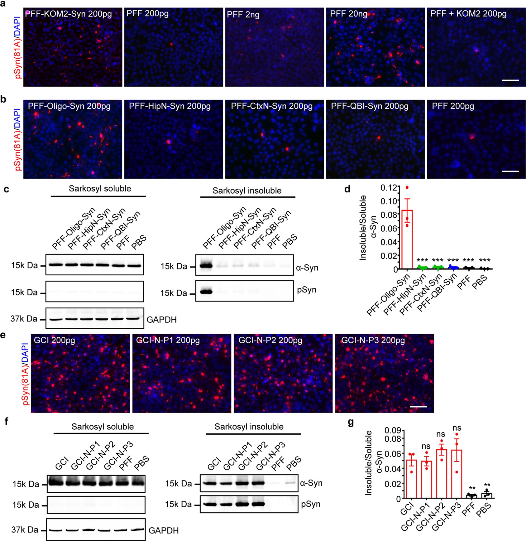
Extended Data Fig. 10: α-Syn pathology induced by passaged PFF and GCI.
From: Cellular milieu imparts distinct pathological α-synuclein strains in α-synucleinopathies

a, Insoluble phosphorylated α-Syn in QBI-WT-Syn cells seeded by PFFs, PFFs that have been passaged in KOM2 mice (PFF-KOM2-Syn) or PFFs that were combined with the sarkosyl-insoluble fraction prepared from uninjected KOM2 mice (PFF + KOM2). b, Insoluble phosphorylated α-Syn in QBI-WT-Syn cells induced by an equal amount (200 pg) of PFF-oligo-Syn, PFF-HipN-Syn, PFF-CtxN-Syn, PFF-QBI-Syn and PFFs. c, Soluble and insoluble fractions from QBI-Syn-WT cells treated with the same amount of PFF-oligo-Syn, PFF-HipN-Syn, PFF-CtxN-Syn, PFF-QBI-Syn and PFF were immunoblotted with antibodies against total or pS129 α-Syn. d, Densitometric quantification of insoluble versus soluble α-Syn for experiments described in c (n = 3 biological replicates). e, Insoluble phosphorylated α-Syn in QBI-WT-Syn cells induced by GCI-α-Syn and GCI-α-Syn that has been passaged in primary neurons for multiple times (that is, GCI-N-P1, GCI-N-P2, GCI-N-P3). f, Soluble and insoluble fractions from QBI-Syn-WT cells treated with the same amount of GCI, GCI-N-P1, GCI-N-P2, GCI-N-P3 and PFF were immunoblotted with antibodies against total α-Syn or pS129 α-Syn. g, Densitometric quantification of insoluble versus soluble α-Syn for experiments described in f (n = 3 biological replicates). Statistics shown in d, g are one-way ANOVA followed by Dunnett’s post hoc test comparing each group with PFF-oligo-Syn in d or GCI in g. Results shown as mean ± s.e.m. **P < 0.01; ***P < 0.01; ns, not significant. Scale bars: 50 μm (a, b, e). The experiments in a–c and e–f have been repeated three times with similar results. See Supplementary Table 5 for statistical details. For gel source data, see Supplementary Fig. 1.