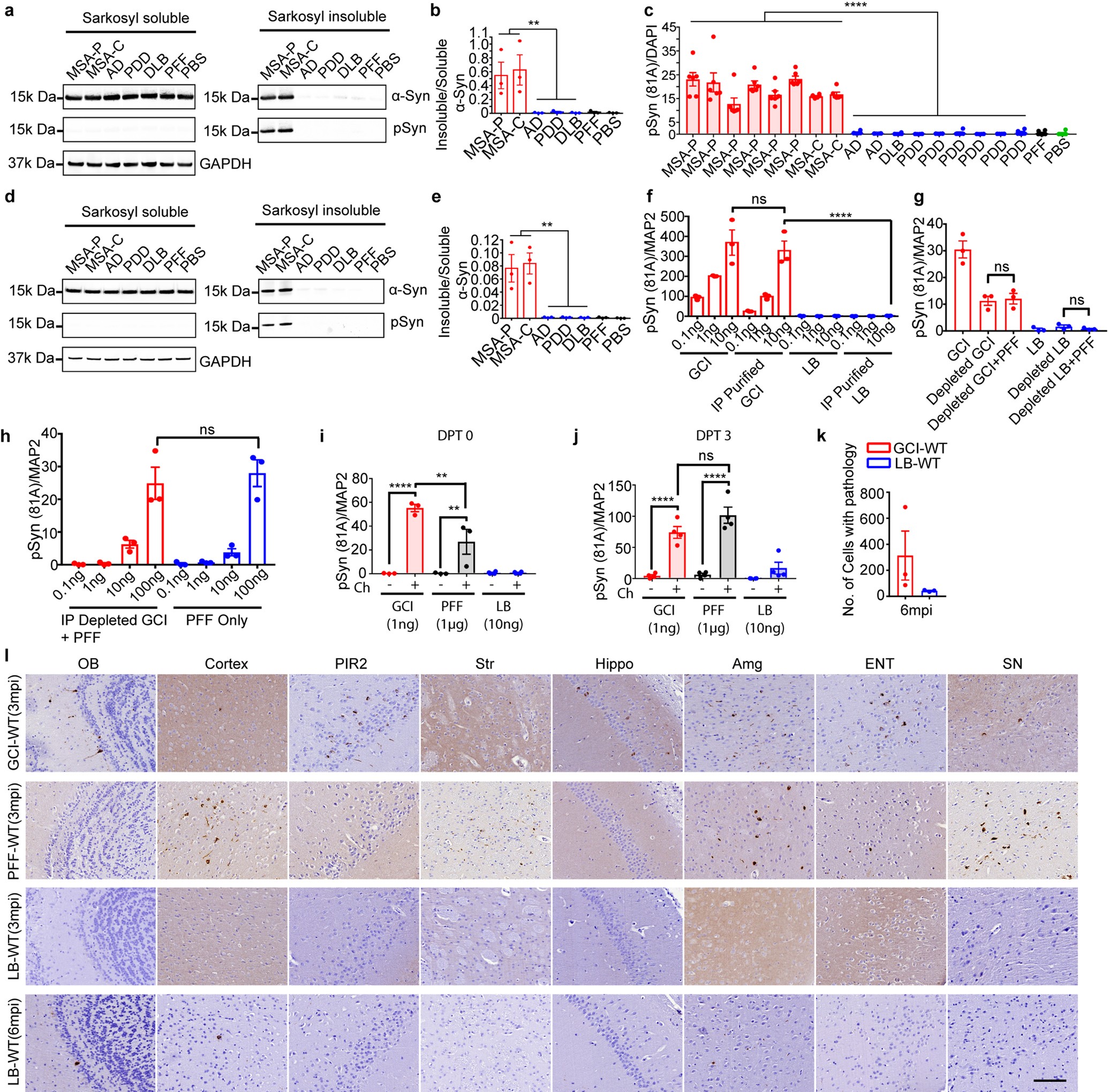
Extended Data Fig. 4: The seeding properties of GCI-α-Syn and LB-α-Syn do not show cell-type preference.
From: Cellular milieu imparts distinct pathological α-synuclein strains in α-synucleinopathies

a, Soluble and insoluble fractions from primary neurons treated with the same amount of GCI-α-Syn, LB-α-Syn or PFF were immunoblotted with antibodies against total or pS129 α-Syn. b, Densitometric quantification of insoluble versus soluble α-Syn for experiments described in a (n = 3 biological replicates). c, Quantification of phosphorylated α-Syn in QBI-WT-Syn cells induced by an equal amount of GCI-α-Syn (MSA-C, MSA-P), LB-α-Syn (PDD, DLB and AD) or PFFs (GCI, n = 8 different preparations; LB, n = 9 different preparations). d, Soluble and insoluble fractions from QBI-Syn-WT cells treated with the same amount of GCI-α-Syn, LB-α-Syn or PFF were immunoblotted with an antibody against total or pS129 α-Syn. e, Densitometric quantification of insoluble versus soluble α-Syn for experiments described in d (n = 3 biological replicates). f, Quantification of insoluble phosphorylated α-Syn in primary neurons induced by various concentrations of GCI-α-Syn and LB-α-Syn before or after immunoprecipitation purification (n = 3 independent experiments). g, Quantification of insoluble phosphorylated α-Syn in primary neurons incubated with (1) GCI-α-Syn and LB-α-Syn preparations; (2) the same preparations after immunoprecipitation depletion to remove α-Syn; and (3) the depleted preparation to which the same amount of α-Syn PFFs (1 ng) was added (n = 3 independent experiments). h, PFFs combined with the GCI-α-Syn preparation depleted of α-Syn behave similarly to α-Syn PFFs alone. Quantification of insoluble phosphorylated α-Syn in primary neurons seeded by PFFs alone or PFFs combined with depleted GCI preparation (the amount of pathology induced by immunoprecipitation-depleted GCI preparation alone has been subtracted) (n = 3 independent experiments). i, j, Primary neuron were treated with GCI-α-Syn, LB-α-Syn or PFF and incubated with chloroquine (Ch) at the day of misfolded α-Syn treatment (‘DPT0’) or three days post-treatment (DPT3). The amount of insoluble phosphorylated α-Syn was quantified three days after chloroquine treatment (n = 3 (DPT0-GCI and PFF) or 4 (DPT0-LB, DPT3) independent experiments). k, Quantification of the number of cells with α-Syn pathology in wild-type mice inoculated with 50 ng of GCI-α-Syn or LB-α-Syn at six months post-injection. l, Representative photomicrographs of α-Syn pathology (stained by Syn506) in multiple brain regions ipsilateral to the injection site in GCI-α-Syn-, PFF- and LB-α-Syn-injected wild-type mice. Cortex, motor cortex; ENT, entorhinal cortex. Results shown as mean ± s.e.m. *P < 0.05; **P < 0.01; ****P < 0.0001; ns, not significant. Statistics shown in c represent two-tailed, unpaired t-test using the mean value of each case. Statistics shown in f represent one-way Anova with Tukey’s multiple comparison test. Statistics shown in g, h are two-tailed, unpaired t-test adjusted with Bonferroni correction for multiple comparison. Statistics shown in i, j are two-way ANOVA, with Sidak’s multiple comparisons test. The experiments in a, d and l have been repeated three times with similar results. Scale bar: 100 μm. See Supplementary Table 5 for statistical details. For gel source data, see Supplementary Fig. 1.