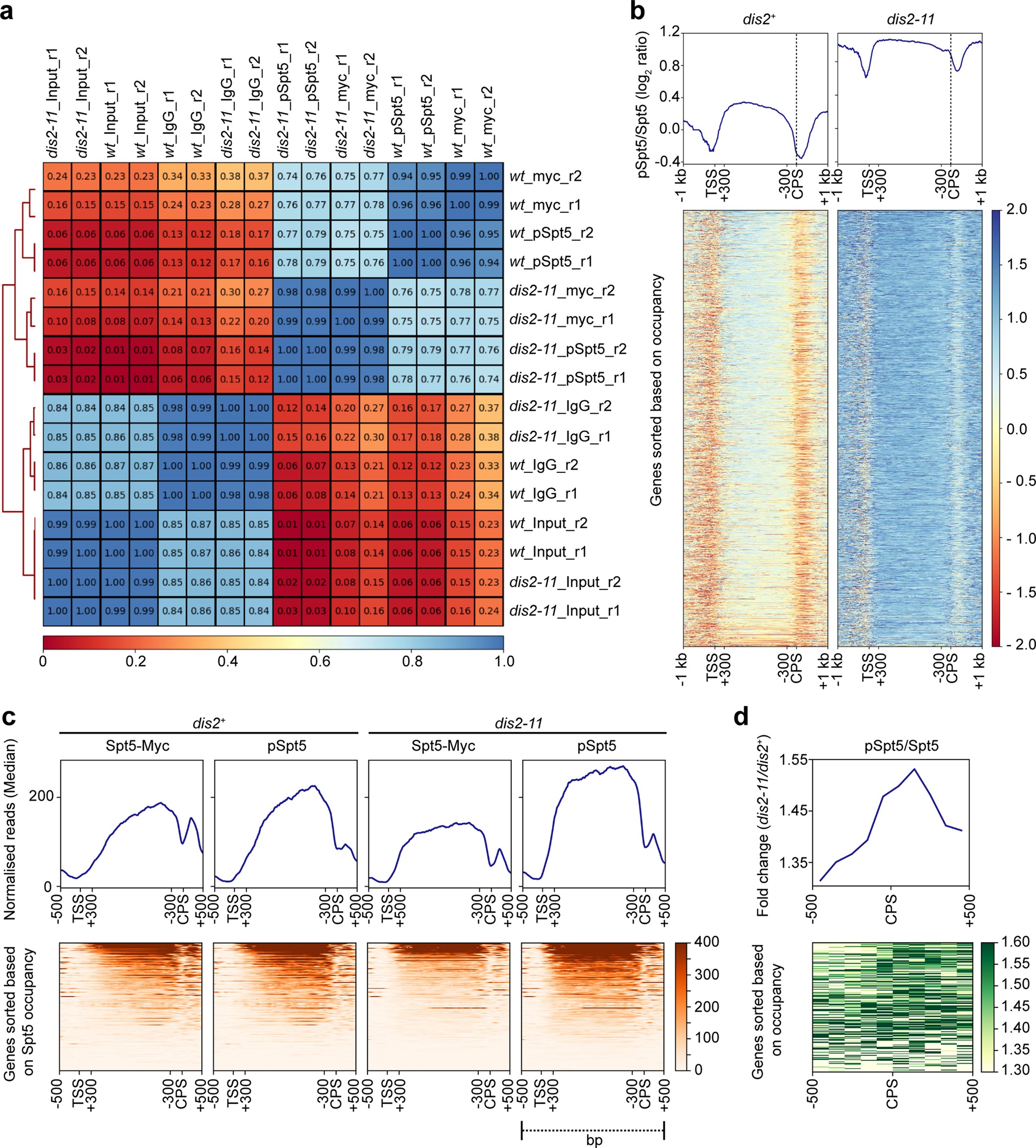
Extended Data Fig. 7: Spt5 and pSpt5 ChIP–seq analysis.
From: A Cdk9–PP1 switch regulates the elongation–termination transition of RNA polymerase II

a, Correlation between ChIP–seq samples. Paired-end sequencing reads were mapped to the fission-yeast genome using Bowtie2 (Galaxy v.2.2.6.2). Mapped reads of each biological replicate were used to calculate correlation between pairs of replicates. Values in boxes represent Pearson’s correlation coefficients between corresponding samples (n = 2 biological replicates). b, Metagene (top) and heat map (bottom) analyses show genome-wide (n = 3,054 genes) comparison of pSpt5:Spt5 ratios (log2) between dis2+ and dis2-11 cells (raw data from which fold change in Fig. 3c was calculated). c, Metagene plots (top) and heat maps (bottom) show Spt5–Myc and pSpt5 distribution in dis2+ and dis2-11 cells, as indicated, across Pol II-transcribed genes (n = 175), filtered to include only genes separated from nearest neighbours by more than 500 bp at both ends, on both strands. d, Metagene plot (top) and heat map (bottom) represent fold-change of pSpt5:Spt5 ratio in dis2-11 over dis2+ around CPS of the genes analysed in c. In b, c, regions between +300 bp relative to the TSS and −300 bp relative to the CPS were scaled to enable comparison of genes of different lengths.