Extended Data Fig. 10: Multiple dis2 mutations cause termination defects.
From: A Cdk9–PP1 switch regulates the elongation–termination transition of RNA polymerase II

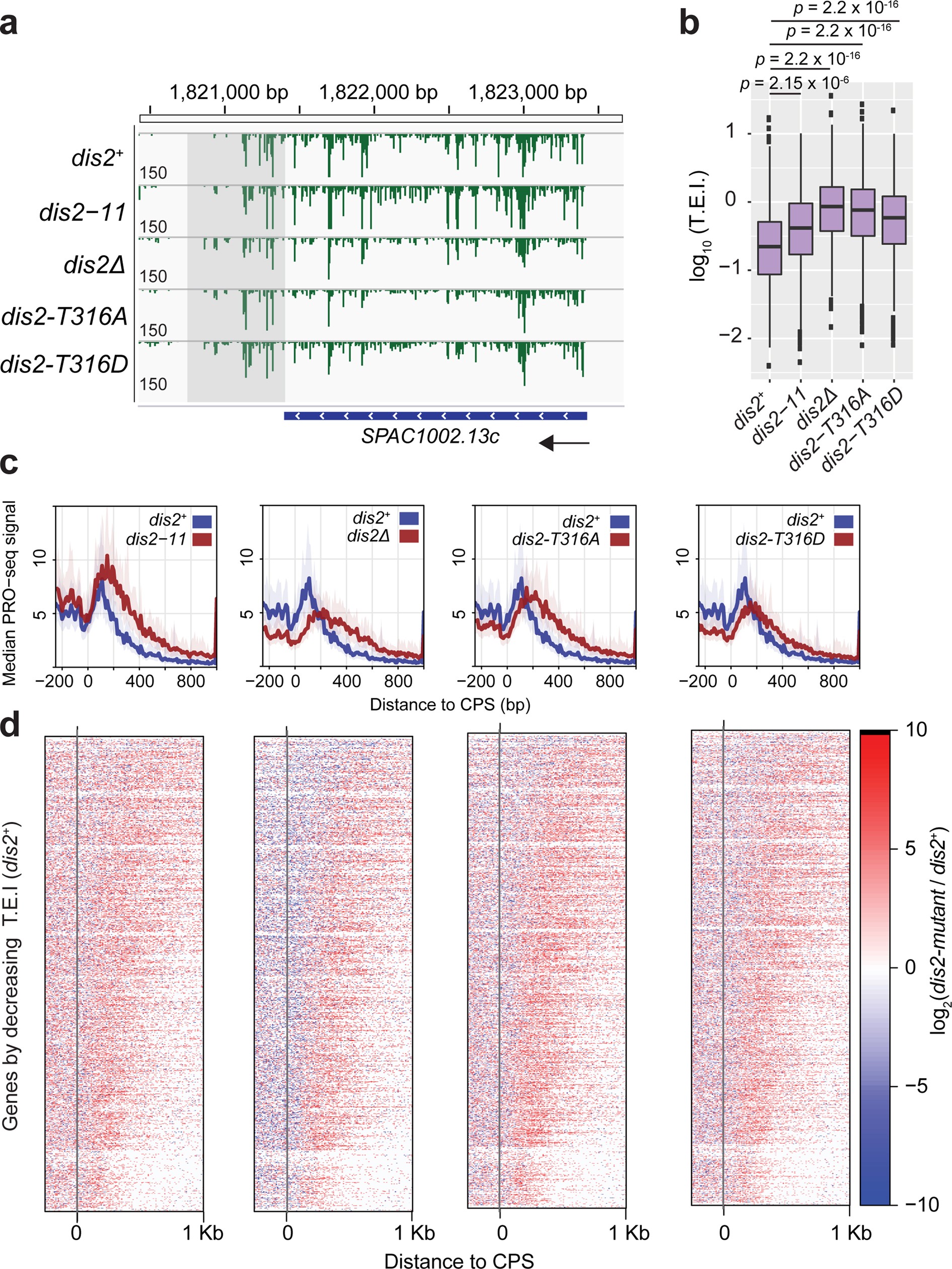
a, Browser image displaying normalized PRO–seq signal at the SPAC1002.13c gene locus. Track values reflect the maximum displayed signal (some peaks exceed these values). b, Box plots displaying the distribution of TEI values in each strain for all filtered genes separated from same-strand neighbours by at least 1 kb (n = 939). Significant differences (P values from Welch’s two sample t-test) in mean TEI for each strain compared with dis2+ are indicated (dis2+: high = 1.2304, low = −2.4005, median = −0.6532; dis2-11: high = 1.0066, low = −2.3483, median = −0.3802; dis2Δ: high = 1.5563, low = −1.8325, median = −0.06695; dis2T316A: high = 1.4314, low = −2.1004, median = −0.1176; dis2T316D: high = 1.3424, low = −2.0934, median = −0.2310; each box shows 25th–75th percentiles). c, Composite PRO–seq profiles of each dis2 mutant strain (red) compared with dis2+ (blue). Profiles reflect the region from −250 bp to +1,000 bp around the CPS. Shaded areas on composite profiles represent the 12.5 and 87.5% quantiles at each position. Each panel represents data from filtered genes that are at least 1 kb from neighbouring genes on the same strand (n = 939). Solid lines represent an averaged-data plot of the median. d, Heat maps displaying log2(mutant/wild-type) PRO–seq signal within 10-bp windows from −250 bp to +1,000 bp around the CPS for all genes used in c sorted by decreasing TEI values in dis2+ (top to bottom). In a–d, data are from two biological replicates.