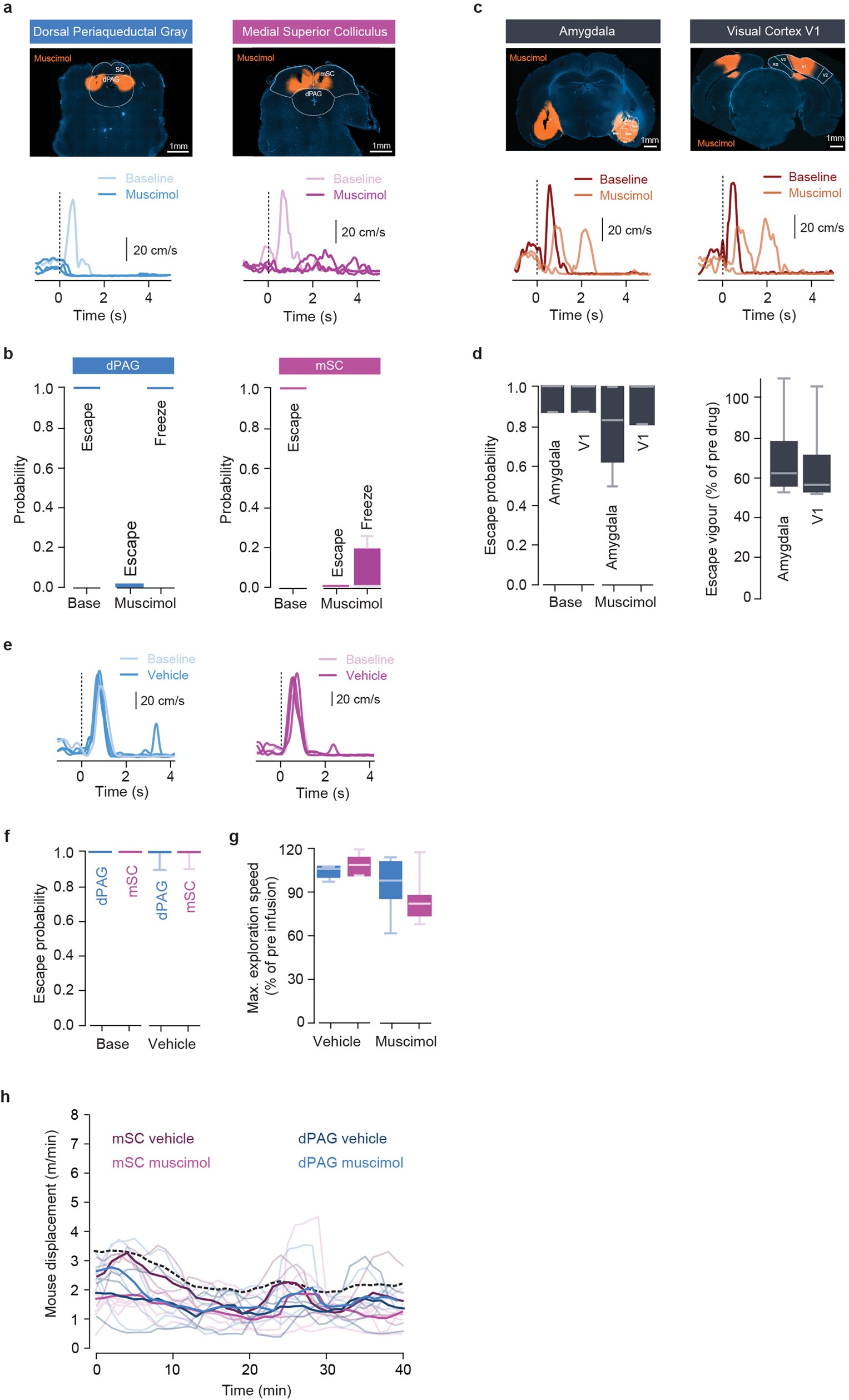
Extended Data Fig. 3: Muscimol inactivation of dPAG and mSC abolishes escape while V1 and amygdala have a modulatory effect on escape behaviour.
From: A synaptic threshold mechanism for computing escape decisions

a, Top, example images of muscimol infusion in the dPAG (left) and mSC (right), and respective speed traces in response to a threatening visual stimulus (bottom) showing a switch from escape to freezing after dPAG inactivation and a loss of defensive responses after mSC muscimol inactivation. b, Summary quantification of the effect of muscimol infusion on threat-evoked defensive behaviour probability in the dPAG (left; n = 7 mice, P = 0.0001 for escape and P = 0.00025 for freezing, U-tests) and mSC (right; n = 10 mice, P = 0.00021 for escape and P = 0.051 for freezing, U-tests). c, Top, images of bilateral muscimol infusion in the amygdala (left) and visual cortex area V1 (right). Respective speed traces during threatening visual stimulus presentation (bottom) show that mice still engage in escape behaviour, but with reduced vigour. d, Summary quantification for escape probability (left) and vigour (right) after amygdala and V1 acute inactivation (amygdala: n = 4 mice, P = 0.37 for escape probability, U-test; P = 0.01 for escape vigour, two-tailed t-test; V1: n = 4 mice, P = 0.5 for escape probability, U-test; P = 0.01 for escape vigour, two-tailed t-test). e, Example speed traces showing that vehicle infusion in the mSC and dPAG does not change threat-evoked escape probability, and respective summary quantification. f, Infusion of mSC and dPAG with vehicle does not affect escape probability (mSC; n = 5 mice, P = 0.21, U-test; dPAG; n = 5 mice, P = 0.21, U-test). g, Infusion of mSC and dPAG with muscimol or vehicle does not affect running speed during exploratory behaviour (mSC: P = 0.8 for vehicle, P = 0.22 for muscimol; dPAG: P = 0.28 for vehicle, P = 0.75 for muscimol, paired t-tests). h, Profile of exploratory behaviour for behavioural sessions lasting at least 40 min, after injection of vehicle or muscimol in the mSC and dPAG. The displacement over time for all conditions is not significantly different to the profile for multiple trials of visual threat stimulation in control conditions (dashed black line, same data as shown in Extended Data Fig. 5e; P > 0.1 for all comparisons with control, two-tailed t-test). Thin lines show individual mice and thick lines show the dataset mean. Box-and-whisker plots show median, IQR and range.