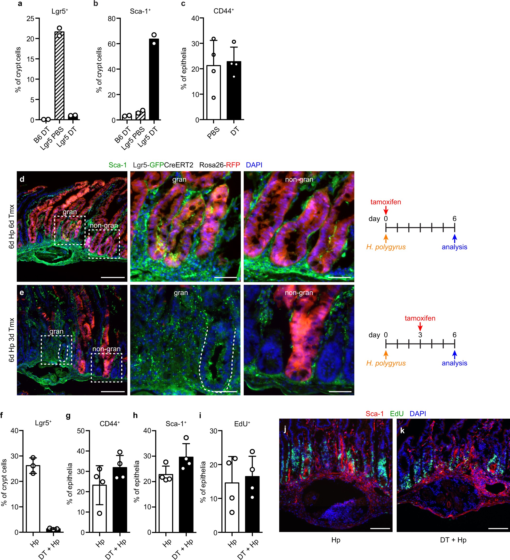
Extended Data Fig. 6: Granuloma crypt epithelium arises from pre-existing Lgr5+ cells but does not require Lgr5+ cells.
From: Parasitic helminths induce fetal-like reversion in the intestinal stem cell niche

a–c, Lgr5DTRGFP/+ (Lgr5) or wild-type (B6) mice were treated with diphtheria toxin (DT) and analysed a day later by flow cytometry for Lgr5–GFP (a), Sca-1 (b), or frequency of crypt cells among total epithelium (c). d, e, Representative images of lineage tracing of Lgr5+ precursors and Sca-1 staining in crypts overlying (gran) and adjacent to (non-gran) H. polygyrus (Hp) granulomas. Lgr5GFP-creERT2/+ Rosa26RFP/+ mice were administered 2.5 mg tamoxifen (Tmx) either immediately before (d) or three days after (e) infection with H. polygyrus. Mice were analysed at day 6. f–k, Lgr5DTRGFP/+ mice were treated with diphtheria toxin immediately before infection with H. polygyrus and analysed by flow cytometry at day 1 for Lgr5–GFP (f), or at day 6 for CD44 (g), Sca-1 (h) and EdU (i) in epithelial cells from granuloma biopsies. j, k, Representative images of Sca-1 and EdU detection at day 6. n = 2 (a, b, e), 3 (d, f, j, k), or 4 mice (c, g–i). Experiments were replicated at least twice, except the experiment in a and b, which was performed once. Graphs show mean ± s.d. (c, f–i). Scale bars: main, 200 µm; insets 50 µm (d, e), 100 µm. (j, k).