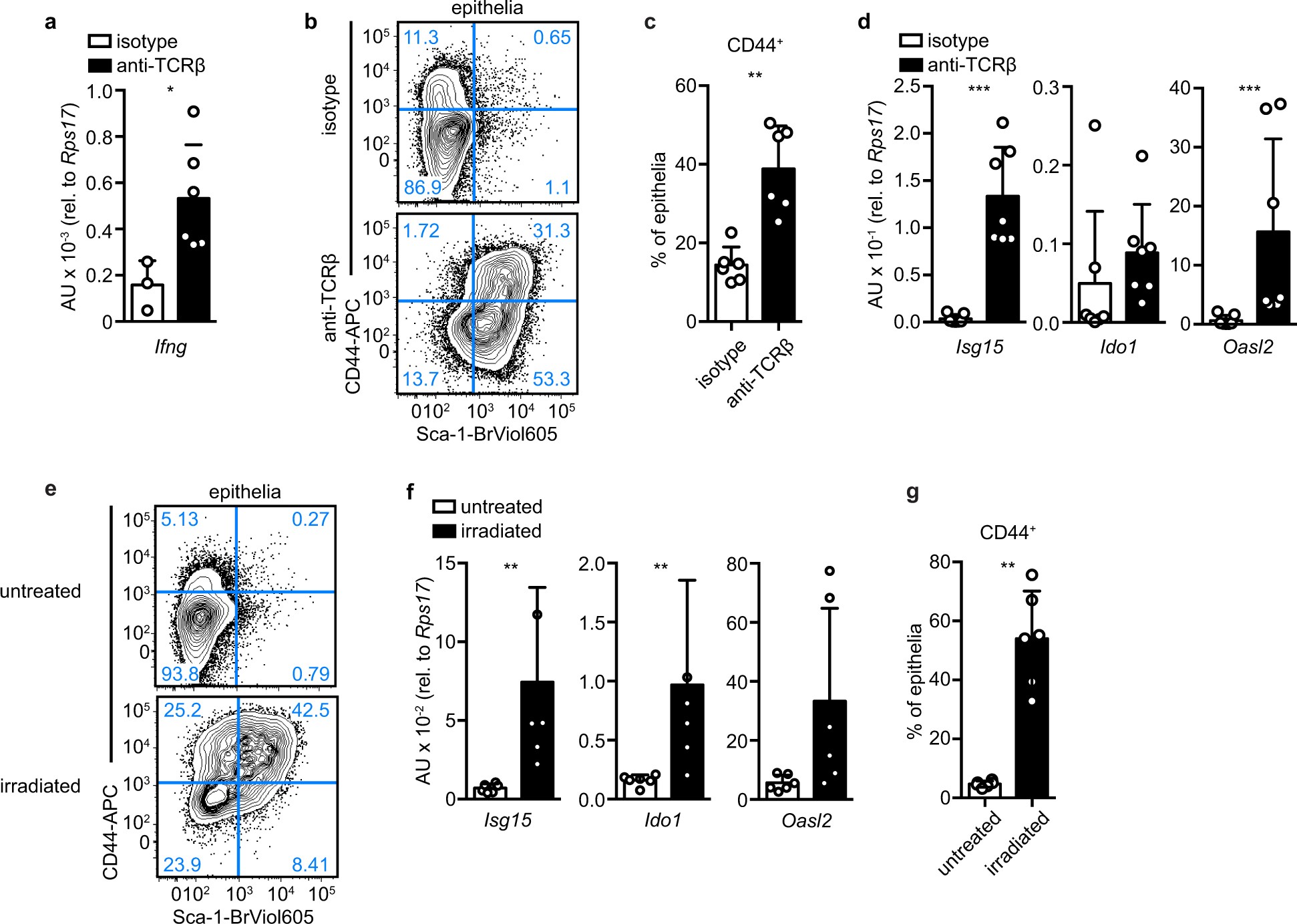
Extended Data Fig. 5: Inflammation via immune cell activation and irradiation induces granuloma-like epithelial responses.
From: Parasitic helminths induce fetal-like reversion in the intestinal stem cell niche

a–d, Mice were treated with 20 µg isotype antibody or anti-TCRβ antibody (clone H57) and analysed 24 h later. a, Unfractionated tissue analysed by qPCR for Ifng transcript. b, Representative flow cytometry of CD44 and Sca-1 in total epithelium. c, Epithelium was assessed for crypt size by flow cytometry using frequency of CD44. d, Crypt cells were sorted and analysed by qPCR for the indicated transcripts. e–g, Mice were untreated or subjected to 10 Gy irradiation and analysed three days later. e, Representative flow cytometry of CD44 and Sca-1 expression on total epithelium. f, Crypt cells were sorted and analysed by qPCR for the indicated transcripts. g, Flow cytometry of the frequency of CD44+ crypt cells among total epithelium. n = 3 (a, isotype), 6 (a, anti-TCRβ, b, c, e–g), or 7 mice (d). Statistics represent all biological replicates, and all experiments were replicated at least twice. Graphs show mean ±s.d. (a, c, d, f, g). *P < 0.05, **P < 0.01, ***P < 0.001 by unpaired, two-tailed Mann–Whitney test.