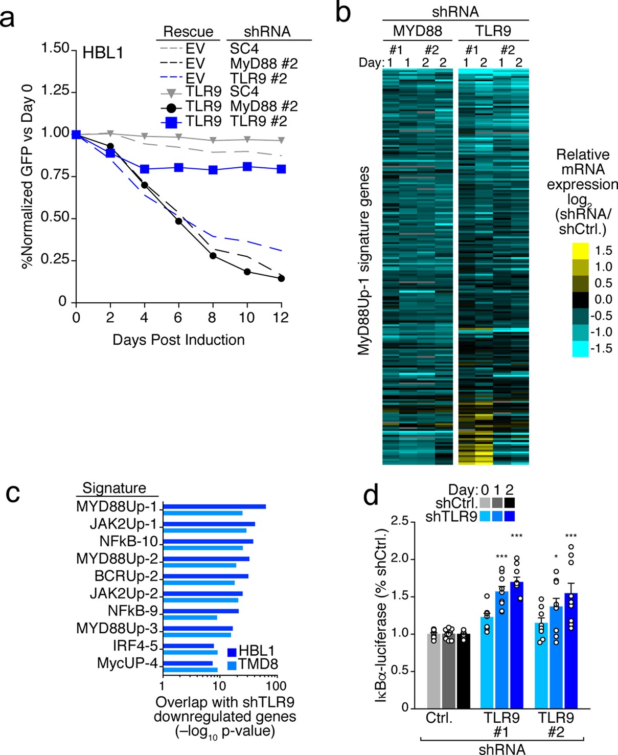
Extended Data Fig. 6: TLR9 knockdown phenocopies MYD88 knockdown.
From: A multiprotein supercomplex controlling oncogenic signalling in lymphoma

a, TLR9 shRNA is rescued by overexpression of TLR9. HBL1 cells were transduced with empty vector (EV) or wild-type TLR9 expressing dsRedExpress2 vectors and then with shRNA vectors marked by GFP targeting a control (SC4), MYD88 or TLR9. The percentage of double-positive cells was monitored by FACS and normalized to day 0. One of three representative biologically independent experiments is shown. b, Heat map of gene expression values showing the global phenocopy of MYD88-dependent genes after shRNA-mediated knockdown of TLR9 or MYD88 in HBL1 at indicated time points. c, Gene signatures enriched in downregulated genes from HBL1 or TMD8 after shRNA-mediated knockdown of TLR9. d, Normalized IκBα−luciferase reporter levels at indicated time points after knockdown of TLR9 with indicated shRNAs. Data are mean and s.e.m. of nine technical replicates from n = 3 independent biological experiments., *P < 0.05, ***P < 0.001, one-way ANOVA with Sidak’s multiple comparison test.