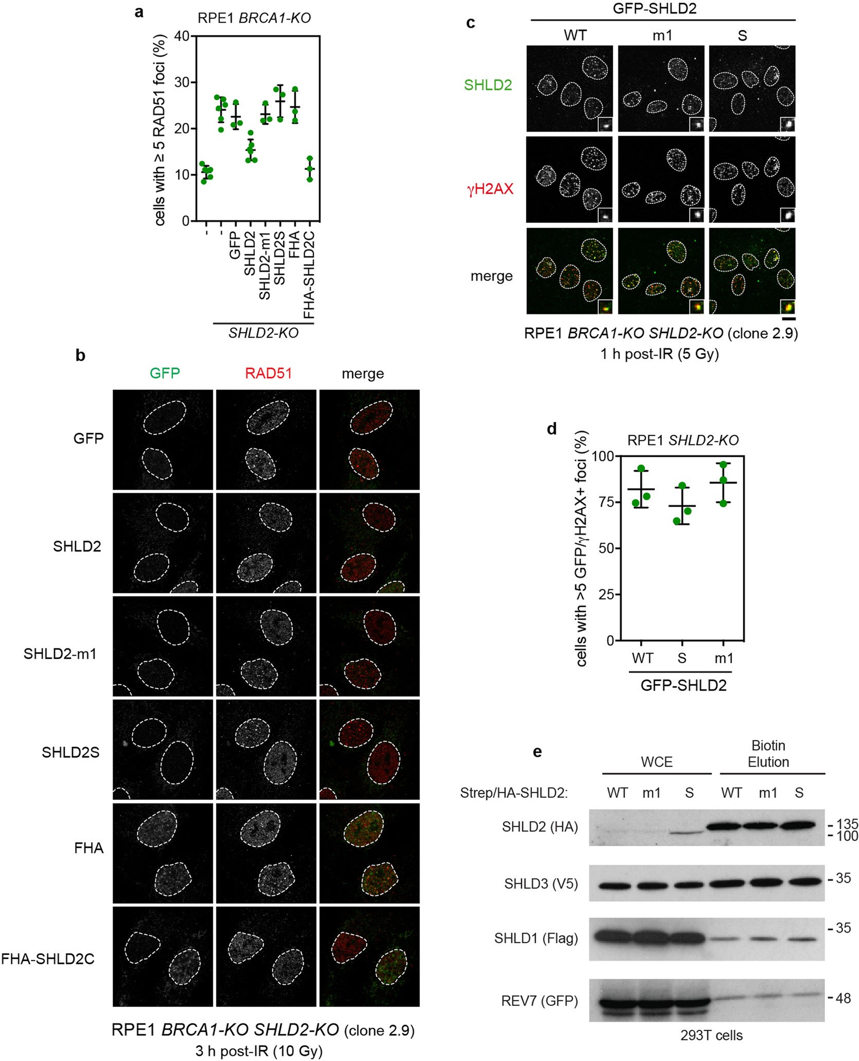
Extended Data Fig. 10: SHLD2 OB-folds are required for suppression of RAD51 focus formation induced by ionizing radiation.
From: The shieldin complex mediates 53BP1-dependent DNA repair

a, Quantification of RAD51 foci 3 h after 10 Gy irradiation in RPE1 BRCA1KOSHLD2KO cells complemented with the indicated GFP-tagged SHLD2 constructs via viral transduction. Protein expression was induced with 1 µg ml−1 doxycycline for 24 h before exposure to ionizing radiation. Each data point is a biological replicate; the bar represents the mean ± s.d. (n = 6 for BRCA1KO untransduced cells, BRCA1KOSHLD2KO untransduced and GFP-SHLD2 cells, n = 3 for remaining cell lines, biologically independent experiments). b, Representative micrographs of the data shown in a. Note that owing to the pre-extraction required for visualization of RAD51 foci, the visualization of non-FHA tagged SHLD2 foci is lost. c, Representative micrographs of RPE1 BRCA1KOSHLD2KO cells virally transduced with vectors expressing GFP-tagged SHLD2 wild type or its OB-fold m1 mutant (m1), or short splice variant (S), 1 h after 5 Gy ionizing radiation. Scale bar, 10 μm. d, Quantification of the data shown in c. Each data point represents an independent biological replicate counting ≥ 100 cells. Data are represented as mean ± s.d. (n = 3). e, WCEs of 293T cells co-transfected with Strep/HA–SHLD2 wild type, Strep/HA–SHLD2 m1 or Strep/HA–SHLD2(S) mutants, and other shieldin subunits (Flag–SHLD1, V5–SHLD3, and GFP–REV7) were incubated with streptavidin resin and bound proteins were eluted with biotin. WCEs and eluted proteins were visualized by SDS–PAGE and immunoblotting with the indicated antibodies. Results shown are a representative set from two independent experiments.