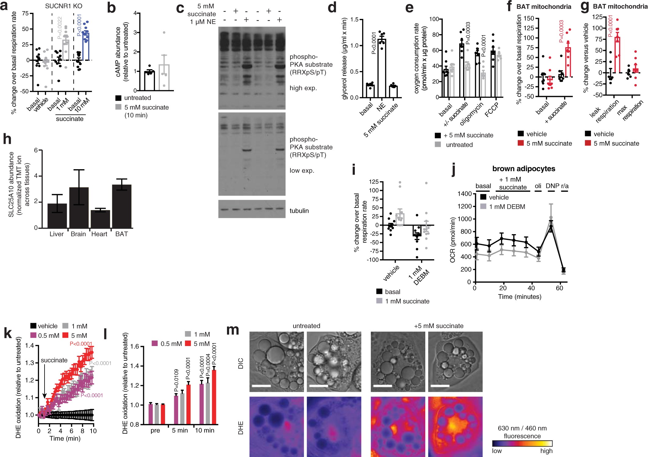
Extended Data Fig. 6: Examining mechanisms of succinate-driven thermogenesis in brown adipocytes.
From: Accumulation of succinate controls activation of adipose tissue thermogenesis

a, Succinate-induced respiration is intact in brown adipocytes lacking SUCNR1 (n = 10, except 1 mM succinate, n = 9). b, Measurement of cAMP in brown adipocytes 10 min following addition of succinate. c, Immunoblot analysis of PKA substrate phosphorylation following addition of succinate (30 min) or NE (5 min). d, Glycerol release rate from brown adipocytes as an index of lipolysis in response to succinate or NE (n = 6). e–g, Effect of acute addition of succinate in mitochondria isolated from BAT, monitoring effects on basal respiration rate (f), leak respiration (g), and chemically uncoupled maximal respiration (g). n = 7, except succinate, n = 8). h, Quantitation of SLC25A10 protein levels in mouse liver, brain, heart, and BAT (n = 3). i, j, Inhibition of succinate-stimulated OCR in brown adipocytes by treatment with the SLC25A10 inhibitor diethyl butylmalonate (DEBM; n = 11). Data are mean ± s.e.m. of at least three replicates. k, Effect of succinate treatment on ROS levels in brown adipocyte assessed by DHE oxidation (n = 15). l, Acute addition of succinate drives rapid DHE oxidation in brown adipocytes (n = 15). m, Representative high resolution microscopy images illustrating effect of acute (10 min) addition of succinate on DHE oxidation in brown adipocytes. Scale bars, 20 μm. Two-sided t-test (a, e, f, g); one-way ANOVA (d, l); two-way ANOVA (k); data are mean ± s.e.m. of biologically independent samples.