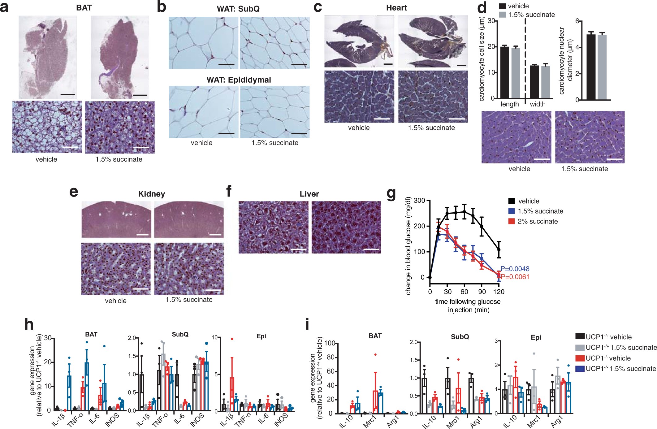
Extended Data Fig. 9: Assessment of morphologic effects of systemic succinate administration on mouse tissues.
From: Accumulation of succinate controls activation of adipose tissue thermogenesis

a–f, Representative images of haematoxylin and eosin (a, b, d–f) or Masson’s trichrome (c) staining of indicated tissues harvested from mice following high-fat feeding with or without 4 weeks succinate supplementation in drinking water. (a, c, e top panels: 4× magnification; scale bars, 1 mm; a, c, e bottom panels, b, d, f: 40× magnification, scale bars, 50 μm). d, Cardiac morphometric analysis with or without 1.5% sodium succinate. Lower panels show representative images of cell width (40× magnification; scale bars, 50 μm). Bar charts show quantitative analysis of cardiomyocyte width and length and nuclear diameter (n = 15). g, Intraperitoneal glucose tolerance test in mice following high-fat feeding with or without 4 weeks succinate supplementation in drinking water, quantifying relative changes in glucose upon glucose challenge (n = 9). h, i, mRNA expression of inflammatory (h) and anti-inflammatory (i) markers in the indicated tissues with or without 1.5% sodium succinate in wild-type and Ucp1−/− mice (n = 3). Two-way ANOVA (g); one-way ANOVA (h); data are mean ± s.e.m. of biologically independent samples.