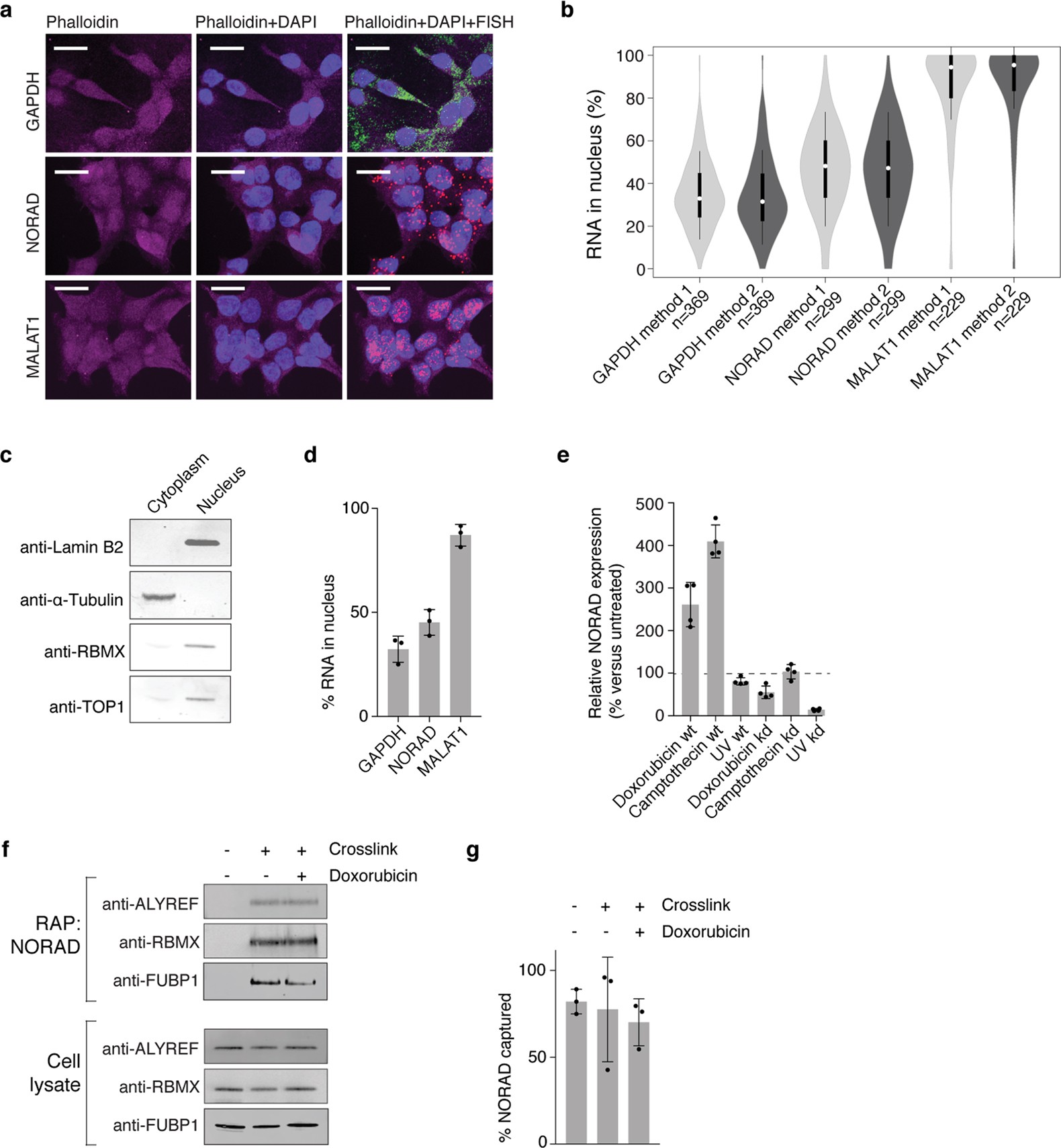
Extended Data Fig. 2: Subcellular localization of NORAD and analysis of NORAD–protein interactions with DNA damage.
From: The NORAD lncRNA assembles a topoisomerase complex critical for genome stability

a, smRNA FISH of GAPDH, NORAD and MALAT1 in wild-type HCT116 cells. GAPDH, cytoplasmic reference; MALAT1, nuclear reference. Actin is stained with Alexa Fluor 647-conjungated phalloidin. Scale bar, 20 μm. Images are representative of one experiment; three independent experiments were performed. b, Quantification of smRNA FISH experiments. Circles show medians; box limits, 25th and 75th percentiles; whiskers, 1.5× interquartile range; polygons, extreme values. Method 1: phalloidin-aided cell boundary detection using the watershed method. Method 2: proximity-based cell boundary detection using the distance − N method in Cell Profiler. Sample sizes: GAPDH method 1, n = 369; GAPDH method 2, n = 369; NORAD method 1, n = 299; NORAD method 2, n = 299; MALAT1 method 1, n = 229; MALAT1 method 2, n = 229. c, Subcellular fractionation of HCT116 cells. Lamin B2 and α-tubulin serve as controls for nuclear and cytoplasmic fractions, respectively. Western blots are representative of one experiment; three independent experiments were performed. d, RT–qPCR measurements of relative RNA levels in nuclear and cytoplasmic extracts. Quantification relative to GAPDH. Percent nuclear extract is calculated relative to the total signal observed in nuclear and cytoplasmic fractions. Values are mean ± standard deviation (n = 3). e, RT–qPCR measurements of NORAD expression upon doxorubicin, camptothecin or ultraviolet treatment in NORAD wild-type or knockdown cells. Quantification relative to GAPDH. Values are mean ± standard deviation (n = 4). f, Western blot of NORAD RAP experiments with or without DNA damage. Western blots are representative of one experiment; three independent experiments were performed. g, RT–qPCR measurements of RNA yield in NORAD RAP experiments. Values are mean ± standard deviation (n = 3).