Extended Data Fig. 5: Characterizing photo-identified inhibitory neurons in auditory cortex.
From: A cortical filter that learns to suppress the acoustic consequences of movement

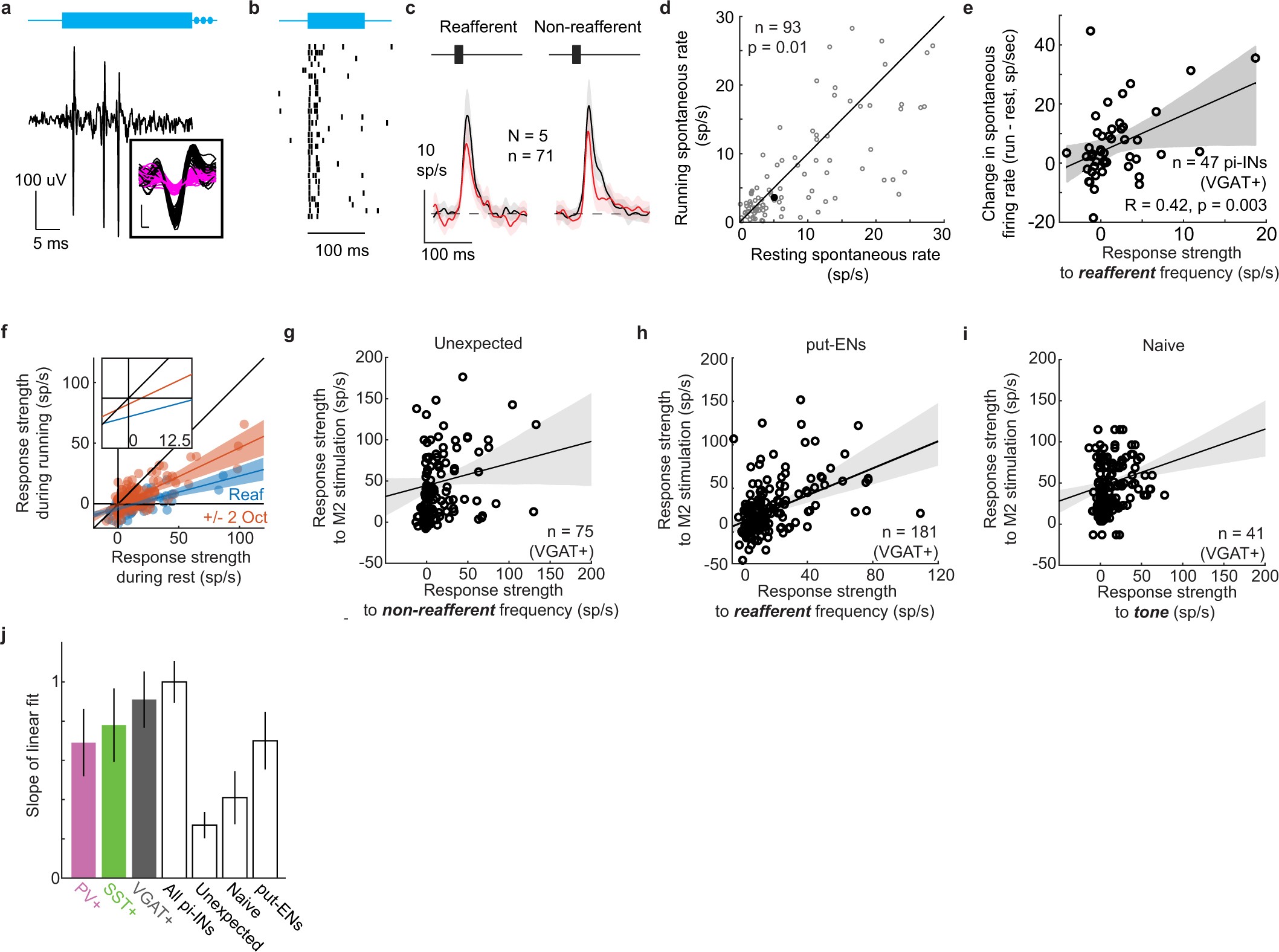
a, Voltage trace of a pi-IN recorded from a VGAT::ChR2 mouse in response to a 100-ms pulse of blue light targeted to the cortical surface. Inset shows example waveforms belonging to the sorted unit (black) and belonging to the noise cluster (magenta), showing good electrophysiological isolation. b, Rasters showing response of the same neuron to 30 pulses of blue light (100 ms each). c, Tone-evoked responses of auditory cortical inhibitory neurons (VGAT+) during rest (black) and locomotion (red) in response to reafferent (left) and non-reafferent (right) frequencies. Responses are suppressed during locomotion, but suppression is not specific to the reafferent frequency. Sample size: N = 5 mice, n = 71 neurons. Shaded region shows mean ± s.e. P = 0.36, two-sided Wilcoxon rank sum test. d, Spontaneous firing rate during rest and locomotion for 93 putative excitatory neurons (non-photo-identified in VGAT::ChR2 mice, N = 7 mice). Filled circle shows mean. Firing rates were significantly lower during running relative to rest (two-sided Wilcoxon signed rank test). e, pi-INs (VGAT+) that were more strongly driven by the reafferent frequency were more strongly recruited during running. N = 2 mice, n = 47 neurons. Black line and shaded area show linear regression and 95% confidence bounds from a bootstrap analysis repeated 1,000 times, respectively. The P value represents the probability that the slope of the regression line includes zero, estimated from the bootstrap analysis. f, Tone-evoked responses during running and rest for the reafferent frequency (blue) and non-reafferent frequencies (±2 octaves, red). Dots are responses of individual neurons (N = 11 mice, n = 317), lines are linear regression, and shaded regions are 95% confidence bounds from bootstrap analysis repeated 1,000 times. Suppression to non-reafferent sounds is best fit as a gain model (slope = 0.47 ± 0.05; offset = –0.19 ± 0.70), whereas suppression of expected reafferent tones has a stronger gain component (that is, shallower slope, two-sided Wilcoxon rank sum test, P = 3.3 × 10−317) and an offset term that is significantly different from zero (slope = 0.27 ± 0.4; offset = –3.55 ± 0.58. two-sided signed rank test, P = 3.3 × 10−165). Inset shows a zoom in of the regression lines near the origin. These data suggest that suppression of expected reafferent sounds involves both divisive and subtractive forms of inhibition. g, Responses to a non-reafferent tone in VGAT+ pi-INs recorded from aVR-acclimated mice were weakly correlated with responses to electrical stimulation in M2 (n = 75 neurons from 5 mice). These data indicate that the strong relationship between tone-evoked responses and M2 stimulation responses in auditory cortical pi-INs is distinct to the reafferent frequency. Black line and shaded area show linear regression and 95% confidence bounds from a bootstrap analysis repeated 1,000 times, respectively. h, Responses to the expected reafferent tone in put-ENs recorded from aVR-acclimated mice were correlated with responses to electrical stimulation in M2 (n = 181 neurons from 5 VGAT::ChR2 mice). This effect size for put-ENs is significantly weaker than for pi-INs. Black line and shaded area show linear regression and 95% confidence bounds from a bootstrap analysis repeated 1,000 times, respectively. I, Responses to a non-reafferent tone in VGAT+ pi-INs recorded from naive mice were weakly correlated with responses to electrical stimulation in M2 (n = 41 neurons from 2 mice). Black line and shaded area show linear regression and 95% confidence bounds from a bootstrap analysis repeated 1,000 times, respectively. j, Slope of the linear fit for the relationship shown in Fig. 3i. Error bars show 95% confidence bounds from a bootstrap analysis. Data are from regressions shown in Fig. 3g and Extended Data Fig. 5g–i. Slopes of linear fit for PV, VGAT, SST, and all pi-INs are significantly larger than slopes of linear fits for non-reafferent and naive conditions (P < 0.01, Wilcoxon). Bar height determined by linear fit of raw data; error bars show s.e. of linear fits from 1,000 repetitions of bootstrap analysis.