Extended Data Fig. 5: Analysis of TcA and TcB sensor-loop mutants.
From: Tc toxin activation requires unfolding and refolding of a β-propeller

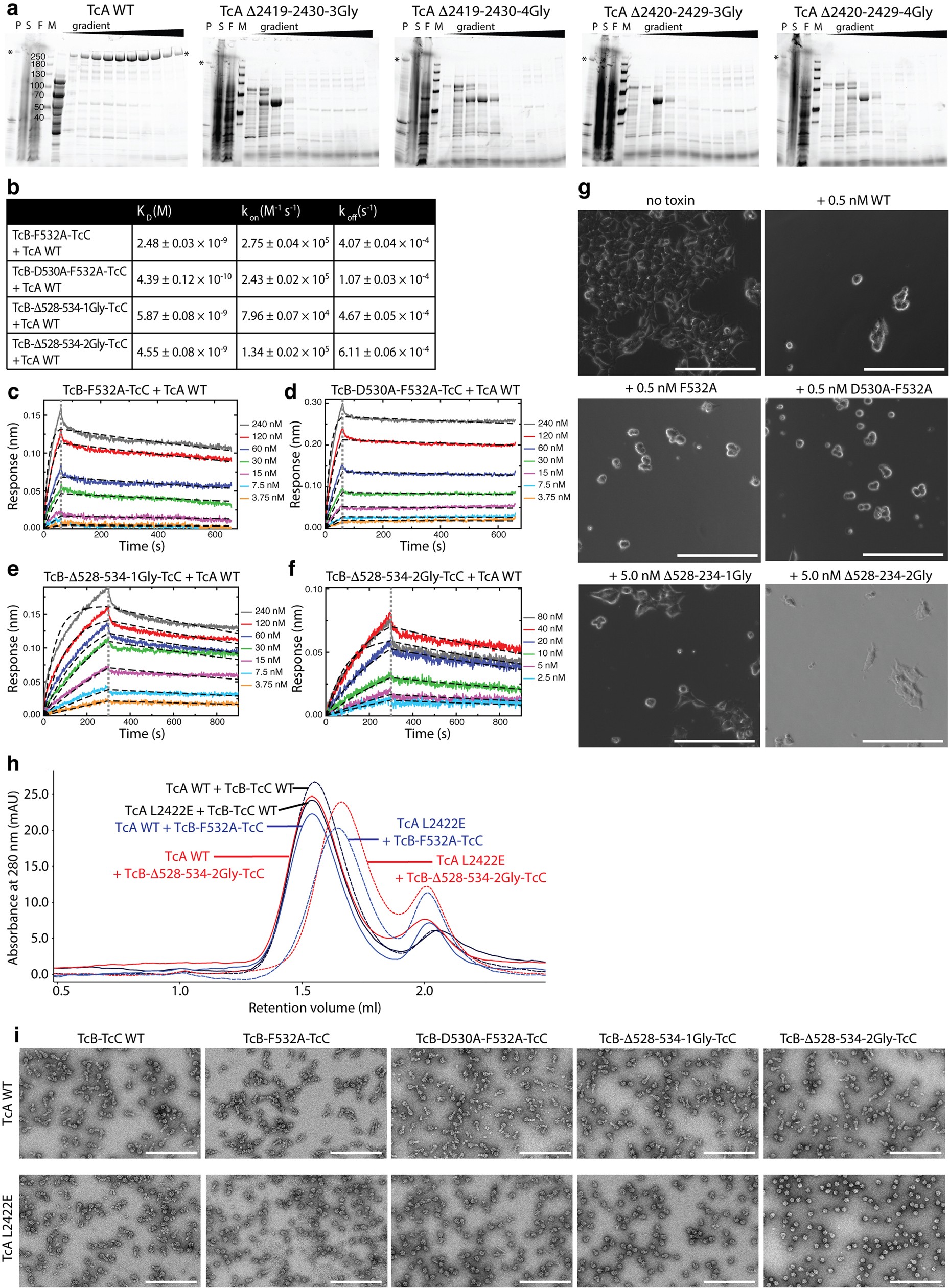
a, Analysis of the first purification step (Ni2+-affinity chromatography) of TcA(WT) and sensor-loop deletion variants. P, insoluble fraction; S, soluble fraction; F, flow-through; M, protein marker. The gradient corresponds to 20–300 mM imidazole. Marker proteins: 250, 180, 130, 100, 70, 50 and 40 kDa. TcA is marked by an asterisk. Purification was performed once for each TcA variant. Purification of TcA(WT) resulted in comparable results for more than 5 experiments. b, KD, kon and koff values of the global fits obtained from the BLI measurements (c–f), analogous to Extended Data Fig. 3a. Data are mean ± error of fit; 6–7 individual curves were included in the global fits. c–f, BLI sensorgrams and binding affinities of TcB–TcC sensor-loop mutants with TcA. BLI sensorgrams of TcA(WT) interacting with immobilized TcB(F532A)–TcC (c), TcB(D530A/F532A)–TcC (d), TcB(Δ528–534-1Gly)–TcC (e) and TcB(Δ528–534-2Gly)–TcC (f) (-Gly indicates glycines replacing the TcB sensor loop). A global fit according to a 1:1 binding model was applied (black dashed lines). TcA pentamer concentrations were 3.75–240 nM in c–e and 2.5–80 nM in (f). Association and dissociation phases are separated by a grey dotted line. g, Intoxication of HEK293T cells with holotoxin formed by TcA(WT) and the indicated TcB–TcC variants. Scale bars, 200 µm. Cells (2 × 104) in DMEM/F12 medium were incubated with 0.5 or 5 nM of holotoxin for 16 h at 37 °C before imaging. Experiments were performed in triplicate with qualitatively identical results. The wild-type holotoxin and the complexes with the two sensor-loop point mutations show strong cytotoxic effects. Both loop deletion variants, however, are not toxic to cells, even at 10 times higher concentration. h, i, Holotoxin complex formation between TcA(WT) and L2422E and TcB–TcC sensor-loop variants. h, Chromatograms of TcB–TcC(WT) and selected variants with TcA(WT) (solid lines) and TcA(L2422E) (dashed lines). TcA pentamer (200 nM) and TcB–TcC (400 nM) were incubated for 1 h at 22 °C before loading on a Superose 6 5/150 column (GE Life Science). Experiments were performed twice with identical results. i, Electron micrographs of different combinations of TcA and TcB–TcC. The main peaks of the chromatography runs (h) were negatively stained and imaged. Scale bar, 200 nm. Experiments were performed twice with qualitatively identical results. All sensor-loop mutants show almost exclusively holotoxins when mixed with TcA(WT), but practically no holotoxins with TcA(L2422E). TcB–TcC(WT), however, can form a holotoxin with TcA(L2422E).