Extended Data Fig. 8: Transcriptional conversion of Anc80-Ikzf2-transduced IHCs.
From: Helios is a key transcriptional regulator of outer hair cell maturation

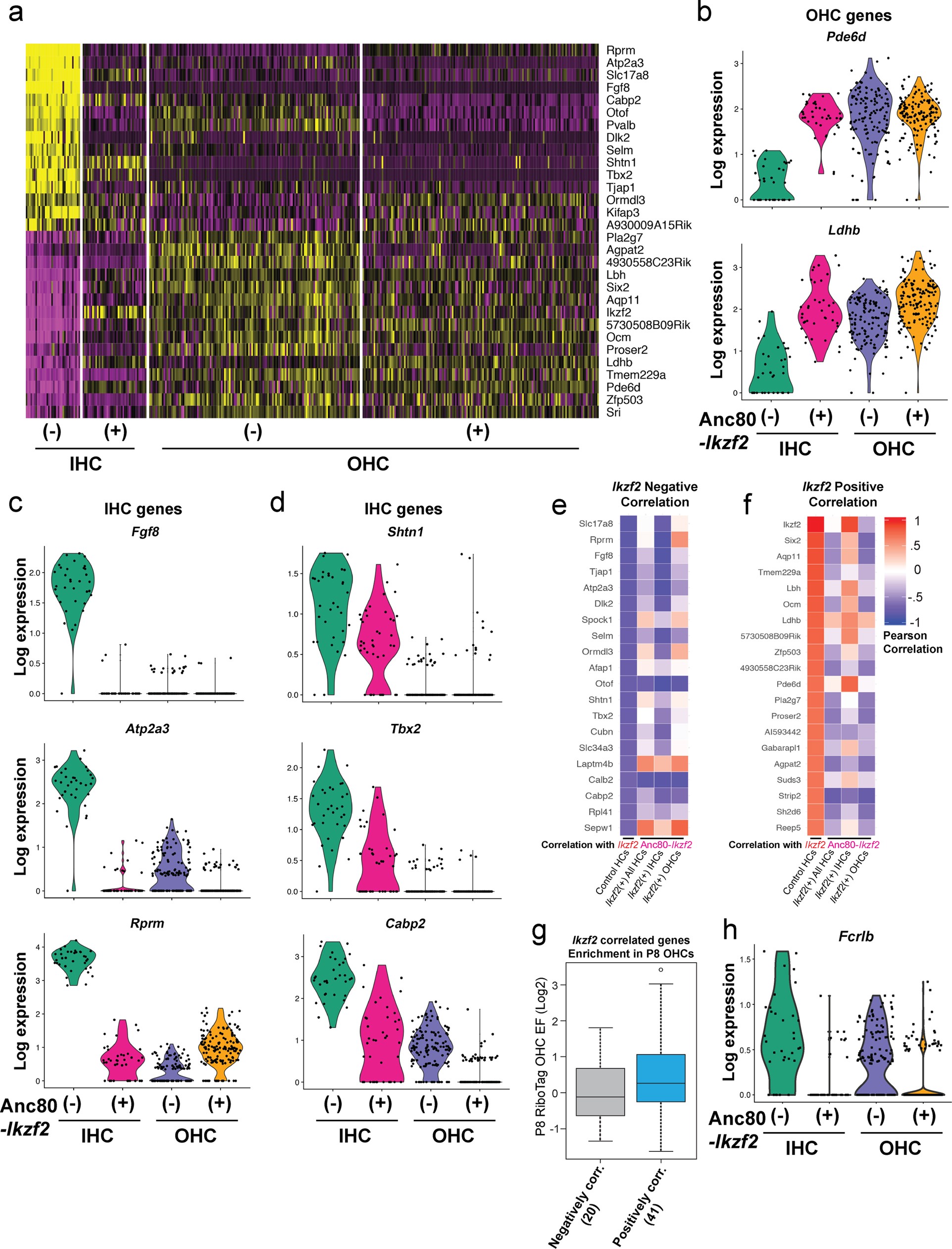
a, Heat map for the top 30 differently expressed genes between all hair cells profiled. Scaled expression values shown as z-scores, with yellow indicating higher and purple indicating lower expression than the mean. b, OHC enriched genes that are induced in Anc80-Ikzf2(+) IHCs. Anc80-Ikzf2(−) IHC (n = 34) vs Anc80-Ikzf2(+) IHC (n = 40) FDR: Pde6d = 2.03 × 10−12, Ldhb = 3.74 × 10−11. Dots represent the expression values of individual cells, with width of violins summarizing overall relative distribution of expression. c, IHC enriched genes that are highly expressed in control IHCs vs control OHCs, but are significantly reduced in Anc80-Ikzf2(+) IHCs. Anc80-Ikzf2(−) IHC (n = 34) vs Anc80-Ikzf2(+) IHC (n = 40) FDR: Fgf8 = 3.30 × 10−14, Atp2a3 = 2.46 × 10−13, Rprm = 2.27 × 10−13 (Kruskal–Wallis test followed by post hoc pairwise Wilcoxon ranked sum test adjusted for multiple comparisons). d, IHC-enriched genes that show only moderately reduced expression in Anc80-Ikzf2(+) IHCs. Anc80-Ikzf2(−) IHC (n = 34) vs Anc80-Ikzf2(+) IHC (n = 40) FDR: Shtn1 = 8.59 × 10−5, Tbx2 = 3.88 × 10−8, Cabp2 = 1.40 × 10−10 (Kruskal–Wallis test followed by post hoc pairwise Wilcoxon ranked sum adjusted for multiple comparisons). e, f, Top 20 genes negatively (e) or positively (f) correlated with Ikzf2 expression in control hair cells, shown alongside corresponding correlations of gene expression within all Anc80-Ikzf2-transduced hair cells, Anc80-Ikzf2-transduced IHCs, or Anc80-Ikzf2 transduced-OHCs. See also Extended Data Fig. 9. g, Genes that are negatively correlated with Ikzf2 (n = 20, Pearson correlation < −0.6) are not enriched in OHCs at P8 compared to all other genes detected in the RiboTag OHC dataset (background genes, n = 13,124). Genes that are positively correlated with Ikzf2 (n = 41, Pearson correlation > 0.6) are significantly enriched in OHCs at P8 compared to background genes (n = 13,103) (P = 0.025, two-sided Wilcoxon’s test). Black line represents median enrichment factor (log2 fold change), box demarcates first and third quartiles, whiskers demarcate first and third quartile ± 1.5 × IQR values, dots represent single outliers. h, One of the most differentially expressed genes observed in our scRNA-seq experiment was Fcrlb, a gene which encodes an Fc receptor like protein, and the expression of which has not been previously described in the ear. Fcrlb is significantly downregulated in Anc80-Ikzf2(+) hair cells. Anc80-Ikzf2(−) IHC (n = 34) vs Anc80-Ikzf2(+) IHC (n = 40) FDR = 4.89 × 10−6. Anc80-Ikzf2(−) OHC (n = 132) vs Anc80-Ikzf2(+) OHC (n = 148) FDR = 6.88 × 10−8 (Kruskal–Wallis test followed by post hoc pairwise Wilcoxon ranked sum test adjusted for multiple comparisons). See also Supplementary Tables 8–11.