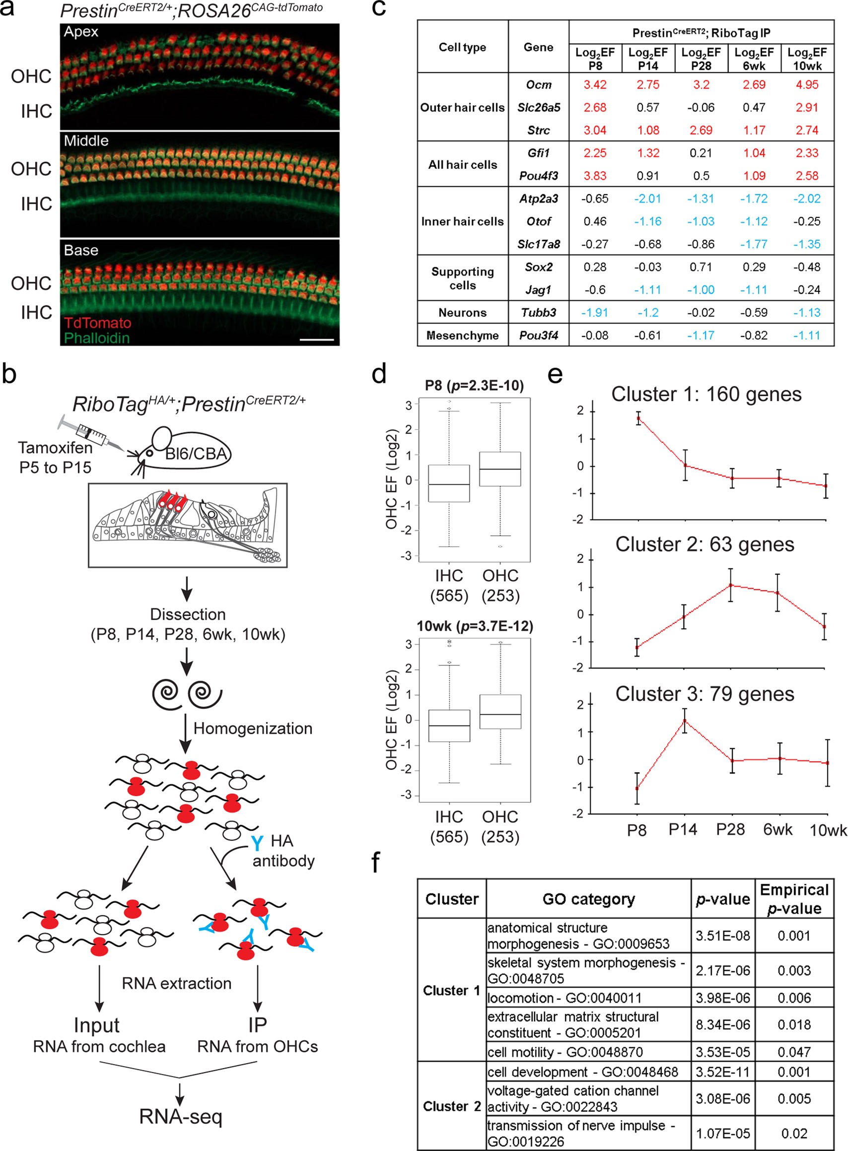
Extended Data Fig. 1: RiboTag immunoprecipitation enriches for known OHC-expressed transcripts.
From: Helios is a key transcriptional regulator of outer hair cell maturation

a, Representative prestincreERT2/+;ROSA26CAG-tdTomato cochlear whole-mount. The prestincreERT2-driven tdTomato expression is OHC-specific at P21 (n = 1). Scale bar, 20 µm. b, Schematic of the RiboTag immunoprecipitation protocol. Red OHCs represent Cre/HA-tagged ribosome expression. c, RiboTag RNA-seq log2 enrichment and depletion of transcripts for known inner ear cell type markers (EF = log2(IP/input)). d, Genes at least two-fold enriched in IHCs (n = 565 genes) or OHCs (n = 253 genes) in the published dataset8 are significantly depleted or enriched, respectively, by the RiboTag OHC immunoprecipitation at all time points examined (two-sided Wilcoxon’s test). Black line represents median EF, box demarcates first and third quartiles, whiskers demarcate first and third quartiles ± 1.5 × IQR values, dots represent single outliers. e, Clustering of genes differentially expressed across OHC postnatal development. Error bars denote s.d. Before clustering, expression levels were standardized to mean = 0 and s.d. = 1. f, Enriched Gene Ontology (GO) functional categories identified for the gene clusters in e (cluster 1 n = 160 genes, cluster 2 n = 63 genes). No significantly enriched GO categories were found for cluster 3 (n = 79 genes). Enrichment and statistical analyses were performed using the EXPANDER implemented tool TANGO.