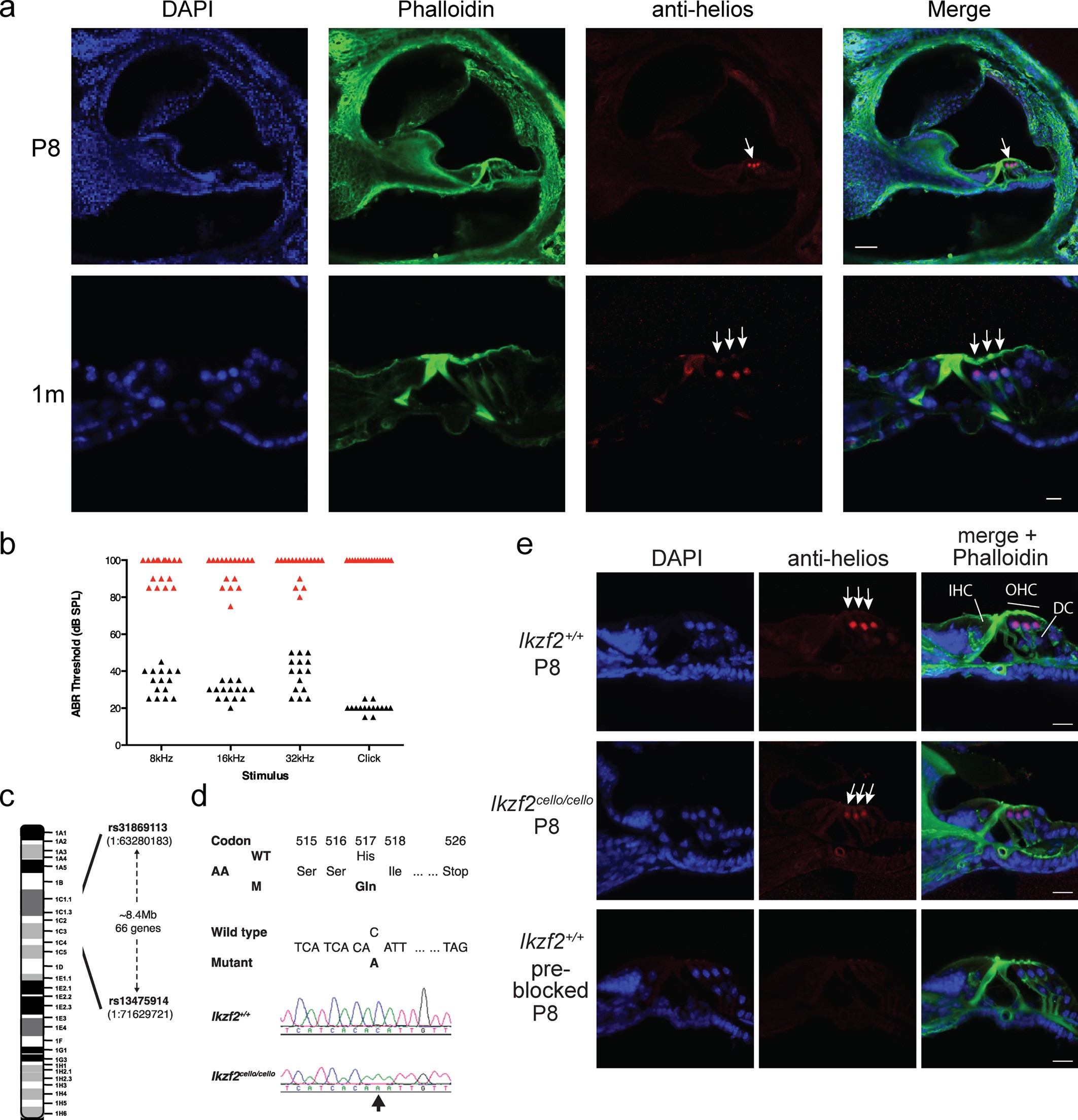
Extended Data Fig. 2: Auditory phenotyping, SNP mapping and whole-genome sequencing of mouse pedigree MPC173, subsequently named cello.
From: Helios is a key transcriptional regulator of outer hair cell maturation

a, Specific expression of Helios can be seen in the nuclei of wild-type P8 OHCs (white arrow), and is maintained in wild-type OHCs at 1 month (white arrows). Scale bars, 50 µm (P8) and 10 μm (1 month). n = 3 biologically independent samples for each time point. b, Auditory brainstem response phenotyping of pedigree MPC173 at 9 months of age identified 17 biologically independent animals with increased hearing thresholds (red triangles) compared to their normal hearing colony mates (black triangles). n = 15 biologically independent animals. c, The mutation mapped to an 8.4-Mb region on chromosome 1 between single nucleotide polymorphism (SNP) rs31869113 and rs13475914 (chr1: 63280183–71629721), containing 66 genes. d, Detection of a non-synonymous mutation in cello. DNA sequencing identified a nucleotide transversion (c.1551C>A) in the Ikzf2 gene at codon 517, thus altering the wild-type sequence CAC, encoding histidine, to the mutant (M) sequence CAA, encoding glutamine. Electropherograms derived from a cello mutant mouse (Ikzf2cello/cello) and a wild-type colony mate (Ikzf2+/+) control showing the sequence surrounding Ikzf2 nucleotide 1551 (indicated by an arrow). e, Helios is expressed in the OHC nuclei of both Ikzf2+/+ and Ikzf2cello/cello mice at P8. n = 3 biologically independent samples per genotype. Loss of labelling when the anti-Helios antibody is ‘pre-blocked’ confirms specificity. n = 1 biologically independent sample. Scale bars, 20 µm. DC, Deiters’ cells.