Extended Data Fig. 4: Auditory function and HC bundle survival in cello mice.
From: Helios is a key transcriptional regulator of outer hair cell maturation

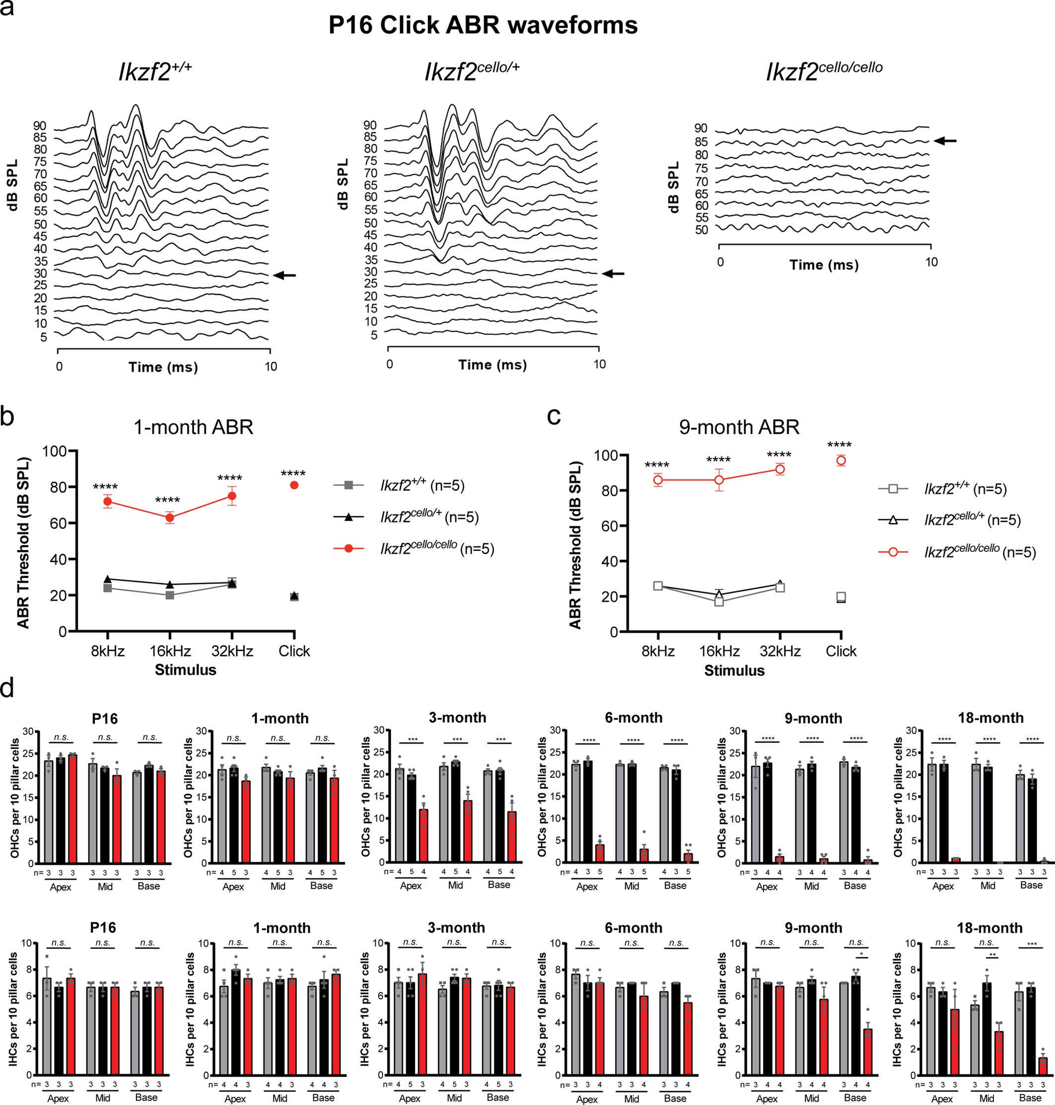
a, Representative click ABR waveforms for Ikzf2+/+, Ikzf2cello/+ and Ikzf2cello/cello littermates at P16. n = 4 biologically independent animals per genotype. b, c, Averaged ABR thresholds for cello mice at 1-month of age (b) and 9 months of age (c). Age-matched Ikzf2+/+ and Ikzf2cello/+ controls display thresholds within the expected range (15–30 dB SPL) at all time points tested. n = 5 biologically independent animals per genotype. Data are mean thresholds ± s.e.m. 1-month Ikzf2cello/cello vs Ikzf2+/+: ****P < 0.0001 (8 kHz, 16 kHz, 32 kHz, click). 1-month Ikzf2cello/cello vs 1 Ikzf2cello/+: ****P < 0.0001 (8 kHz, 16 kHz, 32 kHz, click). 9-month Ikzf2cello/cello vs Ikzf2+/+: ****P < 0.0001 (8 kHz, 16 kHz, 32 kHz, click). 9-month Ikzf2cello/cello vs Ikzf2cello/+: ****P < 0.0001 (8 kHz, 16 kHz, 32 kHz, click) (one-way ANOVA with Tukey post hoc test). d, OHC and IHC bundle counts for cello mice from P16 to 18 months of age. Grey, Ikzf2+/+; black, Ikzf2cello/+; red, Ikzf2cello/cello. Data are mean ± s.e.m. n.s., non-significant. *P < 0.05, **P < 0.01, ***P < 0.001, ****P < 0.0001 (one-way ANOVA with Tukey post hoc test). Number of biologically independent samples for OHC and IHC bundle counts are shown. See also Supplementary Table 5 and 6.