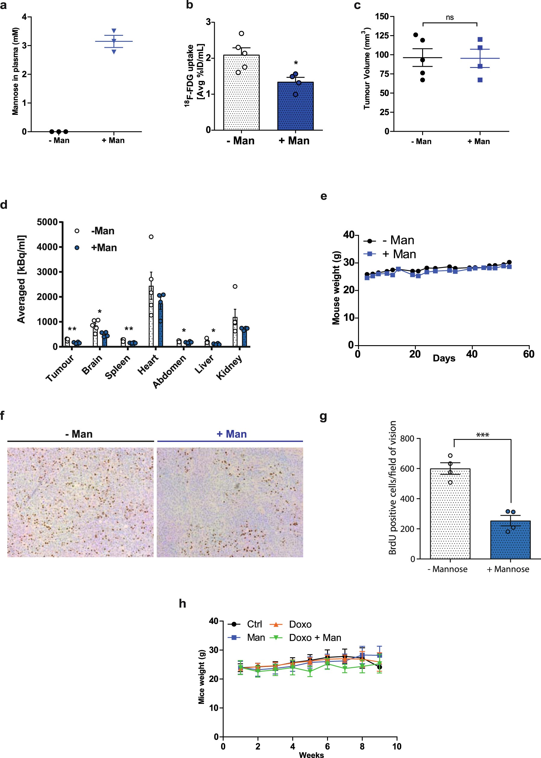
Extended Data Fig. 6: Mannose affects cell proliferation and the uptake/retention of 18F-FDG, but it does not affect animal weight.
From: Mannose impairs tumour growth and enhances chemotherapy

a, Mannose levels in the plasma after 60 min in mice treated with a single dose of 200 µl water or 20% mannose in water. b, c, CD1-nude mice were transplanted with KP-4 cells subcutaneously and tumours were grown for 14 days. PET and MRI scans were performed for mice treated with 200 µl of water or 20% mannose in water by oral gavage 20 min before injection of [18F]FDG into the tail vein. b, Quantification of [18F]FDG uptake by tumours represented in average percentage injected dose per ml (%ID ml−1) ± s.d. c, Volume of each tumour at the time of the PET and MRI scans. Data were analysed by unpaired two-tailed Student’s t-test. d, CD1-nude mice were injected with KP-4 cells subcutaneously and treated with normal drinking water or 20% mannose in the drinking water, plus the same treatment (either normal water or 20% mannose) by oral gavage three days a week from the third day after tumour transplantation. Shown is the quantification of [18F]FDG uptake by the tumour and different organs represented in averaged kBq ml−1 ± s.d. Data were analysed by unpaired two-tailed Student’s t-test. e, CD1-nude mice were injected with KP-4 cells subcutaneously and treated with normal drinking water or 20% mannose in the drinking water, plus the same treatment (either normal water or 20% mannose) by oral gavage three days a week from the third day after tumour transplantation. The weight of mice was recorded at the indicated times. f, g, CD1-nude mice were injected with KP-4 cells subcutaneously and treated with normal drinking water or 20% mannose in the drinking water (either normal water or 20% mannose) by oral gavage three days a week from the third day after tumour transplantation. f, Images of BrdU sections representing tumours in control (left) and mannose-treated (right) mice. g, Quantification of BrdU-positive cells per section in control tumours (n = 4) and mannose-treated (n = 4) tumours. Five representative images per tumour were analysed. h, CD1-nude mice were injected with KP-4 cells subcutaneously and tumours were grown for 10 days before treatment with mannose and/or doxorubicin (doxo) was started. Mice received normal drinking water (ctrl and doxo) or 20% mannose in the drinking water (man and doxo + man) together with the same treatment by oral gavage three times per week. Doxorubicin treatment started on day 32 and mice received 5 mg kg−1 by intraperitoneal injection once per week. The weight of mice in all groups was recorded throughout the experiment. The number of mice for each experiment is as follows: n = 3 per group (a), n = 5 (−mannose), n = 4 (+mannose) (b–d); n = 10 (h). In a, c and h data are mean ± s.e.m. Data were analysed with a two-tailed unpaired t-test (c). *P < 0.05, **P < 0.01.