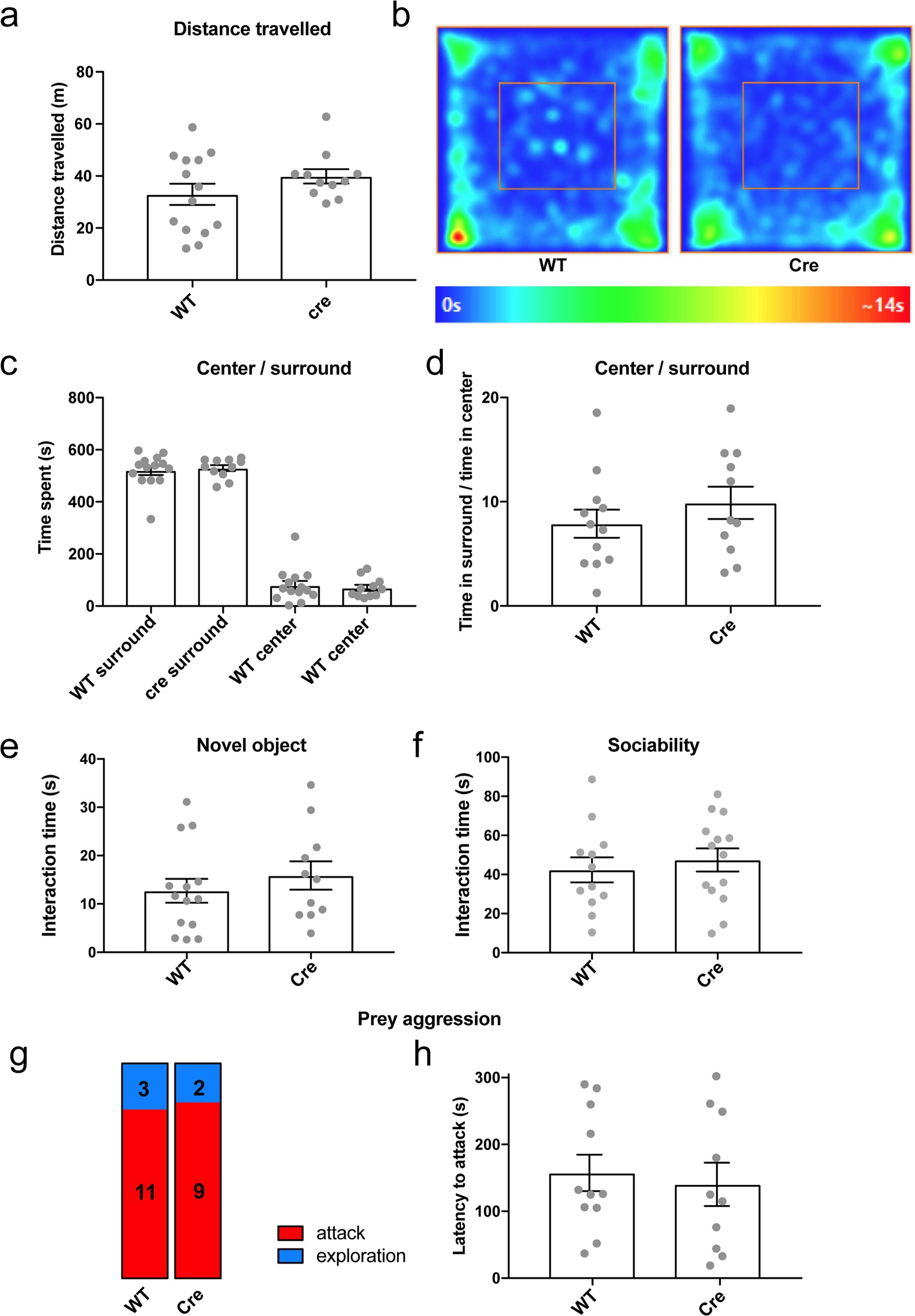
Extended Data Fig. 7: Behavioural controls for CA2 silencing.
From: A circuit from hippocampal CA2 to lateral septum disinhibits social aggression

Amigo2-Cre mice (Cre) and wild-type littermates (WT) were injected into dCA2 with rAAV2-hsyn-DIO-HA-hM4D(Gi)-IRES-mCitrine. After 3–4 weeks for viral expression, mice were given CNO (10 mg kg–1) intraperitoneally 30 min before behavioural testing. a–d, Open field testing. a, Distance travelled. b, Heat maps of time spent at each position for a wild-type and an Amigo2-Cre mouse (all 25 mice showed similar heat maps). c, Time spent in centre and surround. d, Ratio of the time spent in surround/centre. e, Time spent interacting with a novel object. f, Time spent interacting with a novel mouse. g, Stacked bar charts of the distributions of mice that attacked or only explored the cricket in prey aggression test. h, Latency to attack the cricket. Grey dots, individual mice (14 wild-type and 11 Amigo2-Cre mice). Bars show mean ± s.e.m.