Extended Data Fig. 10: Requirement of g-beige fat for adaptive thermogenesis in the absence of β-AR signalling.
From: Thermal stress induces glycolytic beige fat formation via a myogenic state

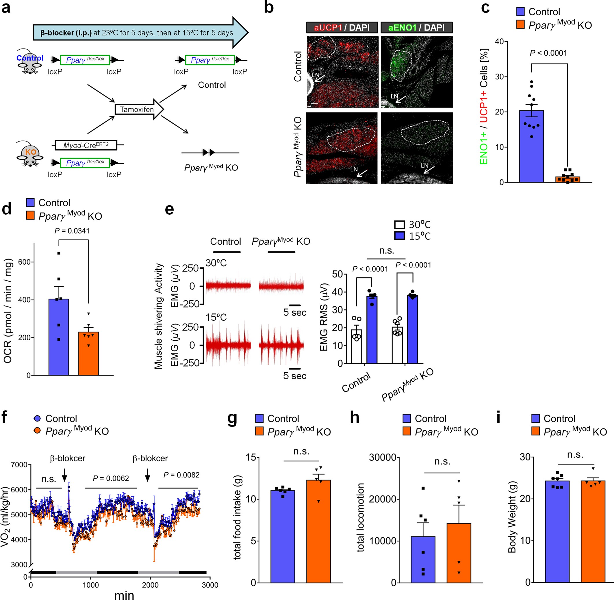
a, Schematic of the experiment. PpargMyod1-KO mice (Myod1-CreERT2;Ppargflox/flox) and littermate control mice (Ppargflox/flox) were pre-treated with β-blocker and tamoxifen. Subsequently, these mice were acclimated to 15 °C for 5 days. b, Immunofluorescent staining of UCP1 and ENO1 in the inguinal WAT of PpargMyod1-KO mice and controls. Scale bar, 100 µm. Images represent three independent experiments. c, Quantification of glycolytic beige fat in b. n = 10. d, OCR in the inguinal WAT of PpargMyod1-KO mice and littermate controls. n = 6. e, EMG measurement of skeletal muscle shivering in PpargMyod1-KO (n = 6) and littermate control mice (n = 5) at 30 °C or 15 °C. The shivering data were converted to RMS (µV). Data are mean ± s.e.m. of biologically independent mice; ANOVA followed by Tukey’s test. f, Whole-body oxygen consumption (VO2) in PpargMyod1-KO mice and littermate controls. Mice were treated with β-blocker at indicated time points at 15 °C. n = 5 for PpargMyod1-KO mice, n = 6 for control. Data are expressed as mean ± s.e.m. of biologically independent mice; ANOVA followed by Bonferroni’s test. g, Total food intake in f. h, Locomotor activity in f. i, Body weight of PpargMyod1-KO mice and littermate controls on a regular chow diet. Mice were treated with β-blocker and acclimated to 15 °C for 5 days. PpargMyod1-KO mice, n = 5; littermate control mice, n = 7. c, d, g–i, Data are mean ± s.e.m. of biologically independent samples; unpaired two-sided Student’s t-test.