Extended Data Fig. 2: Myod1+-derived beige adipocytes in adipose tissue.
From: Thermal stress induces glycolytic beige fat formation via a myogenic state

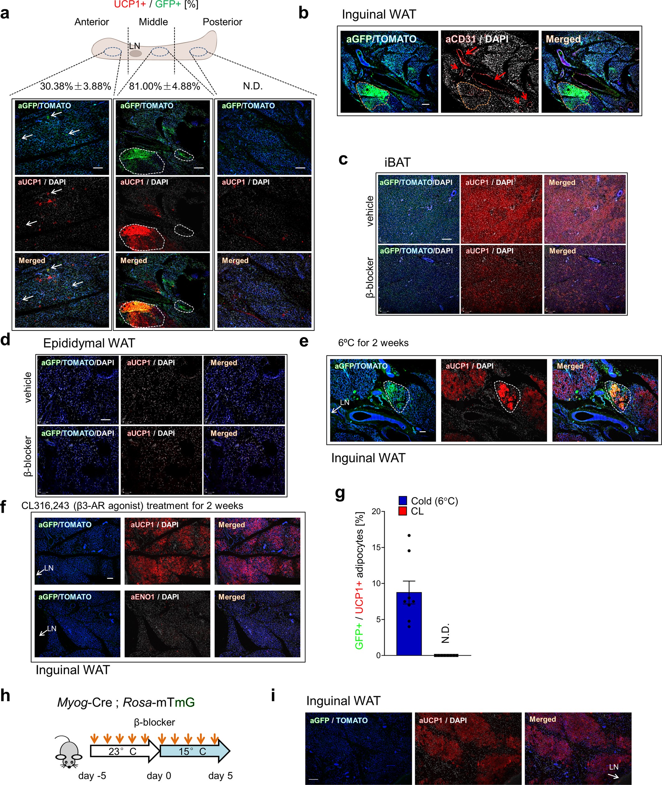
a, Immunofluorescent staining of GFP and UCP1 in the anterior, middle and posterior regions of inguinal WAT of Myod1-CreERT2 reporter mice. Mice were pre-treated with β-blocker and acclimated to 15 °C. Scale bar, 100 µm. Note that GFP+ adipocytes were enriched in the middle part of inguinal WAT near the lymph node (LN). The ratio (%) of UCP1+ cells among total GFP+ cells is shown on the top. N.D., not detected. b, Immunofluorescent staining of GFP and CD31 in the middle part of inguinal WAT. Myod1-CreERT2 reporter mice treated with β-blocker. Scale bar, 100 µm. Note that GFP+ adipocytes are localized near the CD31+ microvasculature. c, Immunofluorescent staining of GFP and UCP1 in the iBAT of Myod1-CreERT2 reporter mice treated with β-blocker or vehicle. Scale bar, 100 µm. d, Immunofluorescent staining of GFP and UCP1 in the epididymal WAT of mice in c. Scale bar, 100 µm. e, Immunofluorescent staining of GFP and UCP1 in the inguinal WAT of Myod1-CreERT2 reporter mice that were acclimated to 6 °C for 2 weeks without β-blocker treatment. Scale bar, 100 µm. f, Immunofluorescent staining of GFP and UCP1 in the inguinal WAT of Myod1-CreERT2 reporter mice treated with CL316,243 (1 mg per kg (body weight) per day) for 2 weeks. Scale bar, 100 µm. g, Quantification of GFP+ beige adipocytes among total UCP1+ beige adipocytes in e and f. n = 8. Data are mean ± s.e.m. of biologically independent experiments. h, Schematic of the experiment. Myog-Cre;Rosa26-mTmG reporter mice were treated with β-blocker at room temperature for 5 days and subsequently acclimated at 15 ° C for 5 days. i, Immunofluorescent staining of GFP and UCP1 in the inguinal WAT of mice in h. Scale bar, 100 µm. a–f, i, tdTomato or DAPI for counter stain. The images represent three independent replicates.