Extended Data Fig. 7: Integrin β7 deficiency and GLP-1.
From: Gut intraepithelial T cells calibrate metabolism and accelerate cardiovascular disease

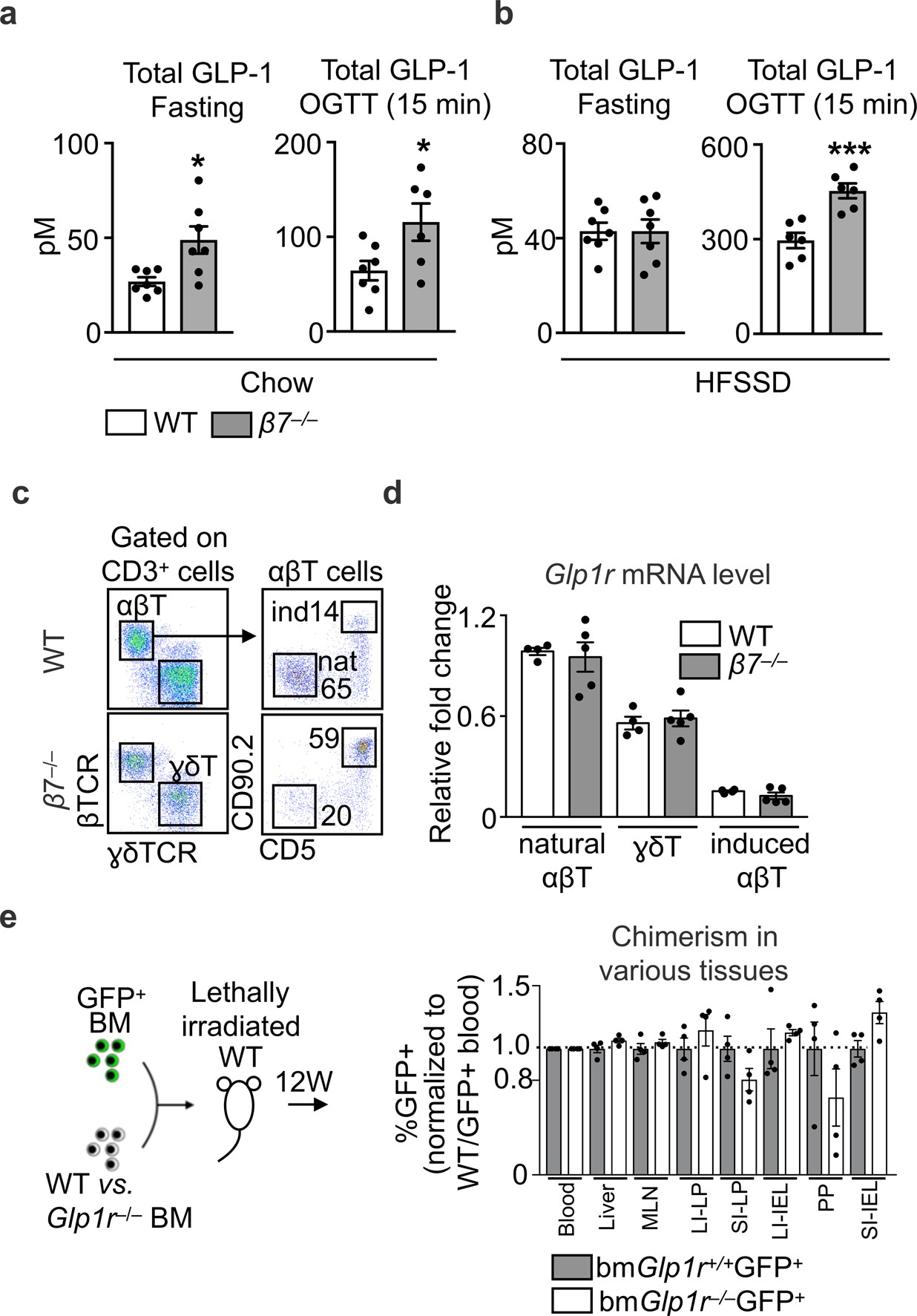
a, Plasma total GLP-1 levels after overnight fasting and 15 min after oral glucose load (2 g per kg body weight) in wild-type and β7−/− mice that were fed a chow diet. Total GLP-1 fasting: n = 7 mice per group; total GLP-1 after oral glucose-tolerance test (OGTT) 15 min: n = 7 wild-type mice; n = 6 β7−/− mice. b, Plasma total GLP-1 levels after 5 months of a HFSSD. Total GLP-1 fasting: n = 7 mice per group; total GLP-1 oral glucose-tolerance test 15 min: 6 mice per group. c, Representative flow cytometry plots of small-intestinal IELs from wild-type and β7−/− mice. d, Glp1r mRNA levels in sorted different IEL subsets from wild-type and β7−/− mice. n = 4 wild-type mice; n = 5 β7−/− mice. e, Wild-type mice were lethally irradiated and transplanted with a 1:1 bone marrow mixture of wild-type and GFP+ or Glp1r−/− and GFP+. The chimerism in different tissues was analysed by comparing the percentage of GFP+ leukocytes normalized to wild-type GFP+ blood leukocytes. n = 4 mice per group. Data are mean ± s.e.m. *P < 0.05, ***P < 0.001. All P values from two-tailed unpaired Student’s t-tests.