Extended Data Fig. 2: Effects of integrin β7 deficiency on obesity, cholesterolaemia and atherosclerosis.
From: Gut intraepithelial T cells calibrate metabolism and accelerate cardiovascular disease

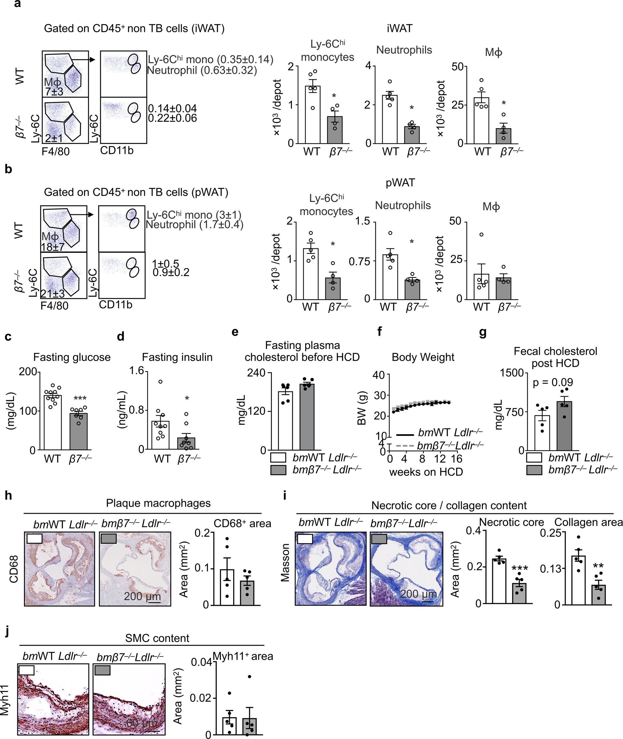
a, Representative flow cytometry plots gated on CD45+ non-T and B (TB) leukocytes and quantification of Ly-6Chigh monocytes, neutrophils and macrophages (Mϕ) in iWAT of wild-type and β7−/− mice fed a HFSSD for 5 months. n = 5 wild-type mice; n = 4 β7−/− mice; *P < 0.05, two-tailed Mann–Whitney U-test. b, Representative flow cytometry plots and quantification of Ly-6Chigh monocytes, neutrophils and macrophages in pWAT of wild-type and β7−/− mice fed a HFSSD for 5 months. n = 5 wild-type mice; n = 4 β7−/− mice; *P < 0.05, two-tailed Mann–Whitney U-test. c, Plasma glucose levels measured in overnight-fasted animals fed a HFSSD for 5 months. n = 10 wild-type mice; n = 7 β7−/− mice; ***P < 0.001, two-tailed Mann–Whitney U-test. d, Insulin levels measured in overnight-fasted animals fed a HFSSD for 5 months. n = 9 wild-type mice; n = 8 β7−/− mice; *P < 0.05, two-tailed Mann–Whitney U-test. e, Fasting plasma total cholesterol levels of mice fed a chow diet. n = 6 mice per group. f, Body weight changes during a 14-week HCD diet of bmβ7+/+Ldlr−/− and bmβ7−/−Ldlr−/− mice. n = 5 mice per group. g, Faecal cholesterol levels in bmβ7+/+Ldlr−/− and bmβ7−/−Ldlr−/− mice after a 14-week HCD diet. n = 5 mice per group; P = 0.09, two-tailed unpaired Student’s t-test. h–j, Representative images and histological quantification of macrophages (h), collagen content and necrotic core size (i) and smooth muscle cell content (j) of bmβ7+/+Ldlr−/− and bmβ7−/−Ldlr−/− mice after 14 weeks on a HCD. n = 5 mice per group; **P < 0.01, ***P < 0.001, two-tailed unpaired Student’s t-test. Data are mean ± s.e.m.