Extended Data Fig. 5: Integrin β7 guides leukocytes to gut intraepithelium.
From: Gut intraepithelial T cells calibrate metabolism and accelerate cardiovascular disease

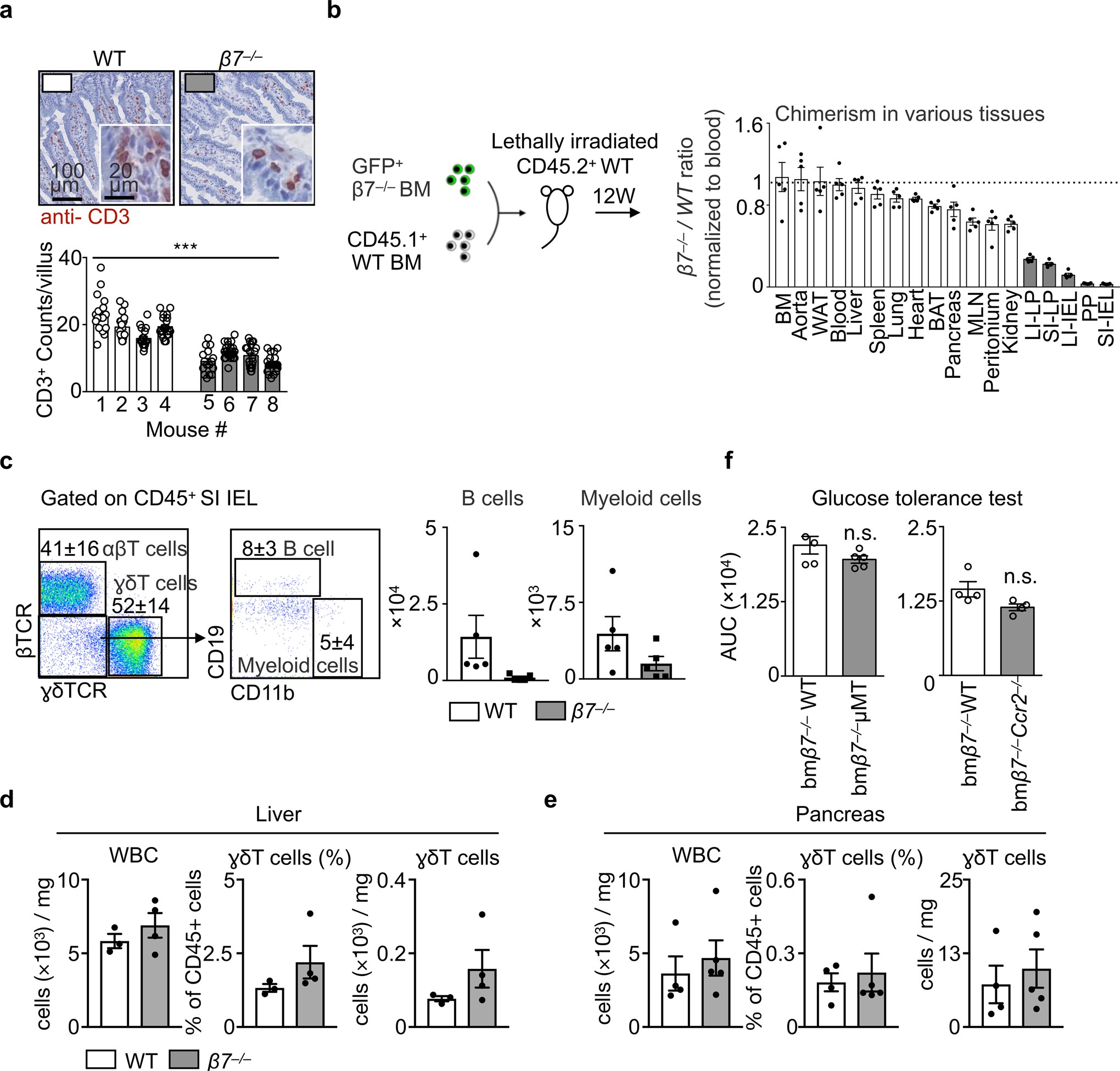
a, Top, representative histology staining for CD3 in small intestines of wild-type and β7−/− mice. Bottom, quantification of CD3+ cells in each villus (more than 15 villi were counted for each mouse). ***P < 0.001, two-way ANOVA. b, Schematic of the competitive transfer experiments. Mice (CD45.2+) were lethally irradiated and transplanted with a 1:1 ratio mix of GFP+β7−/− bone marrow cells and CD45.1+ wild-type bone marrow cells. The chimerism in different tissues was normalized to the ratio in blood. n = 5 mice. c, Representative flow cytometry plots and quantification of B cells and myeloid cells in mice depicted in b. n = 5 biologically independent recipients. d, Quantification of γδT cells in the liver. n = 3 wild-type mice; n = 4 β7−/− mice. WBC, white blood cells. e, Quantification of γδT cells in the pancreas. n = 4 wild-type mice; n = 5 β7−/− mice. f, Wild-type mice were lethally irradiated and reconstituted with bone marrow cell mixtures of β7−/− and wild-type (β7−/−:wild-type cells, 1:1 ratio) or β7−/− and indicated knockout mice (β7−/−:knockout cells, 1:1 ratio). The indicated mixed chimaeras that specifically lack intestinal B cells (β7−/−μMT) or myeloid cells (β7−/−Ccr2−/−) were subjected to oral glucose-tolerance tests and the AUCs are shown. n = 5 mice per group for β7−/− wild-type and β7−/−μMT mice; n = 4 mice per group for β7−/− wild-type and β7−/−Ccr2−/− mice. Data are mean ± s.e.m.