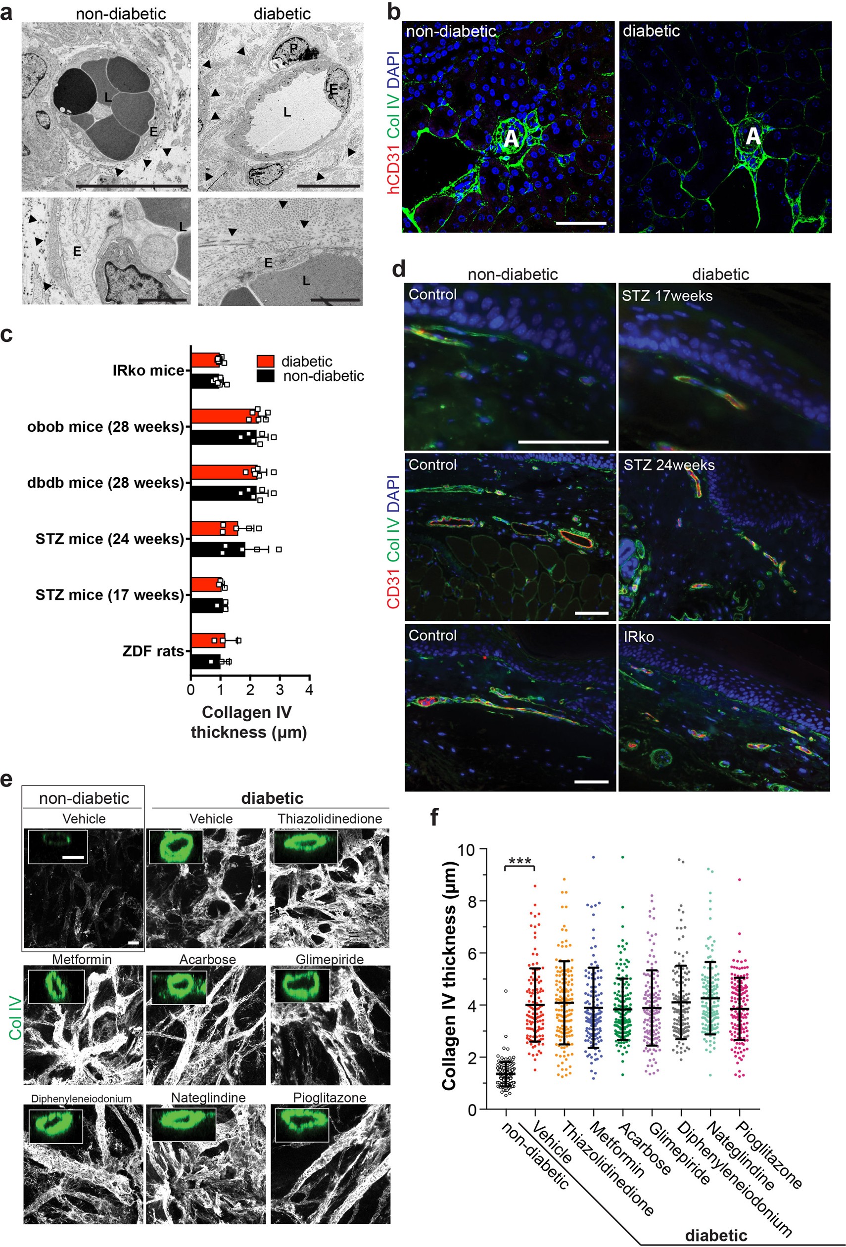
Extended Data Fig. 7: Diabetic vascular basement membrane in vivo and treatment of diabetic vascular organoids with drugs that are commonly used to treat diabetes.
From: Human blood vessel organoids as a model of diabetic vasculopathy

a, Electron microscopy of transplants isolated from control normoglycaemic or diabetic mice. Note the increased thickness and density of collagen fibrils (triangles) around the human vessels of the diabetic mice. Triangles indicate the basement membrane. Experiments were repeated independently on n = 4 biological samples with similar results. b, Collagen type IV staining of the mouse kidney (adjacent to the human transplant) reveals no basement membrane thickening of endogenous vessels at 10 weeks after STZ induction (diabetic). Note the lack of crossreactivity of the human-specific CD31 antibody with the renal mouse endothelium. Experiments were repeated independently on n = 3 biological samples with similar results. c, Quantification of the basement membrane thickness of dermal blood capillaries in the indicated rat and mouse models of diabetes compared to nondiabetic control cohorts. See Supplementary Table 2 for details. Data are mean ± s.d. of analysed blood vessels. ob/ob, db/db mice, n = 5; insulin receptor knockout (IRko) mice, n = 7; STZ-treated mice (17 weeks), n = 3; STZ-treated mice (24 weeks), n = 5; Zucker diabetic fatty (ZDF) rats, n = 3. Age-matched C57BL/KsJ and C57BL/Ks wild-type mice were used as controls. For the ZDF rat model, heterozygous rats (fa/+) were used as controls. Basement membrane thickening was determined based on morphometric analyses of collagen type IV immunostaining. d, Representative images of skin sections of various mouse models of diabetes and respective controls stained for collagen type IV to visualize the basement membrane and CD31 to visualize endothelial cells. Experiments were repeated independently on n = 5 biological samples with similar results. e, Human blood vessel organoids (NC8) were cultured in vitro under diabetic conditions and treated with commonly prescribed diabetic drugs. The changes in deposition of vascular basement membranes were analysed by collagen type IV stainings. Insets show confocal cross-sections of luminal vessels covered by collagen type IV. Experiments were repeated independently n = 3 times with similar results. f, Optical cross-sections of collagen type IV were used to quantify basement membrane thickening. Each lumenized vessel is shown as a dot. Data are mean ± s.d. The indicated number of individual nondiabetic (n = 142), vehicle (n = 124), thiazolidinedione (n = 156), metformin (n = 137), acarbose (n = 152), glimepiride (n = 136), diphenyleneiodonium (n = 141), nateglindine (n = 152) and pioglitazone (n = 142) vessels were analysed for each experimental condition from 3 independent biological replicates. ***P < 0.0001; one-way ANOVA. Drug doses and culture conditions are described in the Methods. Scale bars, 2 μm (a (bottom)), 10 μm (a (top), e (inset)), 20 μm (e) and 50 μm (b, d).