Extended Data Fig. 4: Single-cell stimulation of feeding-excited OFC neurons increases licking for caloric rewards, but not for saccharin.
From: Interacting neural ensembles in orbitofrontal cortex for social and feeding behaviour

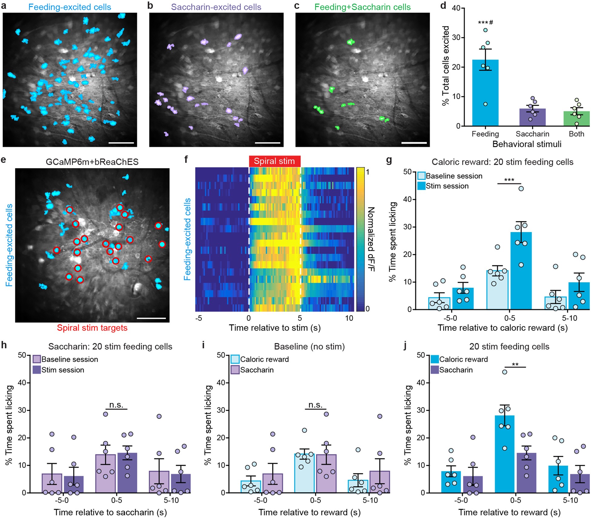
a–c, Cell masks of feeding caloric-excited (a), saccharin-excited (b) and feeding (caloric + saccharin)-excited neurons (c) from an example animal. Images from one representative mouse; the experiment was repeated in n = 6 mice with similar results. Scale bars, 100 μm. d, The proportion of identified feeding-excited neurons is significantly greater than that for saccharin and feeding + saccharin cell types. n = 1,070 total cells, feeding-excited mean = 38 ± 8.1 cells, saccharin-excited mean = 20 ± 3.8 cells, feeding+saccharin mean = 8 ± 1.5 cells, n = 6 mice; F2,15 = 18.6, P < 0.0001, one-way ANOVA. e, Cell masks of identified feeding-excited neurons (cyan) and spiral-stimulation targets (red) from a GCaMP6m + bReaChES mouse. Image from one representative mouse; the experiment was repeated in six mice with similar results. Scale bar, 100 μm. f, Normalized mean Ca2+ activity of feeding-excited neurons across 20 trials of 5-s stimulation (n = 20 cells). g, Single-cell stimulation of feeding-excited neurons significantly increased caloric-reward licking in GCaMP6m + bReaChES mice compared to baseline sessions. n = 20 feeding-stimulated cells per mouse, n = 6 mice; interaction F2,10 = 18.0, P < 0.0001. h, Spiral stimulation of feeding-responsive cells did not significantly alter licking for a 0.1% saccharin solution. n = 20 feeding-stimulated cells per mouse, n = 6 mice; interaction F2,10 = 0.72, P = 0.99. i, Baseline licking for caloric and saccharin rewards did not significantly differ in GCaMP6m + bReaChES mice. n = 6 mice; interaction F2,10 = 3.21, P = 0.99. j, Single-cell stimulation of feeding-excited neurons significantly increased caloric licking in GCaMP6m + bReaChES mice when compared to saccharin licking (n = 6 mice, interaction F2,10 = 7.976, P = 0.002). Two-way ANOVA with repeated measures followed by Bonferroni post hoc comparisons. **P < 0.001, ***P < 0.0001; ***#P significant across all comparisons; n.s., non-significant (P > 0.05).